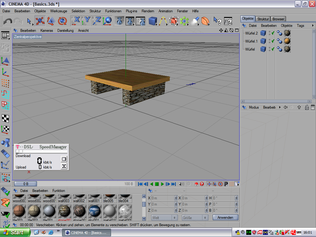
Ich habe mal wieder eh bissel gebastelt
Beiträge von model123
-
-
Ich habe mal eh bissel das Operieren mit den Werkzeugen am Objekt
geübt.Das stimmt es geht sehr efektiv. Man muß nur wissen wies funtioniert.
Und wo man was machen kann.Könnte für mein Projekt noch ein Paar hilfen zum Thema Licht gebrauchen.
Und zum Thema Fenster. -
Ich habe noch was dazugebaut.
-
Oke ich habe das Programm erst seit 2 Wochen.
Muß eingestehen habe vorher schon mit dem Demo geübt,
soweit das eben möglich wahr.Ich habe noch eh bissel gebastelt an meinem ersten Projekt.
model123 sagt schon mal Danke für die korekte Hilfe bis jezt
an MoNrAil.Da habe ich doch gleich noch ne Frage .
Wie bekommt man eine Gardiene hinter ein Fenster. -
Danke dafür. Sieht sehr schwer aus. Habe jetzt auch bei C4D im Haus eigenen Ordner von Materialien glas gefunden. Sieht zwar nicht so gut aus aber geht schon.
-
Vieleicht kann mir einer mit Material aushelfen.
Ich brauche Glas als jepg für einen Tisch.
Ist das überhaupt machbar. Oder wie macht ihr das mit dem Glas.model123
-
Mein Raum macht vortschritte
-
Hilft mir weiter.
Und wie sieht das mit objekte in sich drehen und dann eizelne teile herausziehen aus. -
Ich dacht eher mit diesen Kategorien.
-
Nich das was ich machen will.
-
Ich bin beim testen der bolschen operation.
Übe darin kräftig. Ok das sind meine ersten
Erfahrungen mit C4d überhaupt. Da ich bis dato
nur die Demoversion hatte und dort kein speicher
erlaut war ist es schwer gewesen zu üben.
Bin mir bei manchen sachen eben noch nicht
schlüsig wie sie zu realiesieren sind. Zum
beispiel wie macht man es richtig mit dem
verformen von Objekten. Das man aus einem
Quader eine art Skultur baut.model123
-
Ich habe noch eh bissel gefeilt.
-
Ich habe noch eh bissel gearbeitet.
Das ist mein Raum.
model123
-
Ich habe mich auch entsclossen mitzumachen.
Da ich das Programm erst erworben habe.So mein Beitrag dazu.
-
-
-
Ich meine die Welt kann ja auch anders aussehen.
model123
-
Ich muß noch nachtragen ich habe Plantstudie2 im Anfagsstadium nach erscheinen mier runtergeladen. Das erklärt womöglich die Proplemme
die ich hatte.model123
-
Plant studio ist nicht gerade mein Faworit.
Klappt nicht wirklich richtig dort Pflanzen zu erstellen.
Ignoriert zeitweiße Eingabeaufforderungen.
Braucht speziele Dateien. Da findet man auch keine Freeware.
Nimmt nicht mal normale Bilddateien an.
Braucht diese Dateien aber zum Erstellen von Blüten und Blättern.
Ansosten kommen nur in Grundfarben eingefärbte Planzen raus.
Bei der Ausgabe der Dateien erlaubt es sich hin und wieder bei selbst
erstellten Dateien fehler.
Habe für Bryce welche machen wollen.
Habe sie dann umtranferieren lassen in obp Dateien.
Bryce hatt teilweise abgeblockt.
Und wen es mal funktioniert hatt und ich es wieder aufrufen wollte,
hatt mier die Datei einen Kompleten Ordner zerstört.Ich habe mier nur die vorgegeben Pflanzen übernommen.
Damit gabs keine Proplemme.Es läßt sich auch nur in 3ds ausgeben. Alle anderen Versuche blockte
Bryce rigeros ab. Es hatt zwar noch obj dxf und lwo. Aber das sind Formate mit dennen Bryce sowiso hadert.
Ich weiß nicht ob die obj Dateien Poser akseptiert. Und man so den Umweg gehen kann.
Wie es sich bei Vue verhällt weiß ich nicht.
Ich hatte mal die Demo, da konnte man Pflanzen erstellen.
Es ging leider nich zum speichen.Also mein Urteil nicht gerade gut aber probiers selber.
model123
-
Verwendete(s) Programm(e):Bryce und Photoshop
So das ist jetzt mal was ganz anderes.
Wie stellt man sich einen anderen Planeten vor.model123
-
Bin ja noch am basteln. Es sollen ja auch noch Personen und noch mehr Pflanzen rein. Aber die Zeit mit Poser ist noch zu kurz um zum Erfolg zu
führen. Da muß ich noch üben. Ünd für die Pflanzen habe ich mit C4D einen Grundstein gelegt. Ganz schön teuer wars trotz ebay. Aber dort hatt man mit Zusatsmodule mehr Möglichkeiten als mit Bryce selber. Müß erst wieder sparen.Ich muß vieleicht noch dazu sagen es handelt sich hier um eine Abendliches
Herbstbild.
Und das mit dem Abstand hatt noch einen Grund ,dort soll später noch ein
Rest von einem Fußweg hin. Ich weiß nur noch nicht wie ich es mache.
Geht sowas mit C4D 9R zu machen.model123
-
Da werde ichs mal so probieren . Ganz schön umstandlich .
Aber was solls.
model123
-
Wie kriege ich die OBJ Datei aus Poser für DAZStudio raus.
DAZ nimmt die PZ3 Datei aus Poser so nicht an .Im fehlt die OBJ
Datei.model123
-
Gleichzeitig gibt es noch von DAZStudio ein neues Update auf Version 9.20.01 . Wiederrum Freeware.
model123
-
Bei DAZ gibt es jetzt einen neuen Renderer. Natürlich als free Produkt.
model123