Beiträge von kratzdistel

    rjordan das ist ein Screenshot aus dem P3dO Explorer, wenn ich die obj-Datei in DAZ oder Poser importiere, sieht sie ebenfalls so aus.


    In Hexagon ist der Stern aber ganz normal geschlossen, er ist ungefähr so entstanden, wie du in Teil 1 beschreibst, ich habe lediglich vor dem Close den Circle verdickt, die inneren Faces gelöscht und dann den Stern auf beiden Seiten geschlossen.


    34rdp7uy.jpg

    emogie Jupp, das war es. :) Wusste ich noch nicht, da dies mein erster Schleppi mit Nummernblock ist.


    Aber ehrlich, Hexagon schafft mich, jeden Tag was neues. Gestern habe ich ein Tutorial nachgearbeitet, einen Stern, der mit Weld oder Close geschlossen wird. Sieht in Hexagon vollkommen korrekt aus, aber wenn ich das Objekt exportiere, kommt sowas dabei heraus:


    6c54xajy.jpg


    Und heute wollte ich Thickness auf ein Objekt legen, woraufhin es unsichtbar wurde. 8o

    Neee, die Feststelltaste ist nicht aktiviert, so plond bin ich auch wieder nicht. :D


    Ich vermute, es hängt mit irgendeiner Systemeinstellung bei Windows zusammen, habe aber keine Möge, das jetzt nachzuforschen, solange es mit der Funktionstaste funktioniert. ;)

    Was'n für'n Scherz? :nachdenklich:


    Wie schon geschrieben, habe ich bereits die Preferences zurückgesetzt, es tat sich jedoch einfach nichts.
    Habe es aber jetzt selbst herausgefunden: ich muss, weiss der Geier wieso, noch eine extra Funktionstaste benutzen. :huh:

    O, ich sehe gerade diesen Thread, juchhu, jemand, den man löchern kann. :)


    Ich habe ein Problem mit den Shortcuts von Hexagon, die irgendwie nicht alle funktionieren.
    Habe schon auf die Grundeinstellung zurückgesetzt, aber die Shortcuts L, K, J, I tun einfach nicht.


    Hat vielleicht noch jemand 'ne Idee, womit das zusammenhängen könnte? Bin grad ratlos. :S

    Ah, danke für den Hinweis. Bei mir ist Sculptris öfter mal ausgerechnet beim speichern abgestürzt, wenn ich viel am Objekt herumgebastelt hatte. :S


    Ein Mini-Video von so einem Schädel habe ich aber doch mal zustande bekommen. ;)


    Externer Inhalt www.youtube.com
    Inhalte von externen Seiten werden ohne Ihre Zustimmung nicht automatisch geladen und angezeigt.
    Durch die Aktivierung der externen Inhalte erklären Sie sich damit einverstanden, dass personenbezogene Daten an Drittplattformen übermittelt werden. Mehr Informationen dazu haben wir in unserer Datenschutzerklärung zur Verfügung gestellt.

    Vielleicht könnte man - wie etwa bei 3DCreative üblich - eine Lite-Version umsonst anbieten (ohne Tutorials und Goodies, der Aufwand dürfte gering sein) und ältere Magazinversionen nach einem halben Jahr oder so zu einem vergünstigten Preis anbieten.

    Die Idee finde ich auch gut. :)


    Was mir noch zusätzlich einfällt: man könnte pro Ausgabe einen (Haupt-) Sponsor suchen, der z.B. Tutorials bezahlt oder Goodies (im Idealfall exklusiv) zur Verfügung stellt.

    Jetzt habe ich mich mal durch die ganzen Beiträge gewühlt und hoffe, alles halbwegs behalten zu haben. ;)
    Für mich käme sowohl eine Fördermitgliedschaft als auch (projektbezogene) Spenden in Frage, das konnte man in der Umfrage leider nicht kombinieren.


    Abgesehen davon hier noch ein paar Ideen zur Finanzierung:


    - DAZ bietet ein Affiliateprogramm an; wie schon jemand geschrieben hat, kann 3D trotz etlicher Freebies ziemlich schnell zu einem kostspieligen Hobby mutieren und ich z.B. lasse inzwischen nicht wenig Geld bei DAZ, Rero und Co. Wie wäre es also, sich beim Affiliateprogramm anzimelden und wer dort kaufen will, macht das über das Board hier. Das tut nicht weh und so könnten einige Euros zusammen kommen.


    - Bezahlte Links wurden bereits genannt, ich denke, gemeint ist so etwas wie Teliad oder Linklift, auch damit könnte man ein kleines bis grösseres Sümmchen zusammen bekommen.


    - Merchandising hat glaube ich noch keine/r angesprochen, also Mousepads, Taschen etc. Vorteile: beide Seiten bekommen etwas für ihr Geld, und wenn das Produkt auch noch auf das Board hinweist, fällt zusätzlich etwas Werbung dafür ab.



    Zur Namensgebung: es ist mir ehrlich gesagt relativ egal, obwohl ich für ja gestimmt habe. :whistling:
    Ich denke, viele werden wahrscheinlich über eine Suchmaschine hierher finden, da spielt der Name mMn nicht so eine tragende Rolle.

    Doch, das war anscheinend wirklich der Knackpunkt.
    Ob ich das tatsächlich mal selber angeklickt habe (vielleicht vor Monaten), weiss ich nicht mehr, ich habe jedenfalls alle Einstellungen noch einmal resetted und nun kann ich sweepen und welden und extruden, bis der Arzt kommt. :D
    Danke!

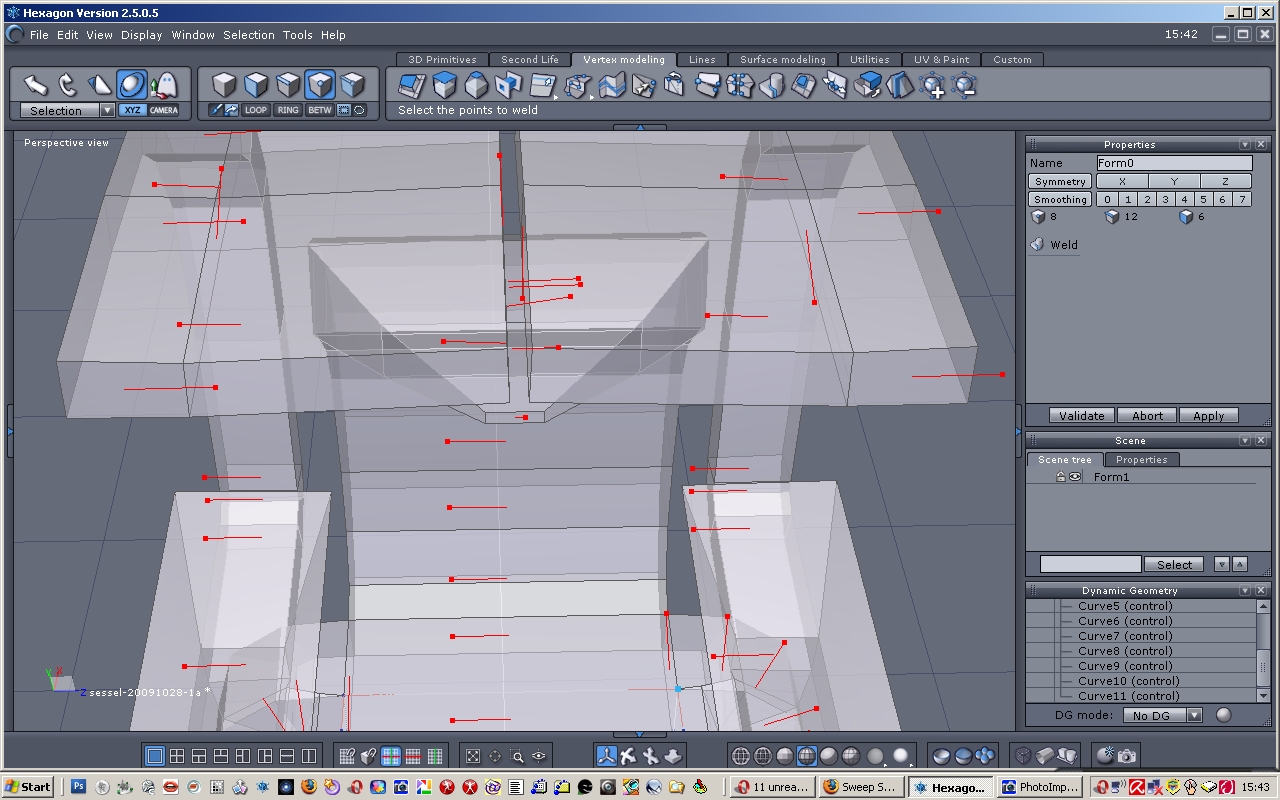
    So, anbei mal der Screenshot, hier kann ich z.B. keine Edges miteinander verbinden, weil sie sich nicht auswählen lassen, es passiert einfach nix. Ich kann nur Edges vom Ursprungsprimitive auswählen.
    Und, wie ich gerade herausgefunden habe, Punkte an einem dieser roten Striche, aber auch nicht an allen und wozu das gut sein soll, weiss ich sowieso nicht.
    Hülfe. :rolleyes:

    Ja, ich habe buchstäblich alles ausprobiert, 1. validate und Doppelklick und 2. sowohl full DG, als auch restricted DG und no DG - nichts hat funktioniert.


    Was mir noch einfällt, nach dem sweepen tauchen da überall so rote Striche auf, ist das normal? Sorry, wenn sich das blöd anhört, aber das habe ich noch nirgends gesehen, keine Ahnung, was die zu bedeuten haben?


    Ich mache nachher mal einen Screenshot, das lässt sich wohl nicht so einfach beschreiben.

    Hallo,


    nach etlichen Monaten, die das Programm auf der Festplatte schmorte, wollte ich doch endlich mal Hexagon ausprobieren.


    Ich habe aber massive Probleme, die Befehle werden nicht richtig oder gar nicht ausgeführt. Z.B. beim Sweep Surface kann ich zwar mehrere Flächen auswählen, wenn ich dann aber Sweep Surface anklicke, springt die Anzeige von "Fläche" auf "Autocollect" um und nix passiert.
    Bei einzelnen Flächen funktioniert es dann zwar, aber diese kann ich dann hinterher nicht mehr weiter bearbeiten, ich kann weder Flächen, Edges, noch sonst irgendwas anklicken, ich kann quasi nur "weitersweepen".


    Bin schon langsam am verzweifeln, mache ich irgendwas falsch?
    Im Manual steht nix anderes und im Schulungsvideo von Geekatplay sieht es auch nicht anders aus.


    Habt ihr vielleicht noch einen Tipp (ausser, das Programm in die Tonne zu kloppen :D )?