Beiträge von Rudi_

    Hier mal ein anderer Ansatz, weg von der Textur hin zu modelierten Steinen, die zugegebenermaßen eine nicht so tolle Form haben, aber das Gleis wird ja normalerweise auch nicht als CloseUp zu sehen sein.
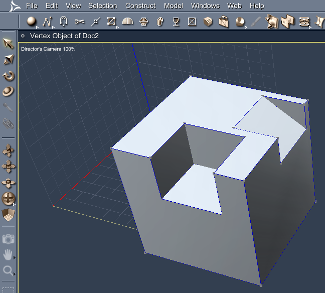
    Genauer gesagt sind es insgesamt ca. 90000 Steine aber alles ein und derselbe Stein :D:D


    Was haltet ihr davon, die Proportionen stimmen jetzt auch, ich hab die Objekte auf Maß nachgearbeitet, die Schwellen sind normalerweise 2,6 m lang 16cm hoch und 26 cm Breit und auf Abstand von 60 cm verlegt, die Schienen 15,4cm hoch und ca 12,5 cm breit, die Lauffläche ist 6,7cm breit.

    Ich wollte mal fragen, da ich bisher Photoshop überhaupt nicht kenne, was eigentlich der Unterschied zwischen Photoshop Elements und dem "normalen" Photoshop ist, außer des Preises, und ob es sich lohnt, wenn man schon Photoimpact hat (allerdings die schon etwas ältere 11er Version).

    So ich hätte da mal eine Frage an euch, ich bin ja gerade am Gleis basteln, da hab ich jetzt als Gleisbett einen Körper, den ich mit Displacement uneben gemacht hab, und das ganze mit einer Steintextur versehen hab, aber irgendwie sieht das glaub nicht so Toll aus, was meint ihr ? Ich kann doch nicht Tausende Steine modelieren ??

    Derzeit ist an den Zeitschriften-Ständen bei uns ein Magazin erhältlich, das Workshops über modelieren eines Auto's, Texturieren eines Flugzeugs usw. usw. beinhaltet, nebst einer CD mit den ganzen Tutorials drauf und einer Testversion von Cinema4D. Ich hatte mich schon gefreut, daß es jetzt in Deutschland auch sowas gibt und nicht immer nur in England, aber das Ding ist ein Sonderheft des Advanced Photoshop Magazin's mit 196 Seiten für 14,95.- €


    Hier mal der Link

    Hi Don,


    willkommen zurück, und viele Grüße an den Hallwiler See, und ich würde mich nicht wundern, wenn irgedwann mal bei ToyStory 5 und Sherk 6 dein Name im Abspann zu sehen ist.


    Aber da mußt du dich dann mit Maya rumärgern :D





    P.S. ich hör auf mit modeln, das bringt ja nix :D:D:D

    Geht das auch aufm Dachboden oder ist Kellerhaltung notwendig?


    Achtung bei 2,4 t ist die zulässige Gesamtbelastung pro Quadaratmeter auf dem Dachboden überschritten, nicht daß dir die Palette auf den Wohnzimmertisch und bis ins untere Stockwerk durchkracht, und zu dem kommt man schlecht mit dem Gabelstapler zum Dachboden :D:D:D:D:D

    Also hier noch ein kleiner Nachtrag, laut Wikipedia hat der Standard Goldbarren 12,5 genauer 12,44 kg.
    Also dann rechnen wir mal :D meine Palette hat 198 Stck. Barren das wären dann 2463,12 kg also knapp 2,5 Tonnen ein Kilo hat laut Adam Riese 1000 gr. das wären dann 2Mio 463.120 gr. bei 30 € für's Gramm wären das dann 73Mio 893.600 .-€ sagen wir mal knapp 74 Mio. Ich denk das würd uns wirklich reichen :D:D

    Die Farben von dem Ballon gefallen mir, erinnern mich an das Markenzeichen von CorelDraw, aber warum sieht der untere Ballon etwas gestaucht aus, oder täuscht das nur wegen der Perspektive.

    Hi Leute,


    freut mich wenn euch der Quatsch gefällt, eigentlich hab ich genau das erreicht was ich wollte, nämlich ein bisschen Spaß hier rein zu bringen.
    Deshalb hab ich auch noch ne Bodentextur reingebastelt (u.a. :D)




    Oh, ich hab grad gesehen, daß ich versehentlich meinen Putzeimer habe stehen lassen.


    Jetzt geh ich dann wieder in mein Bahn-Betriebswerk...

    Erst die dicken Scheine vom Himmel regnen lassen, dann blöckeweise verteilen und jetzt Goldbarren :nachdenklich: , was soll uns das sagen?


    Ein nicht bewältigter innerer Konflikt aufgrund von Armut.:D:D


    Ich hab zu den Kindern gesagt, "Komm wir machen uns mal vitrtuell Reich", aber leider kann man sich trotzdem kein Nintendo DS davon kaufen.:D:D

    Nachdem Roland4 die alten "Kai's Power Tools" sucht, wollt ich auch mal wieder in alten Erinnerungen schwelgen, und frag einfach mal in die Runde ob jemand eine Quelle weiß, wo man ganz offiziell noch "Kai's Photo Soap 2" bekommt - ebay fördet da nix zu Tage :D Die 1er Version kenn ich, aber die 2er soll wohl auch nicht schlecht sein sehr intuitiv wie alles halt von Kai Krause.

    Ja ja, er wollte die Software-Welt mit seinen Programmen und Oberflächen Revolutionieren, leider leider hat er's nicht geschafft, und wir müßen uns immer noch mit kompliziertem Windoofs Einheitsmist rumärgern. :D:D:D

    Also das mit dem Gel kenn ich eigentlich nicht, ich glaub auch nicht, daß das bei den KPT 3 dabei ist.Ich hab PhotoImpact 11, da ist sowas galub auch nicht drin.

    Also was die Kompatibilität betrifft, kann ich nur sagen, daß ich das Zeug wie oben schon erwähnt in PhotoImpact drin hab, und alle funktionieren, PhotoShop hab ich nicht.

    Das wäre eventuell eine Idee, hier sind die Zeitschriften aufgelistet, wo's mal drauf war. sind aber nur 4 Stück, und alle vom selben Verlag.

    Ich schätz mal, es hier zum Download anzubieten wär wohl keine gute Idee auch wenn's alles kostenlos ist.