Grundausstattung

Es gibt 8 Antworten in diesem Thema, welches 4.104 mal aufgerufen wurde. Der letzte Beitrag () ist von old_det.

  • Hallo zusammen


    ich wollte jetzt doch endlich mal bei Blender etwas durchstarten und frage mich was ich an zusätzlichen Plugins oder Addons alles brauche um ein Auto mittels Splinecage und Poly by Poly-Methode zu modellieren.
    Was ich auf jeden Fall anwenden möchte ist: Flächen(innen) Extrudieren, Kanten extrudieren .Wäre um jeden Tipp dankbar.
    beste Grüße

    Wie schon einst König Dezmond sagte als er , nach dessen Benutzung , in seinen Nachttopf blickte : "Das rationale Bewusstsein kann DAS niemals wirklich fassen ."

  • viele add-ons sind im standart-programm enthalten. müssen nur aktiviert werden
    was meinst du mit splinecage? nurbs-modeling á la rhino geht nicht
    "Inset Polygon", "Loop Tools" und "Relax" sind sehr hilfreich
    und du solltest dir mal BSurfaces ansehen ;)


    wichtig: wenn du die add-ons nicht nur einmalig verwenden möchtest, dann verwende erstmal eine "Neue" szene, mache die einstellungen und speicher mit [kbd]Strg[/kbd]+[kbd]u[/kbd] die einstellungen
    damit wird ALLES in die startdatei geschrieben. auch vorhandene objekte usw. darum "Neue Szene"

    Leute mit einer minimalen Immunität gegen Aluminium leiden an der sogenannten Aluminiumminimumimmunität
    Die Wissenschaft heißt Wissenschaft, weil die Wissenschaft Wissen schafft.
    Die Wahrheit ist etwas so Kostbares, dass Politiker gar nicht anders können, als sparsam mit ihr umzugehen

  • Hi Stone
    Danke für die Ratschläge. Werd mir BSurfaces mal ansehen.
    Mit Splinecage meine ich ein "Rohmodell" aus Splines auf das ich dann einzelne Eckpunkte einrasten kann.

    Wie schon einst König Dezmond sagte als er , nach dessen Benutzung , in seinen Nachttopf blickte : "Das rationale Bewusstsein kann DAS niemals wirklich fassen ."

  • Ok scheint so nicht zu funktionieren.
    Ehrlich gesagt klappt es nichtmal richtig mit dem Setup der Szene.
    Als Background-Image hab ich hab ich das Problem dass die Referenzbilder teilweise verkehrt herum sind, ich also von hinten auf das Modell blicke aber die Referenz von vorne sehe.


    Habe dann versucht mit einzelnen Planes zu arbeiten , bekomme aber die Texturen nicht auf die Planes. Kann mir da jemand einen Tipp geben?

    Wie schon einst König Dezmond sagte als er , nach dessen Benutzung , in seinen Nachttopf blickte : "Das rationale Bewusstsein kann DAS niemals wirklich fassen ."

  • du kannst das ganze auch mit emptys machen
    diese lassen sich als image darstellen und wie planes in alle richtungen drehen, verschieben, skalieren ;)
    im wire-modus sind die bilder auch zu sehen
    wenn man in den object-button dann noch x-ray aktiviert sind die bilder immer sichtbar

    Leute mit einer minimalen Immunität gegen Aluminium leiden an der sogenannten Aluminiumminimumimmunität
    Die Wissenschaft heißt Wissenschaft, weil die Wissenschaft Wissen schafft.
    Die Wahrheit ist etwas so Kostbares, dass Politiker gar nicht anders können, als sparsam mit ihr umzugehen

  • Danke für den Tipp mit den Emptys :)
    Ich bekomm aber auch da keine Textur auf das Objekt. Eigentlich sollte man die erstellte Textur doch einfach auf das OPbjekt ziehen können oder?


    Noch eine Frage hätte ich: Wie stellt man die Skalieren-Anzeige auf Metrisch um? Diese Blender-Units sind doch sehr verwirrend.
    Vielleicht sollte ich die Messlatte nicht so hoch ansetzen und erstmal ein gutes Buch lesen. :)

    Wie schon einst König Dezmond sagte als er , nach dessen Benutzung , in seinen Nachttopf blickte : "Das rationale Bewusstsein kann DAS niemals wirklich fassen ."

  • zum anzeigen der texturen, im 3d-view muss das mesh eine besitzen und das shading muss auf textured gestellt sein
    in den scene-buttons kannst du die einheiten auf metric stellen
    beim skalieren wird aber nur der faktor angezeigt
    um zu sehen wie groß dein objekt ist, musst du im 3d-view die properties (taste [n]) einschalten
    dort findest du die dimension (größe)


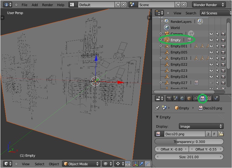
    wenn du ein emptie erstellt hast änderst du einfach die anzeige auf "Image"


    je nach version gibt es unterschiedliche icons

    Bilder

    Leute mit einer minimalen Immunität gegen Aluminium leiden an der sogenannten Aluminiumminimumimmunität
    Die Wissenschaft heißt Wissenschaft, weil die Wissenschaft Wissen schafft.
    Die Wahrheit ist etwas so Kostbares, dass Politiker gar nicht anders können, als sparsam mit ihr umzugehen

  • Ah danke Stone. das hat fun ktioniert. :)
    Um das Buch werd ich wohl dennoch nicht rumkommen.
    Immerhin kann ich jetzt mal versuchen drauflos zu modellieren.
    beste Dank nochmal :thumbup:

    Wie schon einst König Dezmond sagte als er , nach dessen Benutzung , in seinen Nachttopf blickte : "Das rationale Bewusstsein kann DAS niemals wirklich fassen ."

  • Um das Buch werd ich wohl dennoch nicht rumkommen.


    Bei dem derzeitigen Entwicklungstempo würde ich eher aktuelle Tuts empfehlen. Die Bücher sind kaum gedruckt, da sind sind sie schon wieder nicht mehr aktuell. Allein die Einführung von BMesh in 2.63 verändert das Modeling sehr stark gegenüber der Version 2.62.

    • Gäste Informationen

    Hallo Gast,

    gefällt dir der Thread, willst du was dazu schreiben, oder möchtest du noch mehr in diesem Forum sehen und kostenlose Downloads?

    Dann melde dich bitte an.
    Hast du noch kein Benutzerkonto, dann bitte registriere dich, nach der Freischaltung kannst du das Forum uneingeschränkt nutzen.

    Hello Guest,

    Do you like the thread, do you want to write something about it, or do you want to see more in this forum and free downloads?

    Then please sign in.
    If you don't have an account yet, please register, after activation you can use the forum without any restrictions.