Moin
Ich verzweifle - mal wieder.
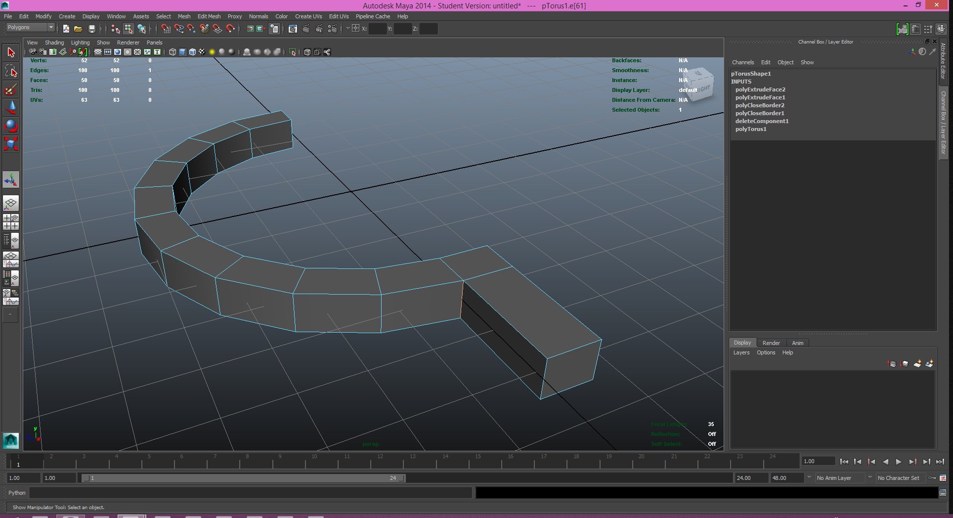
Ich hab ein Rohr aufgeschnitten - die Löcher geschlossen und seitlich extrahiert. Jetzt will ich die Kanten beveln - aber ich kriegs nicht gebacken. Weder mit C4d noch mit Chamfer Maker. Markiere ich die Kanten - so ergeben sich auf der Röhre Löcher - siehe Bild . Markiere ich die Flächen, ergeben sich Einbuchtungen.
Beveln???
- lichtfaenger
- Unerledigt
Es gibt 3 Antworten in diesem Thema, welches 1.746 mal aufgerufen wurde. Der letzte Beitrag () ist von lichtfaenger.
-
-
Dann sind dort eben die Kanten nicht verschweisst. Optimieren klicken.
-
Ich vermute auch auf doppelte Kanten, wobei gerade mit solchen Bevelvorgängen die meisten Algorithmen Probleme haben werden. Würde immer empfehlen bei Bevelvorgängen mit mehr als 2 aufeinandertreffenden Kanten, dies nacheinander zu erledigen. Wie hier in dem schnellen Beispiel im Anhang:
Dann erkennst du auch besser wo der Fehler liegt und kriegst ein schöneres Mesh
Beim Beispiel fehlen am Ende nur noch ein paar Kanten, die du noch einfügen solltest, damit du wieder auf deine Vierecke kommst.
-
Würde immer empfehlen bei Bevelvorgängen mit mehr als 2 aufeinandertreffenden Kanten, dies nacheinander zu erledigen.
Danke - das wars.

-
- 29. Dezember 2025, 12:00
- Gäste Informationen
Hallo Gast,
gefällt dir der Thread, willst du was dazu schreiben, oder möchtest du noch mehr in diesem Forum sehen und kostenlose Downloads?
Dann melde dich bitte an.
Hast du noch kein Benutzerkonto, dann bitte registriere dich, nach der Freischaltung kannst du das Forum uneingeschränkt nutzen.Hello Guest,
Do you like the thread, do you want to write something about it, or do you want to see more in this forum and free downloads?
Then please sign in.
If you don't have an account yet, please register, after activation you can use the forum without any restrictions.