Danke, das probiere ich gleich aus ! ![]()
Beiträge von user12
-
-
Hallo,
nachträglich Euch allen alles Gute zum Jahre 2026. Auch wenn es spät kommt, es kommt von Herzen

Ich habe ein öfters wiederkehrendes Problem mit einigen Rendern. Bei bestimmten Haaren (??) entstehen Schlieren im Gesicht (s. Bild). Kann man das mit den render-settings in den Griff bekommen und wenn ja, wie? Oder bleibt nur die Nachbearbeitung? Ist das ein bekanntes Problem?
Bitte das Bild kurz ansehen, es ist unproblematisch, garantiert.
Danke !
-
-
Hallo esha,
danke für den Tip. Ich war noch nicht soweit, es waren vorerst noch Einzelbilder. Aber das mit der timeline ist interessant.
Ich habe es jetzt fix neu gemacht. Das ist passiert als ich eine falsche .duf geöffnet habe, die war noch nicht offen, ich war ungeduldig und wollte bereits die nächste/richtige über ACDsee öffnen. Da ist DAZ abgestürzt. Das darf man nicht machen, es passiert nicht wieder.
Danke und beste Grüße
-
Hallo zusammen,
wünsche erstmal ein Gesundes Neues Jahr !
Ich habe letztens durch offene und parallel laufende Programme (DAZ/ACDSee/Adobe) einen Fatal Error in DAZ produziert. Das ist nicht das erste Mal, ich switche oft zwischen den Programmen hin und her, wie sicher jeder andere auch. Nun, diesmal hat sich dadurch die Kameraeinstellung (diese ist wichtig da es ein Gif werden soll) in allen Bildern dieses Tages rückwirkend verändert (um die 12 Bilder). Gut, man kann eine neue Cam erstellen und diese dann in die anderen Pics reinsetzen um wieder den gleichen Blickwinkel zu erhalten, aber das ist schon Aufwand. Habt Ihr so etwas schon einmal gehabt? Ich habe mit einigem Aufwand die Lens-Daten der betroffenen Cam in einem Bild angepasst, da stimmte es dann fast wieder. Gibt es hier ein Patentrezept? Um nicht alles neu machen zu müssen? Ich hatte sowas schon einmal, vor Monaten, da hat es sich von selbst gelöst. (??) Ist das ein bekanntes Problem bei DAZ?
Ist Version 4.21Beste Grüße
-
Danke an alle

Besonders an ..esha..

Es war eine Doppelbelegung durch ein G8F .. expression.. pack von Renderosity. Ich habe im Ausschlussverfahren die letzten 3 packs entfernt, vor denen es noch funktioniert hat und bin fündig geworden. Zum Glück wusste ich noch was zuletzt installiert wurde.
Interessanterweise hat es mit den angegebenen morphs aus der logfile (konkret ZEV0) nichts zu tun. Diese ist noch vorhanden und funktioniert wie vorher auch einwandfrei.
Mein Rat nach dieser Aktion an alle: nie packages in Serie installieren sondern immer nach jeweils einer Installation prüfen ob alles funktioniert. Das habe ich daraus gelernt. Es ist kein Vorwurf an den Creator dieser morphs, Ärger bleibt halt Ärger und Freude eben Freude, da ist die Auswahl der Dateibezeichnungen begrenzt. Durch die Vielfalt im Angebot kann das wohl passieren. Ist trotzdem irgendwie ärgerlich
Nochmal Glück gehabt, ist ja geworden.Ich teile das dem Vendor von RY mit.
Beste Grüße

-
So sieht (auszugsartig) die Logfile aus:
pic 11: fehlerhafte ID (Zeile 2)
pic 12: Zev0/Expression .... vielfach ... vielleicht das?
-
Hallo zusammen,
seit ein paar Tagen bekomme ich, jedes mal wenn ich eine meiner vorhandenen Dateien (abgelegten/alten) öffnen will, diese Fehlermeldung. Man kann sie anklicken, dann geht die Datei ja wenigstens auf. Aber es nervt.
Es muss wohl gelegentlich auftreten, habe in Englisch einen ähnlichen Fall gefunden. Hat mich aber leider nicht voran gebracht.
Kann mir bitte jemand sagen, wo diese Dubletten herumliegen sollen? Oder was sonst zu tun ist ?
Ich habe keinen Plan.Ich habe nichts deinstalliert oder ähnliches. Natürlich Content dazu installiert, ja, klar. Die Ordnerstruktur der Basisdaten wurde nicht nachträglich geändert. ... ???
Legt DAZ unter bestimmten Umständen doppelt ab? Ein Duplikat irgendwohin?
Sind Voreinstellungen durcheinander gekommen?
Ich frage nur an weil ich denke, dass der/die eine oder andere der langjährig Tätigen schonmal so etwas hatte und sich zwangsläufig damit auskennt

Beste Grüße
-
-
Ok, ich denke wir lassen das lieber nicht dass Deines auch noch durcheinander kommt. Ich setze mich morgen noch einmal in Ruhe dran. In Zukunft werde ich die Panels locken. Anders hat das keinen Zweck. Schönen Sonntag !

-
Hallo,
danke. Das ist es aber leider noch nicht, das ist aktiviert . Aktiviert aber nicht sichtbar ??? Es muss irgendwo unten rechts sein .. Habe eben nachgesehen. Deaktivieren/Aktivieren bringt auch nichts.
-
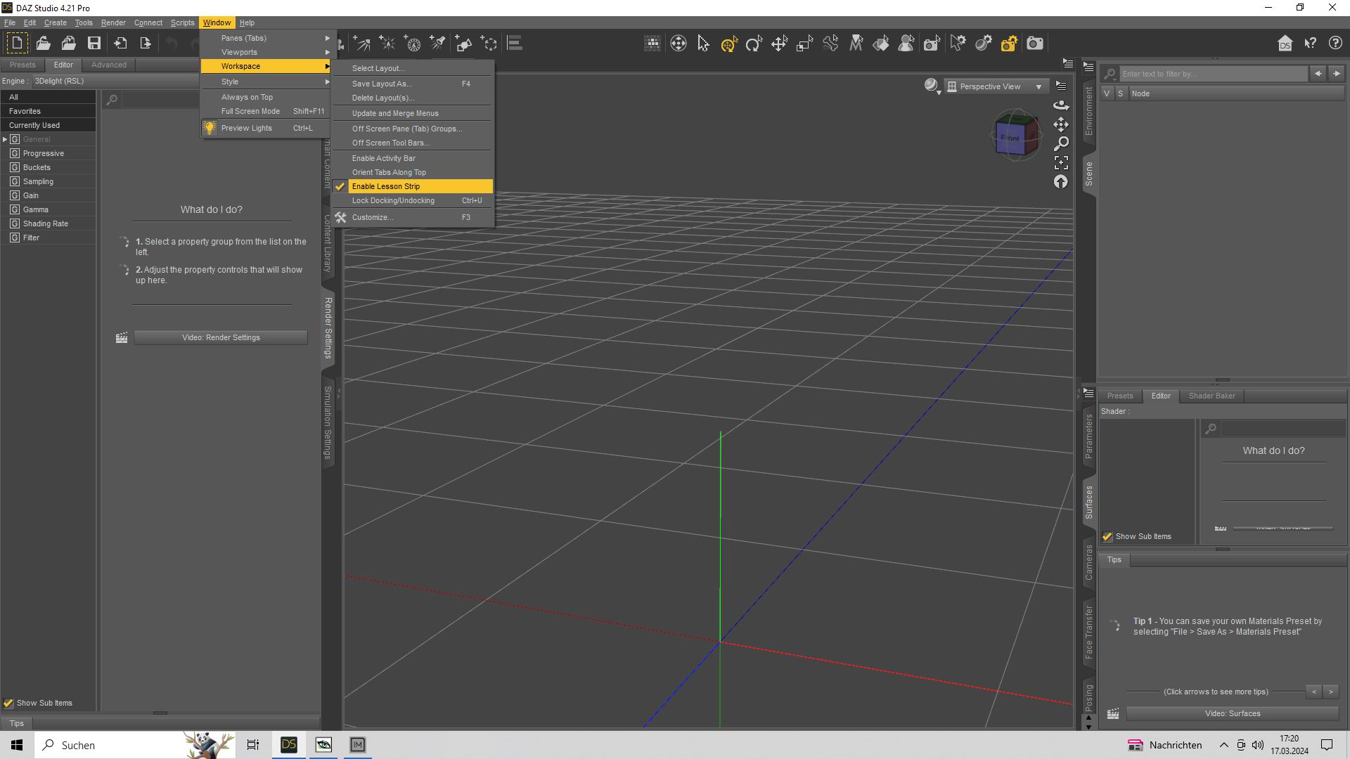
Guten Morgen !
Mir ist eine Kleinigkeit verrutscht, wiedermal. Wäre an sich nicht schlimm da ich die Funktion nicht brauche allerdings verändert das Fehlen den Bildausschnitt. Da ich viele ältere Bilder habe ist das ärgerlich da im Vergleich in ACDsee (screenshots/wegen der Winkel etc.) das Verhältnis der Bilder zueinander jetzt nicht mehr stimmt.
Es ist das kleine Panel unten rechts in Bild 1, ``Select a lesson``. Habe es nie beachtet, jetzt ist es weg, sicher falsch geklickt, ist ja alles recht eng beieinander, auf dem Laptop. Habe es nicht finden können, auch beim Durchsuchen der Window-Tabs oben nicht. Doppelklick hilft auch nicht ??? Kann mir jemand helfen ?
Hätte es gerne wieder. Irgendwo muss es ja sein. Durch das Fehlen wird der aktive Abschnitt größer und alles verschiebt sich.Wünsche einen schönen Morgen oder eben eine gute Nacht, je nachdem...
-
Hallo,
habe es eben gerade schon ausprobiert, es funktioniert mit 3Delight. Macht aber Mehrarbeit da ich sonst ausschliesslich mit Iray rendere. Muss dann nachträglich einfügen. Ich war fälschlicherweise davon ausgegangen dass es auch hier Standard sei, wie üblich, da es ein Original von DAZ ist. Es stand auch nichts weiter dabei. Nun denn, Problem geklärt
.Danke

-
Hallo und guten Abend !
Heute habe ich mir einen schrägen Hasen aus dem DAZ-Shop gegönnt, er war gerade im Angebot. Also DAZ-original, stand alone. Kommt mit Posen und verschiedenen Mats. Wenn ich ihn rendere (Normaleinstellung) ist er tiefschwarz, nicht wie erwartet. Wenn ich ihn anstrahle oder den Gammawert hochfahre wird er von tiefschwarz zu grauschwarz. Von den angegebenen Farben keine Spur. Er sieht so noch bösartiger aus aber das war nicht der Plan. Habe auch die Opacity geändert, alles durchprobiert, kein Effekt
. Die anderen Elemente (Charaktere etc.) werden normal gerendert. Normale Helligkeitseinstellungen, normale Farben, dort alles bestens. Auch die Zuweisung unter Surface scheint ok. Wo liegt das Problem ?Danke und Gruß
-
Ahh, super, vielen Dank !!!

-
Hallo miteinander,
wünsche ein gesundes neues Jahr !
Vielleicht kann mir jemand helfen. In welchem Pack oder wo auch immer kann ich ein paar Latexhandschuhe/Reinigungshandschuhe/medinische Handschuhe für G8M finden? Habe mehrere Plattformen durchstöbert aber nix gefunden. Sicher dran vorbeigerannt

Danke und Gruß
-
Hey,
das war`s, die Reise geht nach Nicaragua. Über renderosity kommt man hin .. Genau !
Gute Idee, danke Dir.

Schönes WE dann.
-
Hallo zusammen, einen schönen Samstagnachmittag wünsche ich.
Ich habe bei DAZ im Shop gestöbert und bin auf eine interessante Dame gestoßen. Ich habe die gängigen Charaktere durchforstet (G8F und G8.1F HD), habe sie aber nicht gefunden. Der Haartyp ist bekannt, er steht auf der Seite unten. Kann mir jemand weiterhelfen?
Vielleich kennt sie jemand 
X-Fashion Trench Coat for Genesis 8 Female(s) | Daz 3D
Falls das ein bereits gemoddeter Charakter ist müßte ich sie mühsam ``nachbauen``. Bin dankbar für jeden Hinweis.
vG
-
.. ich dachte der Standard sei hinterlegt. Aber ich denke ich komme jetzt zurecht, habe etwas herumarrangiert, so sollte es gehen.
Danke für die Infos, die haben mich vor allem vor einer übereilten und ggf. sinnfreien Neuinstallation bewahrt.
Schönen Sonntag !

-
Hallo zusammen,
danke


Aber: es geht mir nicht um die Farbe, sondern um die Anordnung der Panels da dies einen Einfluß auf den im screenshot hinterlegten Ausschnitt hat ..
Zusammen mit ACdSee kann man da gut machen. Neu arrangieren wollte ich nicht unbedingt, wegen der alten Vorschauen. Aber wenn es nicht anders geht .. bei Adobe gibt es einen reset für die Arbeitsfenster, wenn mal was durcheinanderkommt. Auf sowas hatte ich gehofft 
-
Hallo Leute,
brauche schnell Hilfe

Mir ist das Layout durcheinandergekommen (panels). Durch Rumgeklickere
Also die Anordnung der Arbeitsfelder. Da ich alte Bilder in bestimmten Bildausschnitten (screenshots) habe und zum Vergleich brauche möchte ich das Layout (nicht die Farbe des Layouts) resetten. Gibt es eine derartige Schnellfunktion? Habe bereits lange rumgesucht und noch mehr Durcheinander gestiftet. Falls nicht würde ich das Studio neu installieren. Bliebe in dem Fall der content erhalten? Oder muß man dann alles neu aufziehen?Danke
-
Danke Leute



-
Hallo zusammen,
habe ein kleines Problem bei der Bearbeitung. Habe schon herumgesucht
Sicher könnt Ihr weiterhelfen.Frage: kann ich beispielsweise die Haare ausblenden wenn ich nicht weiterkomme bzw. darunterliegende Strukturen dadurch verdeckt sind? Und sie anschliessend einfach wieder reinholen? Das gilt dann sicher für alle Elemente im Arbeitsfenster
Quasi wie eine Ebene ein und ausblenden. Ansonsten müsste man es verschieben und dann zurückholen und erneut anpassen oder eben die Haare erst an die fertige Pose anbinden. Da das alles aber in Bewegung ist wäre das unpraktisch.lG
-
-