Auf Heise gibts da grade auch einen interessanten Artikel zu unserem Thema. Da wird wohl demnächst eine Diskussion drüber stattfinden:
Beiträge von Tiles
-
-
Das funktioniert auch in einer VM. Es muss eben eine Internetverbindung geben.
Natürlich sind die allermeisten Antivirenprogramme inzwischen eine absolute Pest. Und richten mehr Schaden an als sie nutzen. In dem Punkt gebe ich Old Det komplett recht. Schlangenöl eben. Die einem mit jeder Version noch mehr Zeug aufs Aug bremsen das kein Mensch braucht.
Ich würde sie trotzdem nicht ganz von der Platte verbannen. Avast kann man zum Beispiel mit ein wenig gefummel tatsächlich komplett abschalten. Und auch alles ausknipsen ausser dem reinen Virenscan. Und nur dann starten wenn man es wirklich braucht.
Oder du verwendest nur den Windows Defender zusammen mit der Windows Firewall. Das tut auch schon was es soll. Bremst das System nicht so brutal aus wie die kostenlosen Kameraden. Und ist vor allem Werbe und Malwarefrei. Was man von Avast, Avira, Comodo und Co nicht behaupten kann ...
Am allerallerwichtigsten ist imho beim surfen gesunden Menschenverstand walten zu lassen. Meide die dunklen Ecken, und Hände weg von Anhängen von Leuten die du nicht kennst

-
Schnelles Update auf Version 0.9.1. Da hatten sich ein paar Showstopper Bugs eingeschlichen. Dementsprechend klein ist auch die Liste der Änderungen.
Die Linux Version kompilierte nicht wegen falscher Python Version. Die Addons in der Test Kategorie wurden nicht angezeigt. Und einige Addons liessen sich nicht aktivieren.
Die Keymap hatte ein paar Macken. Und stimmte nicht mehr mit der Manual überein. Das passt nun auch wieder. Das 3D Widget wird nun mit dem Hotkey Q an und aus gemacht. Das Rectangle Zoom das da vorher mit Q verbunden war ist nun wieder ohne Hotkeys.
Download und Releasenote sind an den üblichen Stellen zu finden.
Download: http://www.bforartists.de/content/download
Release Note: http://www.bforartists.de/wiki/bforartistsreleasenotev091
-
Puh, da muss ich passen. Ich hab den Link verschusselt, und müsste jetzt auch erst mal suchen. Aber das wäre eh nur der Sourcecode. Das müsstest du dir selber kompilieren. Und da tut noch nichts.
-
Das ist eben Entwicklung

Es gibt ein Entwicklerbuild für 2.8. Da ist allerdings noch nicht viel zu sehen. Da haben sie einfach mal alles rausgerissen was neu gemacht werden soll. Und bauen im Moment ein Teil nach dem Anderen wieder ein.
Zitat... da muß ich mir jedesmal einen temporären Shortcut einrichten ...
Hmm, also wenn du die User Settings in den User Preferences speicherst sollten die neuen/geänderten Hotkeys eigentlich gespeichert sein. Du kannst dir auch eine neue Keymap anlegen. Und wenn du dann diese Keymap ausgewählt hast und das Startup File speicherst, dann wird diese Keymap beim nächsten Laden auch verwendet

-
Zitat
Nicht immer alles so wörtlich nehmen.
Tue ich nicht. Das war eher als Scherz gemeint. Deswegen ja auch der Smiley dahinter

Und natürlich nutze selbst ich nicht alle 2400 Blender Operatoren in der täglichen Arbeit. Jetzt sowieso nicht, im Moment mache ich keine Grafiken mehr. Die Lücke zwischen 40 Hotkeys und 2400 möglichen Tools ist aber doch recht gross. Die 40 Hotkeys könnte man schon locker nur fürs Modeln verbraten, und hätte immer noch nicht alle nötigen Tools per Hotkey bedient.
ZitatJo, das kann schon lustig werden. Aber wenn ich dafür einen schnellerer Viewport im Editmode bekomme, nehm ich auch das hin.
Ou ja. Da freue ich mich auch schon drauf

-
Zitat
1. 3dfan wollte eine schnelle hilfe
Ja, das war ja auch kein Vorwurf. Sorry wenn das so rüberkam. Und du hast ja auch die für Blender übliche Hilfe gegeben. Du hast den Shortcut genannt. Aber genau das sehe ich persönlich eben als Problem des hotkeyzentrierten Workflows.
Das wird übrigens noch richtig spassig mit Blender 2.8. Die Blender Entwickler wollen da endlich auch eine funktionsreduzierte Keymap einbauen, das was Bforartists seit vielen Monaten schon hat. Bye Bye über Jahre gelernte Hotkeys
Zitat3. Kein Mensch (ich kenne jedenfalls keinen Blender-User) benötigt alle von Dir Tiles
gefühlten +2400 Shortcuts. Es wird auch kaum jemand alle in Blender
vorhandenen Funktionen nutzen. (Das dürfte aber auch auf alle
umfangreichen 3d-Suiten zutreffen) Ich selbst benutze vielleicht
zwischen 30 und 50 Shortcuts (gezählt hab ich nicht), aber so ungefähr
dürfte es hinkommen.Dann bin ich wohl kein Mensch

Dass es 2400 Operatoren gibt bedeutet dass es auch genau so viele Tools gibt. Und natürlich will man die auch irgendwann nutzen. Zumindest habe ich zu meinen aktiveren Zeiten meine Grafiktools immer voll ausgenutzt und bis ins letzte Eck erforscht. Modeling, Texturing, Rigging, Animation, Rendering, da war alles dabei. Und immer am Limit. Es gab kaum ein Tool oder eine Funktion die ich nicht benutzt habe. Und sei es nur um auszuprobieren obs in die Pipeline und den Workflow passt.
Ich selber benutze in so ziemlich jeder Software einen Mix aus Hotkeys und grafischen Elemente. Selten genutzte Sachen bediene ich per Menü. Oft genutzte Sachen über Hotkey. Wer wo wieviel von was benutzt ist bei jedem anders. Aber los gehts eigentlich erst mal mit der grafischen Menüführung. Und das ist eben das Dilemma bei Blender. Weil es dir die grafische Menüführung da echt nicht leicht macht.
Letztenendes ist natürlich erlaubt was funktioniert. Und ich will dir deinen hotkeyzentrierten Workflow nicht wegnehmen

-
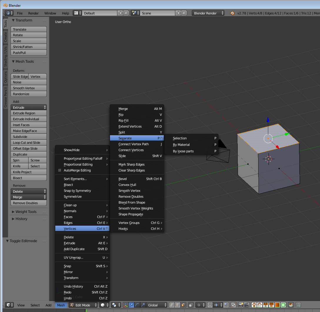
Tja, das ist eben das Problem mit dem hotkeyzentrierten Workflow. So ein Hotkey hat keinen Tooltip. Du weisst noch nicht mal dass er existiert bis du danach suchst. Und dann weisst du nicht nach was du überhaupt suchen sollst. Und das Problem wird auch noch von den Blender Usern verstärkt. Denn die nennen wie hier old_det einfach den Hotkey anstatt das Tool zu nennen und wo es im Menü zu finden ist. Weil das eben der offizielle Weg ist. Das ist dann eben das P Tool anstatt das Separate Tool.
Und das ist auch kein Anfängerproblem. Niemand kennt die Hotkeys für alle +-2400 Blender Operatoren auswendig. Zumal es da auch viele Tools gibt die eigentlich einen Standardhotkey haben sollten, aber gar keinen haben. Mark und Clear Seam zum Beispiel. Weil die Keymap inzwischen so hoffnungslos verbastelt ist dass es fast unmöglich ist da noch einen Hotkey dazuzumachen der auch Sinn macht. Deswegen habe ich den Fork Bforartists gestartet

Es gibt sowas hier, ein Riesenposter für die Hotkeys. Aber das erschlägt einen einfach. http://www.giudansky.com/design/51-blender-map . Was du auch machen kannst ist den Input Editor in den User Preferences zu durchstöbern wenn du was suchst. Da ist aber alles drin. Da wird ja alles definiert was mit Userinteraktion zu tun hat.
Mh, ich habe für den Fork ein Addon gebaut das auch in Blender funktioniert. Nennt sich Important Hotkeys. Und zeigt die wichtigsten Hotkeys im Viewport an. Vielleicht hilft es dir ja weiter

-
Falls jemand das zugehörige Menü sucht ...

-
-
Bforartists Version 0.9.0 ist raus.
Version 0.9.0 bringt die Features von Blender 2.78 c nach Bfoartists. Was ein grosser Schritt Richtung Version 1.0 bedeutet. Nun fehlen an der Software nur noch ein paar kleinere Umbauten und Änderungen. Der allergrösste fehlende Teil wird nun die Dokumentation sein. Und da wartet sehr viel Arbeit.
Der Merge macht die allermeisten Punkte in der Releasenote aus. Und die Liste ist diesmal sehr lang. Es war nötig noch mal durch alle vorherigen Implementationen durchzugehen.
Es gab aber auch noch ein paar wirkliche Änderungen. Das dunkle Standardtheme zum Beispiel. Die Hotkeymap bekam auch Zuwachs. Blender 2.78 hat ein paar neue Hotkeys mitgebracht. Da muss ich erst noch sortieren, und die Manual muss man da auch noch updaten. Eine andere grössere Kleinigkeit ist, dass die Toolbar nun ein Addon und desssen AddonProperties benutzt. Deswegen muss man nun die User Preferences speichern, und nicht mehr das Startup File wenn man Änderungen speichern will. Die vorherige Implementation machte Ärger wenn man ein neues File geladen hat. Die Toolbar wurde resettet ...
An der Stelle ein Danke an alle Beteiligten im Team

Der Download befindet sich hier: http://www.bforartists.de/content/download
Die Releasenote kann hier gefunden werden: http://www.bforartists.de/wiki/bforartistsreleasenotev090Youtube Video das die Änderungen erklärt. Leider in Englisch:
Externer Inhalt youtu.beInhalte von externen Seiten werden ohne Ihre Zustimmung nicht automatisch geladen und angezeigt.Durch die Aktivierung der externen Inhalte erklären Sie sich damit einverstanden, dass personenbezogene Daten an Drittplattformen übermittelt werden. Mehr Informationen dazu haben wir in unserer Datenschutzerklärung zur Verfügung gestellt.
-
Die Lösung mit dem about:config finde ich aus zwei Gründen suboptimal. Erstens sind die allermeisten User damit überfordert in den Settings von Firefox herumzuspielen. Das ist was für Experten und Entwickler. Und ein User sollte da eigentlich gar nicht ran. Und zweitens werden sie deinen Hinweis und die Anleitung schlicht nicht lesen können. Sie kommen ja nicht auf diese Seite

Es gibt auch alte Firefox Portable Versionen, nur für den Fall dass du doch noch mal hinlangen willst. Die braucht man noch nicht mal installieren. Gut für uns Webentwickler. Ist übrigens auch eine https Seite, die ich problemlos erreichen kann

https://mozilla-firefox-portable.de.uptodown.com/windows/old
Hm, eine Idee hätte ich noch. Frag doch mal auf dem Firefox Board nach was die dazu meinen.
-
Kann durchaus sein. Andererseits, andere https Seiten gehen ja mit der alten FF Version auch. Also muss es da eine Lösung geben. Und manche Leute können gar nicht upgraden. Siehe huwakschatra. Die würdest du dann abklemmen.
Ich drücke dir mal die Daumen dass du da noch eine Lösung findest

EDIT, schau doch mal in den Sourcecode anderer Seiten die https verwenden. Vielleicht findet sich da was. Youtube zum Beispiel läuft hier wunderbar. Und verwendet inzwischen auch https.
-
Sou, gerade auf meinem Lappy auf Firefox 51 geupgradet. Und damit tuts. Es muss doch aber einen Fallback auf die älteren FF Versionen geben.
-
Also an Mozilla kanns eigentlich nicht liegen. Ich komme ja auch problemlos auf andere https Seiten. Nur Active Rendering streikt. Irgendwas übersehen wir hier.
Mich würde die Lösung jedenfalls brennend interessieren. Nicht nur weil ich hier immer wieder gern vorbeischaue. Aber vielleicht muss ich ja meine Seiten auch irgendwann auf https umstellen. Und dann würde ich ungern alle Firefox User aussperren

-
Firefox 43.01. Dass ich noch so eine relativ alte Firefox Version verwende liegt an der Upgradepolitik von Mozilla. Die ich so einfach nicht mitmachen will

Interessanterweise kickt mich Firefox nach Google wenn ich https//www.3d-board.de/ verwende.
Und mit der Bryce Adresse die ich gebookmarkt hatte geht wie gesagt gar nichts mehr im Firefox. Klicke ich das Bookmark zuckt es kurz und bleibt dann trotzdem auf der alten Seite. Und wenn ich eine neue Seite aufmache sehe ich nur eine weisse Fläche. http://www.bryce-board.de/
-
Über Firefox bekomme ich eine reinweisse Seite angezeigt. Mit Chrome gehts.
-
Vielen Dank

-
Inzwischen sind wir bei Version 0.8.0 angekommen. An der Stelle noch mal ein fettes Danke an alle Beteiligten.
Version 0.8.0 bringt einen neuen Toolbar Editor. Das war die Hauptarbeit
für dieses Release. Die anderen Änderungen waren durch die Bank
Kleinigkeiten. Die Buttons um zwischen den Modes zu wechseln sind wieder
weg. Die Edit Box langt. Es gibt ein neues Theme von Tetsuoo. Cinema4D.
Es gibt ein neues Addon namens Set Dimensions. Damit kann man nun
endlich im Edit Mode auf Weltkoordinaten skalieren. Es gibt ein neues
Addon namens Nodes Icons Panel*. Das zeigt alle Nodes im Node Editor als
Icons auf einem Panel an. Und noch ein paar Kleinigkeiten.* Da überlege ich noch ob das drin bleibt. Das hat mehr als eine Macke und rennt gegen Blender Limits.
Dieses Release ist ein ganz spezieller Meilenstein. Bforartists ist nun
mehr oder weniger Feature Complete. Was bleibt sind kleinere
Aufräumarbeiten, Feintuning, und weitere kleine Änderungen.Bleiben noch zwei grosse Baustellen übrig. Einmal der Port auf die
neueste Blender Version. Bforartists ist derzeit auf dem Stand von
Blender 2.76b. Die derzeit neueste Blender Version ist 2.78. Mit einer
Version 2.79 vor der Tür. Aber Bforartists ist ja nicht nur Code. Das
ist auch Dokumentation. Es gibt einen ganzen Sack voll Video Tutorials
die nun drauf warten erstellt zu werden. Und auch die Manual ist noch
eine grosse Baustelle. Und der Teil wird wohl die meiste Zeit
verschlingen.Der Download befindet sich hier: http://www.bforartists.de/content/download
Die Releasenotes können hier gefunden werden: http://www.bforartists.de/wiki/bforartistsreleasenotev080
Ein Video für den neuen Toolbar Editor gibts auch. Das Video ist leider in Englisch.
Externer Inhalt www.youtube.comInhalte von externen Seiten werden ohne Ihre Zustimmung nicht automatisch geladen und angezeigt.Durch die Aktivierung der externen Inhalte erklären Sie sich damit einverstanden, dass personenbezogene Daten an Drittplattformen übermittelt werden. Mehr Informationen dazu haben wir in unserer Datenschutzerklärung zur Verfügung gestellt.Liebe Grüsse
Reiner
-
Hm, CTRL halten und mit Mausrad rein raus zoomen tut hier tadellos.
Hast du die Installer Version oder die 7z gezippte?
-
Also mich wundert das nicht. Apple machts einem halt echt nicht leicht. Selbst bei Blender haben sie überlegt den Mac Support einzustellen. Schade ist das natürlich trotzdem.
-
Ja, in so einem Fall würde ich wohl auch ein Qadmesh weitergeben wenn irgend möglich. Schon allein um es dann eventuell weiter bearbeiten zu können

Wenn man die Fallstricke noch nicht kennt ist man eh mit einem Quadmesh als Ergebnis* am besten bedient. Dann braucht man nicht ständig nachdenken ob man sich da gerade ein Problem reinmodelt oder nicht.
* Wie schon oben erwähnt sieht es beim Modeln ganz anders aus. Da können auch mal N-Gons oder Tris entstehen. Einmal mit dem Knife rein langt da schon

-
Meine 5 Cent zum Thema boolen: Boolen ist nicht böse. Es kann unter Umständen das schnellere Ergebnis liefern. Man muss allerdings wissen was man da tut. Bool Operationen bedeuten in den meisten Fällen Nacharbeit. Weil man keine Kontrolle drüber hat wie die Geometrie entsteht. Das tut ja der Algorithmus für einen. Sprich ein Tri kann auch mal in die falsche Richtung zeigen. Und unter Umständen entsteht ungewollte Mikrogeometrie die man erst mal wieder rauszüchten muss weil der Algorithmus das nicht gelöst bekommt was er da tun soll. Aber ansonsten ist das für mich ein Modelingtool wie jedes andere auch. Ohne Boolen müsste ich bei manchen Operationen viel mehr Zeit investieren als ein wenig Nacharbeit.
Zum Thema Tris, Quads und N-Gons, das sind einfach mal Faces. Und somit auch weder gut noch böse. An der richtigen Stelle kann man sowohl mit Tris als auch mit N-Gons gut leben. Da muss man sich immer den Einzelfall und das Einsatzgebiet anschauen. Wenn es keine Scherereien macht muss man das auch nicht ändern. Erlaubt ist was funktioniert.
Ein Quadmeshflow ist aber trotzdem fürs Polygonmodeln besser. Denn viele Polygonmodelingtools arbeiten mit Edgeloops. Und die funktionieren meist nicht mehr so dolle mit Tris oder N-Gons. Andererseits braucht es N-Gons um zum Beispiel das Knife Tool nutzen zu können. Denn dabei entstehen nun mal unweigerlich auch mal N-Gons. Quads bieten auch Vorteile für die Topologie. Ein Quadmesh lässt sich viel leichter modeln weil man mit Quads zum Beispiel sauber an einer Muskelgruppe oder ähnlichem entlangmodeln kann. Und da rede ich noch nicht mal von den Edgelooptools mit denen sich mit einem Mausklick ganze Loops neu hinzufügen lassen. Mit Tris hast du da ein wildes Durcheinander an Dreiecken, und verlierst schnell die Übersicht wie denn nun gerade die Topologie läuft.
Und für die Animation ist ein Quadmesh auch besser. Leichteres Riggen und weighten weil alles viel übersichtlicher. Und ein Quad lässt sich sauberer deformieren als zwei Tris, denn mit den Tris steht die Kante in der Mitte immer zu 50% gegen die Verformungsrichtung. Was Probleme machen kann.
Dazu muss man aber sagen dass Spielecharactere auch heutzutage noch meist trianguliert werden. Das stammt noch aus der Zeit als die Spieleengines nur Tris konnten. Das geschieht aber in der Regel nach dem Riggen und Animieren. Und die werden auch meist nicht mehr weiter mit SDS unterteilt. Wie Vidi schon angemerkt hat sind Tris nicht wirklich für SDS geeignet wegen den Poles die dabei entstehen. Was zu Knitterern in der Deformation und zu ungewünschtem Shadingverhalten führen kann.
Ich habe allerdings schon ein Beispiel gesehen in dem das Basemesh eines geriggten Characters für einen Film komplett aus Tris bestand. Und erst nach dem SDS genau die gewünschte Quad Topologie mit allen nötigen Edgeloops hatte die man eigentlich fürs animieren braucht. Ich finds nur leider nicht mehr. Das war echt abgefahren, weil es komplett allem widerspricht was man sonst übers Charactermodeln für Animation gesagt bekommt

Womit wir wieder bei meinem Lieblingsspruch wären: Erlaubt ist was funktioniert

-
stoNe versteht mich \o/
-
Ja irgendwann müssen wir das aber doch mal ausdiskutieren. Sonst hört das doch nie auf. Und wenn einer eine Spitze in meine Richtung abfeuert dann antworte ich darauf. Immerhin bin ich angesprochen.
Schön wäre natürlich wenn wir das gelöst bekommen würden. Das liegt aber wie wir hier mal wieder sehr schön sehen wohl eher nicht an mir.