Cut Tool

Es gibt 12 Antworten in diesem Thema, welches 3.721 mal aufgerufen wurde. Der letzte Beitrag () ist von emogie.

  • Hi,


    ich bin auf der Suche wie ich mehrere Polygone gleichzeitig mit einem Schnitt durchschneiden kann und dies aber nicht mit dem Unlik-Tool.
    Da kann ich ja immer nur ein Polygon schneiden.


    Zum Beispiel wenn ich einen Würfel habe und möchte eine Art Ring-Cut ausführen.


    Ist das möglich und wenn ja wie?


    Das Rumgestückel mit dem Unlik ist nicht wirklich sehr weiterführend.


    In der Feature Liste von Carrara bei DAZ steht, das es ein Cut Tool gibt (Additional Modelling Tools), wieß jemand wo und wie ich dieses Tool finde?


    Vielen Dank schon mal vorab für eure Infos und Tipps.


    Viele Grüße
    wal


    //edit
    Nachtrag: Ich habe Carrara 7 Pro

  • So ganz genau weiß ich nicht was du machen möchtest, aber es gibt in der Tat in carrara ein cut Tool.
    Wenn du zb ein Würfel hat erstellt, musst du zusätzlich noch eine Polyline die den Schnitt definiert erstellen. Du findest das Cut Tool als Unterauswahl bei dem Bolean Tool . Du makierst dann erst den Würfel und dann die Polyline.

  • Hi vidi,


    vielen Dank für Deine Info. Das wusste ich nicht das dort das Cut Tool "versteckt" ist, werde es aber mal checken.
    Sag mal, warum ist denn Dein Würfel jetzt schmäler, werden die geschnittenen Polygone dann weggelöscht - im Moment bringe ich beide Bilder nicht ganz zusammen.
    (Sitze leider auch gerade nicht vor Carrara)


    Was ich meinte ist, nimm Deinen erstellten Würfel aber OHNE Unterteilungen. Dann hast Du ja 6 quadratische Polygone.
    Nun würde ich gerne eine eigene Unterleitung reinbringen, zum Beispiel in die Z-Richtung, dann müsste ich ja vier Polygone teilen. Das bedeutet ich müsste einmal zum Beispiel durch die Z-Achse den kompletten Würfel zerschneiden. Also nur durch die Polygone und da suche ich einen Weg dies mittels einem "Ring-Cut" oder soetwas zu machen.
    Ist das möglich ohne Link/Unlink?


    Viele Grüße
    wal

  • Meinst du vieleicht tresselate? Damit kannst du die polygonflächen weiter unterteilen . Dazu wählst du das TresselateTool und noch die Methode aus wie die Unterteilung durchgeführt werden soll und dann klickst du die Fläche an die Unterteil werden soll.

  • Hi vidi.


    Sorry das ich mich erst jetzt melde.


    Aber schon mal vielen Dank für Deine Hilfe.


    Was ich zum Beispiel meine ist, schau Dir mal deinen Punkt 3 an.
    Jetzt möchte in EINEM SCHNITT, direkt von der Ecke links unten zum Punkt rechts oben schneiden. Also das Polygon links unten und das Polygon rechts oben durchschneiden. Es entsteht eine Diagonale in jedem der beiden Polygone und splittet die beiden Quads ind vier Tris damit.


    Viele Grüße
    wal

  • Wal ich würde dir ja Hexagon empfehlen :D , da hats so viele bessere Tools und auch sind da viele Modelings viel schneller und einfacher zu lösen
    Das Einzige was ich wirklich immer mal wieder zurückgreife zum modeln in Carrara ist der tolle Splinemodeler.


    Hier sind die Tresselate die man in carrara zur Verfügung hat ...

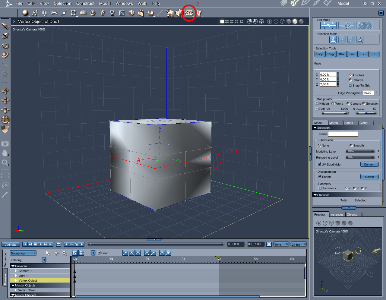
  • Eine weitere Möglichkeit unter Carrara die Fillet Tools


    1. Markiere die Mittellinie des Würfels, dann auf Loop klicken um einmal um den Würfel rum die gesamte Linie zu markieren
    2. Klicke auf das eingekreiste Symbol (Extract around)
    3. Klicke auf die Mittellinie und halte die Maustaste gedrückt, ziehe nun die Maus nach oben/unten es erscheinen 2 grüne Linien, diese Kennzeichnen die Schnittpunkte
    4. Beim loslassen wird das Objekt da geschnitten wo die grünen Linien sind


    am besten mal nach dieser Art mit allen 4 dieser Tools rumspielen die im DropDown Menü sind

  • Diagonal fällt mir im moment nichts direktes ein, das kann man jedoch mit einem kleinen Umweg realisieren,
    die Beschreibung dazu kann ich allerdings erst heute Abend dazu liefern.

    • Gäste Informationen

    Hallo Gast,

    gefällt dir der Thread, willst du was dazu schreiben, oder möchtest du noch mehr in diesem Forum sehen und kostenlose Downloads?

    Dann melde dich bitte an.
    Hast du noch kein Benutzerkonto, dann bitte registriere dich, nach der Freischaltung kannst du das Forum uneingeschränkt nutzen.

    Hello Guest,

    Do you like the thread, do you want to write something about it, or do you want to see more in this forum and free downloads?

    Then please sign in.
    If you don't have an account yet, please register, after activation you can use the forum without any restrictions.


    Dieses Thema enthält 4 weitere Beiträge, die nur für registrierte Benutzer sichtbar sind, bitte registrieren Sie sich oder melden Sie sich an um diese lesen zu können.
  • Dieses Thema enthält 4 weitere Beiträge, die nur für registrierte Benutzer sichtbar sind, bitte registrieren Sie sich oder melden Sie sich an um diese lesen zu können.