Tipps für DAZ-Anfänger, Teil I: Installation, UI und generelles Handling

Es gibt 18 Antworten in diesem Thema, welches 15.822 mal aufgerufen wurde. Der letzte Beitrag () ist von Heinz77.

    • Offizieller Beitrag

    1. Download und Installation


    1a) Installiere nur dann auf "C:\Benutzer\Username...", wenn du den Pfad auf ein anderes Laufwerk ausgelagert hast.* Währen DS selbst noch vergleichsweise wenig Platz beansprucht, wuchert Content wie die Sucht und knallt euch sonst eure Systempartition zu.

    *Das muss bei der Windoof-Installation geschehen; dazu müsst ihr im Admin-Benutzer für euren Benutzer in der Datenträgerverwaltung eine Partition in den leeren (!) Benutzer-Ordner mounten. Für genaueres Vorgehen siehe Tante Google oder die einschlägigen Technik-Seiten.


    1b) Es gibt viele Genesis-Generationen, und sehr viel Content für jede davon. Seid sicher, für welche Generation das, was ihr herunterladen wollt, ist. Genauso: passt auf, ob ihr nicht nur eine Textur-Erweiterung herunterladet. Lest euch genau durch, was ihr da kauft / zieht.


    1c) Es gibt einige Seiten mit vielen freien Gegenständen ("Freebies") für DS, allen voran http://www.renderosity.com und http://www.sharecg.com.


    1d) Wenn ihr bei http://www.daz3d.com was kauft, könnt ihr das über den DIM installieren; von anderen Seiten geht das meistens nicht. Im DIM könnt ihr aber den Pfad, wohin heruntergeladen werden soll, und auch, wohin installiert werden soll, einstellen, wenn ihr oben rechts auf das kleine Zahnrad (manche sehen auch eine Blume) klickt. Oft ist es sinnvoll, sich eine gewisse Ordnerstruktur zu überlegen, damit ihr eure Files im Falle eines Fehlers oder eines Überarbeitungswunsches schnell wiederfindet.


    1e) Wenn ihr eine von dem Standard abweichende Installations-Verzeichnisstruktur habt, müsst ihr jeden Ordner, in dem sich ein "data"-Ordner befindet, in DS einbinden. Das könnt ihr, indem ihr im Content-Pane oben rechts auf das kleine Dreieck mit den drei Strichen klickt und dort unter "Content Directory Manager" im Bereich DAZ Formats per "add" den Ordner hinzufügt (nicht den data-Ordner, sondern den Ordner, in dem er drin ist).


    2. UI und grundlegendes Handling


    2a) Die DS-UI ist viel zu vollgemüllt. Unter Windows - Workspace könnt ihr die Tabs waagerecht anordnen. Unter Windows - Style könnt ihr euch einen Style auswählen; ich benutze Darkside, weil es die kleinsten Tab-Reiter hat. Glaubt mir, Platz ist wichtig. Unter Windows - Workspace könnt ihr dann noch das Layout wählen; ich benutze City Lights Lite. Jetzt gehts daran, euch eure UI zu basteln.

    Ihr könnt Tabs / Panes einfach verschieben, indem ihr auf einen Reiter klickt und ihn herumzieht. Wenn ihr ihn abdockt, könnt ihr ihn auch schließen, indem ihr auf das kleine X klickt, oder direkt im Dropdownmenü (Dreieck mit Linien) auf "Close Pane" geht. Ich rate euch, erst mal alles bis auf das Content Pane, das Scene Pane, das Parameters Pane, das Surfaces Pane und das Render Settings Pane zuzumachen. Ihr könnt euch eure Panes jederzeit unter Windows - Panes zurückholen. Falls ihr mit dforce arbeiten wollt, lasst auch das Simulation Settings Pane offen.


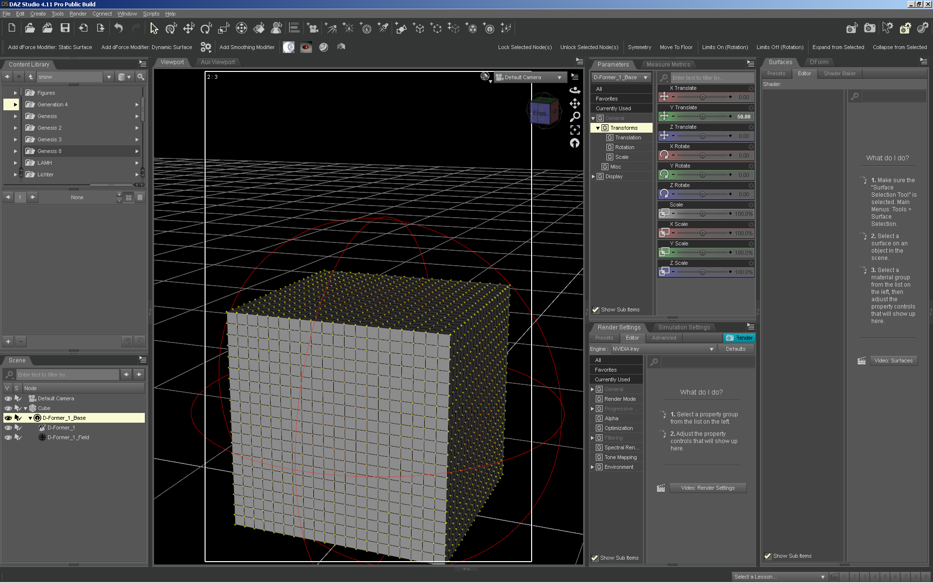
    2b) Ordnet euch die Panes so an, dass ihr jederzeit mindestens Surfaces, Parameters, Content und Scene sehen könnt. Wenn ihr ein Pane an der oberen Kante anfasst und an einen Rand verschiebt, taucht irgendwann eine gelbe Linie auf - dann könnt ihr das Pane festdocken. Ihr könnt auch Pane an Pane docken, d.h. neben- oder untereinander anordnen. Anbei mal ein Screenshot von meinem Workspace; es ist beileibe nicht der einzige, aber er funktioniert für mich hervorragend. Mit den beiden kleinen Dreiecken am Rand des Panes könnt ihr es einklappen und ausklappen, ohne es jedes Mal neu aufrufen und andocken zu müssen. Denkt dran, euch eure Einstellungen zu speichern, dann könnt ihr experimentieren, wie ihr lustig seid.




    2c) DS ist farbcodiert. Ihr arbeitet auf drei Achsen: X ("rechts-links", rot), Y ("hoch-runter", grün) und Z ("vor-zurück", blau). Alles, was im Parameters Pane eine entsprechende Reglerfarbe aufweist, bewegt sich entlang einer dieser Achsen. Auch wenn ihr eins der vier Tools benutzt, die zwischen dem normalen Pfeil und dem Ding, das aussieht wie ein Konsolencontroller-Pfeilpad (das Universaltool, mit dem man alles drei machen kann, das Verschiebe-, Rotations- oder Skalierungstool), werdet ihr ein sog. "Widget" an der ausgewählten Figur sehen, das ebenfalls die Farben aufweist. Übrigens: DS dreht UM eine Achse, d.h. die X-Rotation dreht die Figur um die X-Achse. Eure Genesis legt sich also auf die Nase, wenn ihr X dreht, auf die Seite, wenn ihr Z dreht, und macht eine Pirouette, wenn ihr Y dreht.


    2d) Die Kontrollen für euren Viewport findet ihr im Viewport oben rechts. Von RECHTS nach LINKS sind das das Dropdownmenü vom Viewport und die Bewegungsobtionen für den Viewport (oben nach unten: Dropdown, drehen, verschieben, zoomen, Zoom auf Auswahl, Standardansicht), die Kamera-Auswahl und die Draw Styles. Hier könnt ihr den IRAY Live Draw Style einschalten, aber dann reagiert euer System extrem langsam (weil gerendert wird) und so wird es schwierig, ohne Shortcuts da wieder raus zu kommen. Entweder Shortcut für Texture Shaded merken (IRAY: STRG+0; Texture Shaded: STRG+9) oder sich per Windows - Workspace - Customize unter "Custom tool bars" seine eigenen Befehle in die Leisten ziehen, wie ich das gemacht habe.


    2e) Für den Fall, dass euch dieses dämliche orange Aufleuchten von allem, worüber ihr mit der Maus fahrt, genauso auf den Wecker fällt wie mir: im Draw Settings Pane könnt ihr unter "Highlight Style" "Bounding Box only" einstellen.

    • Offizieller Beitrag

    Klar sind die interessant, mir ging es hier nur darum, ein paar der Sachen zu vermeiden, die ich schon als Fehler gemacht und bei vielen, vielen anderen gesehen habe - unaufgeräumtes Interface, falsche Content-Partition etc - und gleichzeitig ein paar echte Anfängertipps zu geben, die mir teilweise erst viel später aufgefallen sind.


    Außerdem wollt ich es in Deutsch geben ^^

    • Offizieller Beitrag

    Quatsch, wozu? Wer des Englischen mächtig und dran interessiert ist, kanns sich ja gern ansehen :) Ich meinte nur, dass mein Teil eher die gern übersehenen Teile abdecken soll. Wer DS handeln lernen will, gehe bei MDA oder dem Tut-Café vorbei; ich kann nur kurze Praxistipps geben.

  • Am besten das Zubehör gleich auf eine andere Partition installieren. Wenn Du es mit dem Install Manager machst, kannst Du dort den Pfad zu Deiner bisherigen Bibliothek als Default-Installationsverzeichnis festlegen. Dann bekommst Du alles was Du neu installierst, in einem Reiter "Smart Content" angezeigt und Deine alten Sachen sind weiterhin im normalen Content-Verzeichnis erreichbar. Smart Content hat den Vorteil, dass Du Dir gleich alles Zubehör automatisch zeigen lassen kannst, welches Du für die gerade geladene Figur hast. Dann musst Du Dich nicht mehr durch die ganzen Verzeichnisse hangeln... :)

    • Gäste Informationen

    Hallo Gast,

    gefällt dir der Thread, willst du was dazu schreiben, oder möchtest du noch mehr in diesem Forum sehen und kostenlose Downloads?

    Dann melde dich bitte an.
    Hast du noch kein Benutzerkonto, dann bitte registriere dich, nach der Freischaltung kannst du das Forum uneingeschränkt nutzen.

    Hello Guest,

    Do you like the thread, do you want to write something about it, or do you want to see more in this forum and free downloads?

    Then please sign in.
    If you don't have an account yet, please register, after activation you can use the forum without any restrictions.


    Dieses Thema enthält 10 weitere Beiträge, die nur für registrierte Benutzer sichtbar sind, bitte registrieren Sie sich oder melden Sie sich an um diese lesen zu können.
  • Dieses Thema enthält 10 weitere Beiträge, die nur für registrierte Benutzer sichtbar sind, bitte registrieren Sie sich oder melden Sie sich an um diese lesen zu können.