Bryce bringt nicht immer alle Daten zu DAZ rüber oder sürzt dabei ab

Es gibt 16 Antworten in diesem Thema, welches 5.084 mal aufgerufen wurde. Der letzte Beitrag () ist von spacebones.

  • Hallo zusammen,
    obwohl ich jetzt ja mit Carrara 8.5 Pro arbeiten möchte, habe ich bei Bryce 7.1 ein Problem mit der Datenübertragung zu DAZ.
    Da hat man ein Bild in Bryce geladen, und es dann in DAZ einfügen möchte, dann passiert es. Bryce stürzt auf einmal ab, oder das Bryce nur die Hälfte der Teile überträgt.
    Sei es an Teilen oder an Farbe
    Dabei sind es teilweise gar nicht so viele Teile die pro Bild übertragen werden sollten.


    Ich habe Windows 10 64 Bit und benutze Bryce 7.1 sowie DAZ 4.9,


    Kennt jemand das Problem

  • Die DAZ Bridge zwischen Bryce und Studio arbeitet bekanntermaßen nicht immer störungsfrei und wenn man Objekte "normal" -z.B. als .obj - exportieren will, so ist das z.B. mit den Grundkörpern (Primitives) nicht möglich, bevor man diese nicht konvertiert hat.
    Könntest Du mal bitte einen Screenshot des Arbeitsfensters posten? Dann kann man vielleicht besser beurteilen, woran es liegen könnte.


    vg
    space

  • Hallo spacebones,
    anbei das Bryce, Störmeldung bei Bryce und was bei DAZ ankam
    (Bildreihenfolge ist jedoch Störmeldung, Bild bei DAZ, Bild bei Bryce, nur falls jemand anderes die Reihenfolge bemängelt ) :)


    Viele Grüße


    alf

  • Hi Alf,


    okay - jetzt müsste man noch wissen, ob der Schrank aus Bryce-eigenen Elementen aufgebaut oder als fertiges Modell nach Bryce importiert wurde und falls letzteres, welches Format das Modell hatte (ich gehe dabei mal von .obj aus).
    Die Fehlermeldung bzgl. Zugriffsverletzung bei "axiom.dll" scheint allerdings weniger auf Bryce als "Übeltäter" hinzuweisen, siehe hier:


    http://www.solvusoft.com/de/fi…utocad-lt-2012/axiom-dll/


    Diesen Fehler kannte ich bisher allerdings auch nicht.


    vg
    space

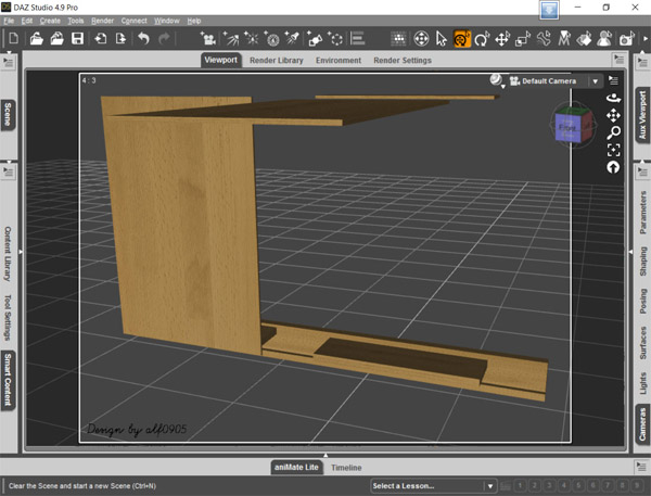
  • Also der Schrank besteht aus mehreren Einzelteilen.
    Ich dachte am Anfang nicht das er so komplex ist.
    Aber diese Fehlermeldung habe ich häufiger. Deshalb ging meint Interesse bei Bryce auch zurück.
    Ich versuche halt ab und zu Teile die zwar von Bryce gelesen werden ( von 3ds Max Freebies) in DAZ zu konfertieren.
    OBJ funktiuniert auch nicht immer.
    Mal sehen, da Carrara jetzt mein Favorit ist, kann ich es auf dem Weg probieren.


    Und Danke für die Info

  • Zitat

    OBJ funktiuniert auch nicht immer


    du meinst DAZ kann nur bedingt Obj Importieren ? Also ich tue nichts anderes und kann dies nicht bestätigen , auch scheint mir der Umweg über Bryce eher unnötig
    Hast du mal so ein Freebie zum testen ?

  • Ne das meinte ich nicht.
    Das DAZ obj impotiert ist klar.
    Aber es gibt viele Teile im Internet die schön aussehen aber 3ds sind.
    Und DAZ liest leider kein 3ds.
    Man könnte bei Bryce ja auch in obj konfertieren und dann könnte DAZ es lesen.
    Aber ich will halt zu viel
    Weil ich mir dachte, wenn ich jetzt den Schrank in Einzelteile zu DAZ rüber bringe, dann könnte ich bei DAZ ja auch z.B. Türen und Schubladen öffnen. Also in eine "Handlung" aber als Bild einbinden.


    Könnte so aussehen Genesis holt Teller oder andere Teile aus dem Schrank. Und dabei sind Tür oder Schublade offen. Aber es gibt bestimmt auch für DAZ genügend Freebies die so was können. Man muss sie nur finden :)
    Als nur vor einem verschlossenen Schrank zu stehen. ist zwar auch schön, aber in ner Handlung würde es halt besser aussen.



    Ups fast vergessen Schrank zip ist Bryce Datei und uniteld 3ds

  • Hab`s mal als obj konvertiert, s. Anhang - probier es mal damit.
    Das .3ds File liefert allerdings wie üblich eine "böse" Vorgabe: alle einzelnen Flächen sind auch einzelne Objekte. Da ist nix mit einfach mal ne Tür öffnen etc.
    Das Modell müsste erst einmal entsprechend aufbereitet werden...


    vg
    space

    • Gäste Informationen

    Hallo Gast,

    gefällt dir der Thread, willst du was dazu schreiben, oder möchtest du noch mehr in diesem Forum sehen und kostenlose Downloads?

    Dann melde dich bitte an.
    Hast du noch kein Benutzerkonto, dann bitte registriere dich, nach der Freischaltung kannst du das Forum uneingeschränkt nutzen.

    Hello Guest,

    Do you like the thread, do you want to write something about it, or do you want to see more in this forum and free downloads?

    Then please sign in.
    If you don't have an account yet, please register, after activation you can use the forum without any restrictions.


    Dieses Thema enthält 8 weitere Beiträge, die nur für registrierte Benutzer sichtbar sind, bitte registrieren Sie sich oder melden Sie sich an um diese lesen zu können.
  • Dieses Thema enthält 8 weitere Beiträge, die nur für registrierte Benutzer sichtbar sind, bitte registrieren Sie sich oder melden Sie sich an um diese lesen zu können.