Blender-Frage: Wie kann ich den Speicher "säubern"?

Es gibt 11 Antworten in diesem Thema, welches 5.523 mal aufgerufen wurde. Der letzte Beitrag () ist von Kushanku.

  • Moin, Blenderixe und -exinnen :)


    Ich mache folgendes:


    Ich importiere ein obj nach Blender

    Bearbeite es etwas.

    Exportiere das obj dann wieder und lösche das Objekt aus Blender.

    Das mache ich viele Male.


    Dabei steigt jedes Mal der angezeigte Speicher-Inhalt erheblich, obwohl ich nur noch die Kamera und ein Licht in der Collection habe.

    Inzwischen werden mir 5,1 GB angezeigt!!!

    Kann man den Speicher irgendwie zurücksetzen?

    Oder muss man ganz 'raus aus dem Programm?

    Dabei würden mir evtl. einige Einstellungen verloren gehen.

    Keine Katastrophe - aber lästig.

    Konstruktive Bildkritik, Hinweise auf Fehler und /oder bessere Arbeitsweise immer erwünscht.

    "Besser auf neuen Wegen etwas stolpern, als auf alten Pfaden auf der Stelle zu treten!"

    oder

    "Wer immer tut, was er schon kann, bleibt immer das, was er schon ist."

  • Hi,


    Wie löschst du denn das Objekt? Wenn du es nur aus dem Outliner oder dem 3D View löschst ist es immer noch in der Szene. Solche Daten werden erst gelöscht wenn du Blender zu machst.


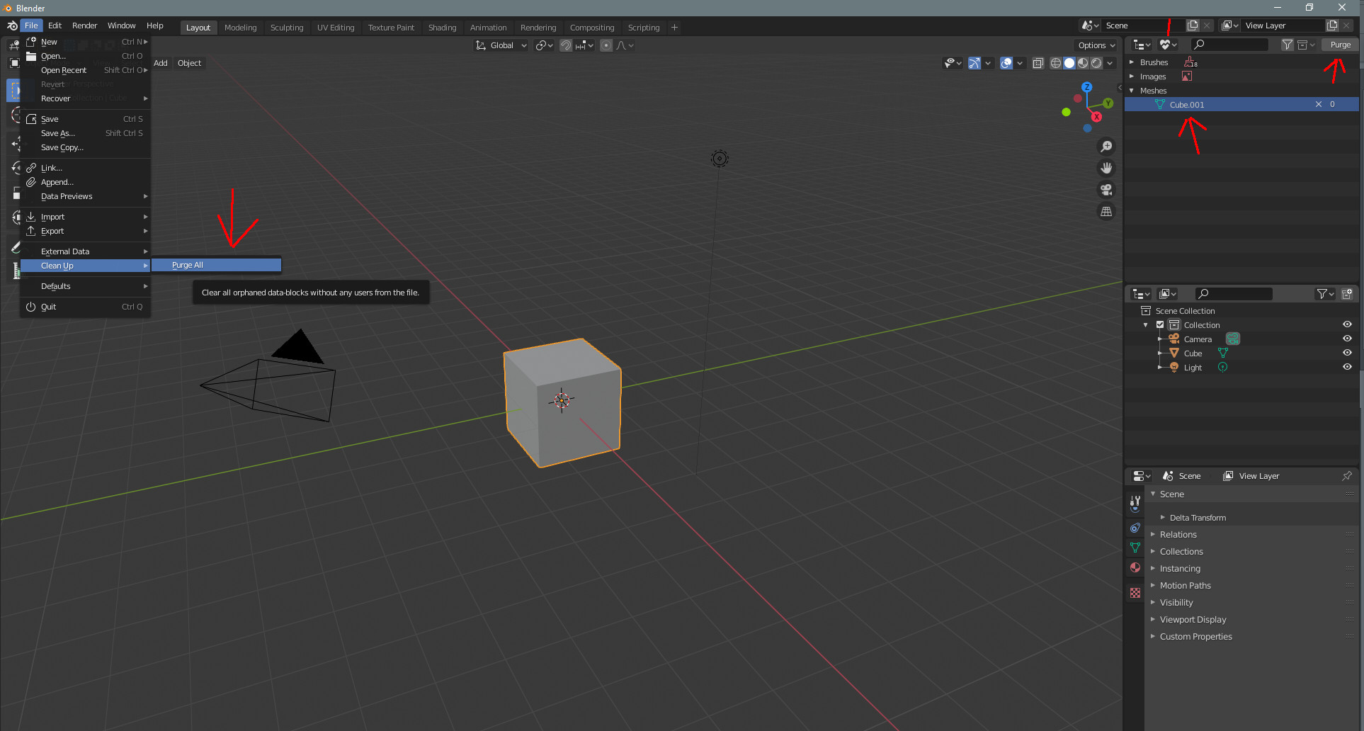
    Geh mal im Outliner auf Orphan Data. Da siehst du die gelöschten Objekte die immer noch intern in der Szene rumgondeln. Da hat es auch einen Purge Button. Der entsorgt dir die Objekte endgültig. Und mit der neuesten Blender Version ist dieser Purge Button auch im File Menü.

    • Offizieller Beitrag

    Ich bin gerade nicht am PC, aber dieses Zunehmen der Dateigröße hat mit dem Object Datas zutun. Die werden beim Löschen des Objektes nicht gelöscht. Man kann das händisch machen. Ich hab den Workflow dafür im Moment nicht im Kopf. Wenn ich am PC bin liefere ich das nach.

    Generell ist es aber immer besser eine neue Datei zu benutzen. Grundsätzliche Einstellungen, dir man gerne immer haben will beim Starten mit einer neuen Datei, kann man einstellen und als Startdatei abspeichern.


    EDIT: Aah gut, Tiles hat schon geliefert :thumbup: .

  • Danke Tiles und Kushanku

    Im Outliner habe ich PURGE gefunden und durchgeführt (nur 17 Brushes habe ich nicht angerührt???).

    Dabei ist der Speicherinhalt von (inzwischen 8 GB) auf immer noch 5,3 GB gesunken.

    Den Punkt "CleanUp" finde ich bei mir im File-Menue (Blender 8.1) nicht (siehe Bildanhang).



    5 GB in einer leeren Szene ist ja immer heftig :)

    Konstruktive Bildkritik, Hinweise auf Fehler und /oder bessere Arbeitsweise immer erwünscht.

    "Besser auf neuen Wegen etwas stolpern, als auf alten Pfaden auf der Stelle zu treten!"

    oder

    "Wer immer tut, was er schon kann, bleibt immer das, was er schon ist."

    • Offizieller Beitrag

    Dabei ist der Speicherinhalt von (inzwischen 8 GB) auf immer noch 5,3 GB gesunken.

    Sind die 5,3 GB auch noch da, wenn Du nach Purge die Datei schließt und neu öffnest?

    Wenn ja, dann hast vielleicht einiges an Material mit Fake-User, damit es erhalten bleibt oder große Texturen die mit irgendwas noch verbunden sind. Immer etwas schwierig, so aus der Ferne.

    Den Punkt "CleanUp" finde ich bei mir im File-Menue (Blender 8.1) nicht (siehe Bildanhang).

    Habe ich jetzt auf die Schnelle in der 2.82 auch nicht gefunden (was aber nicht bedeutet das es nicht vorhanden ist, vielleicht hat es eine andere Bezeichnung) und die 2.83 hab ich noch garnicht auf dem PC.

  • Ja, ich habe die 2.81a und da ist kein CleanUp zu finden.


    Nun, ich habe alles, was angezeigt wurde (Images und Meshes), gepurged.

    Unter Texturen wurde auch nichts mehr angezeigt.

    Trotzdem war der Speicher voll.

    Da ich weiter machen wollte, habe ich die Datei gelöscht und fange nun eine neue "Umbau-Serie" an.

    Schauen wir mal, was da passiert.

    Konstruktive Bildkritik, Hinweise auf Fehler und /oder bessere Arbeitsweise immer erwünscht.

    "Besser auf neuen Wegen etwas stolpern, als auf alten Pfaden auf der Stelle zu treten!"

    oder

    "Wer immer tut, was er schon kann, bleibt immer das, was er schon ist."

    • Offizieller Beitrag

    Ein neues Blendfile mit Standard-Würfel + -Licht und -Kamera hat bei mir, mit allen von mir aktivierten und installierten Addons, 550 Kb.

    Füge ich Objekte dazu, speichere es ab, steigt die Filegröße.

    Lösche ich diese Objekte wieder und speicher die Datei und öffne sie wieder, sind auch alle Objekte aus der Data-Datenbank verschwunden und die Datei hat wieder die ursprüngliche Größe. Evtl hast Du jede Menge Materialleichen noch drinhängen.

    Guck mal hier nach bei Deiner großen Datei, die doch eigentlich leer ist:


  • Ja, bei Material und Texturen habe ich nach geschaut: da war nichts mehr.

    Und dennoch: Speicher gut voll.

    Macht nichts.

    Bei dem neuen Versuch werde ich mal zwischendurch purgen und alles beobachten.

    Melde mich dann ggf. noch mal.

    Konstruktive Bildkritik, Hinweise auf Fehler und /oder bessere Arbeitsweise immer erwünscht.

    "Besser auf neuen Wegen etwas stolpern, als auf alten Pfaden auf der Stelle zu treten!"

    oder

    "Wer immer tut, was er schon kann, bleibt immer das, was er schon ist."

    • Gäste Informationen

    Hallo Gast,

    gefällt dir der Thread, willst du was dazu schreiben, oder möchtest du noch mehr in diesem Forum sehen und kostenlose Downloads?

    Dann melde dich bitte an.
    Hast du noch kein Benutzerkonto, dann bitte registriere dich, nach der Freischaltung kannst du das Forum uneingeschränkt nutzen.

    Hello Guest,

    Do you like the thread, do you want to write something about it, or do you want to see more in this forum and free downloads?

    Then please sign in.
    If you don't have an account yet, please register, after activation you can use the forum without any restrictions.


    Dieses Thema enthält 3 weitere Beiträge, die nur für registrierte Benutzer sichtbar sind, bitte registrieren Sie sich oder melden Sie sich an um diese lesen zu können.
  • Dieses Thema enthält 3 weitere Beiträge, die nur für registrierte Benutzer sichtbar sind, bitte registrieren Sie sich oder melden Sie sich an um diese lesen zu können.