Hallo Zusammen, nach sehr langer Pause im 3D Bereich, habe ich nun wieder etwas Zeit für die 3D Welt. Diesmal fange ich nun auch mit Blender an und kehre meiner Cinema 4D R15 den Rücken.
Nun um mit dem Einstieg klar zu kommen und die Motivation aufrecht zu erhalten habe ich direkt mit einem Tutorial angefangen. Leider komme ich an einem Punkt nicht weiter.
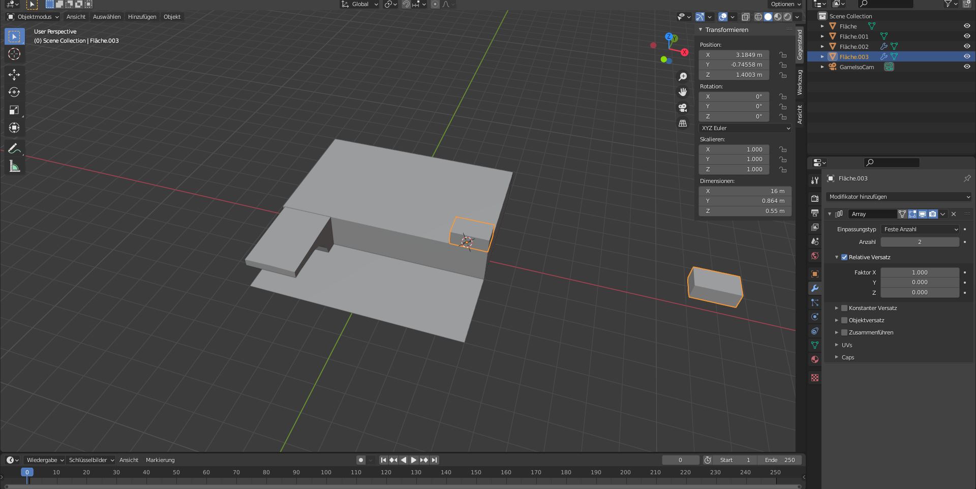
Ich habe in dieser Szene einer Box den Modifikator Array hinzu gefügt. Leider ist dieser nicht wie zu erwarten an der Stelle (genau neben dem Quellobjekt) erschienen sondern um einen großen Abstand weiter.
Welches Problem könnte dieser haben ?
Hoffe auf dem Bild erhällt man alle Informationen.
Danke