Danke. Leider ist es oft so, das man erst auf die Idee kommt wenn man sich nicht mehr damit beschäftigt. Nur gut das Blender recht schnell startet![]()
Beiträge von nicethunder
-
-
-
-
-
Erst mal vielen Dank für die Rüc
Hach ja und Welcome back und im Blender Club
.Vielen lieben Dank

Skalieren ist auf 1/1/1 und Rotation auf 0/0/0
Ansich wurde dieses Objekt aus einer Kante zweimal extrudiert. Einmal in Y Richtung und dann die daraus entstandende Fläche in Z Richtung extrudiert. Video ist hier:
Externer Inhalt youtu.beInhalte von externen Seiten werden ohne Ihre Zustimmung nicht automatisch geladen und angezeigt.Durch die Aktivierung der externen Inhalte erklären Sie sich damit einverstanden, dass personenbezogene Daten an Drittplattformen übermittelt werden. Mehr Informationen dazu haben wir in unserer Datenschutzerklärung zur Verfügung gestellt. -
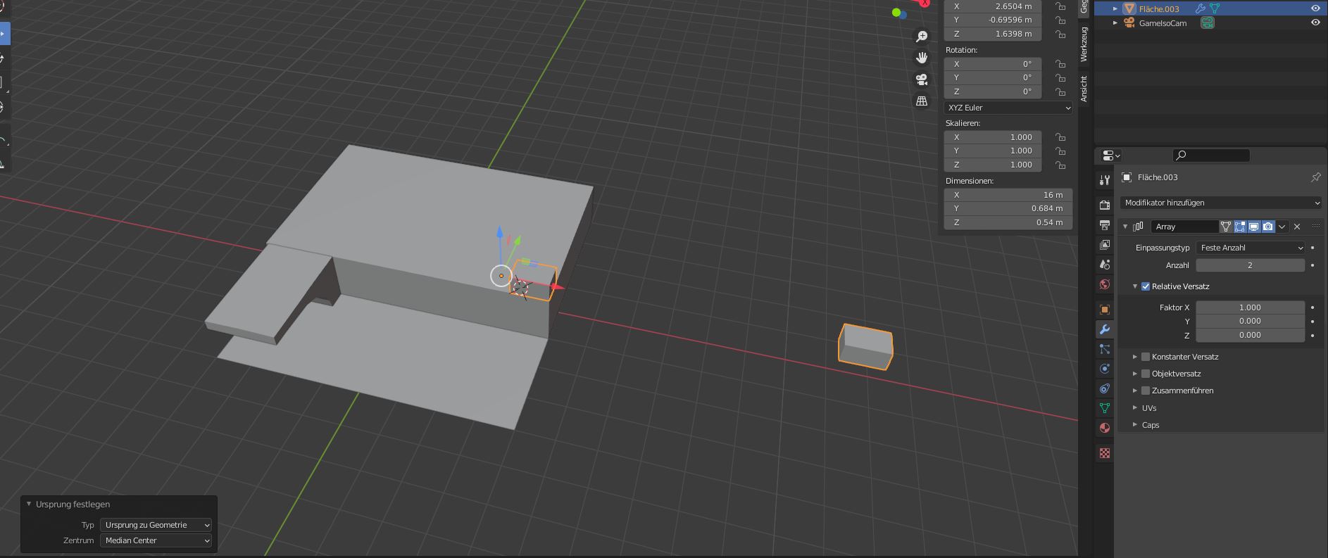
Hallo Zusammen, nach sehr langer Pause im 3D Bereich, habe ich nun wieder etwas Zeit für die 3D Welt. Diesmal fange ich nun auch mit Blender an und kehre meiner Cinema 4D R15 den Rücken.
Nun um mit dem Einstieg klar zu kommen und die Motivation aufrecht zu erhalten habe ich direkt mit einem Tutorial angefangen. Leider komme ich an einem Punkt nicht weiter.
Ich habe in dieser Szene einer Box den Modifikator Array hinzu gefügt. Leider ist dieser nicht wie zu erwarten an der Stelle (genau neben dem Quellobjekt) erschienen sondern um einen großen Abstand weiter.
Welches Problem könnte dieser haben ?
Hoffe auf dem Bild erhällt man alle Informationen.
Danke
-
Ja aber ein Addon (Xparticles) für 730€, selbst für Freelancer welche es sicherlich eher selten brauchen eine Stange Geld ( auch für Studenten und alle anderen "Neulinge" welche sich zu [lexicon]C4d[/lexicon] verirrt haben ein abschreckender Batzen , da kann ich ja gleich zu Blender oder gar Houdini wechseln) OK Houdini spielt noch in einer anderen Liga, aber Preislich bei weitem nicht so abgehoben.
Aber warum muss ich für eine Funktion die [lexicon]C4D[/lexicon] nicht bietet ein programm wie Houdini erlernen (auch wenn es nur ein kleinerer Teil ist, welcher dafür benötigt wird). Dann kann ich die komplette Zeit auch gleich für Houdini investieren und habe alles unter der Haube. Diesen Eindruck haben auch viele Freelancer welche nur noch für wenige Modeljobs [lexicon]C4d[/lexicon] inzwischen nutzen.Maxon muss einfach nachlegen und das in allen Belangen. Die R19 finde ich persönlich als ein mäßiges Update als eine R-Version (aber ok das ist nur mein Eindruck).
-
Zum einen sehr Schade, zum anderen finde ich es toll das der Source Code veröffentlicht wurde. Es war einfach das Interface was den Genickbruch einleitete. Zudem waren seine Tutorials wirklich nicht sauber und es gab auch wenige die es verstanden haben bzw. dann mal selber ein verständliches Tutorial gemacht haben. Allerdings nun wo es Opensource ist wird sich doch hoffentlich ein Maxon Mitarbeiter darüber her machen und Fluid endlich mal als Bestandteil ins [lexicon]C4d[/lexicon] R20 einbauen....
-
Ja richtig, die Render-Engine Entwicklung ist in den letzten Jahren auch deutlich komplexer geworden. Daher Versuchen Maxon, Autodesk u.a. mit anderen Entwicklerteams welche sich auf dieser reinen Engines spezialiesieren zu kooperieren. Nach dem Motto "Lieber Gewinn teilen als garnichts bekommen".
Dennoch stelle ich immer mehr fest, wie sehr ich Sachen aus Houdini in [lexicon]C4D[/lexicon] vermisse. Leider ist mir Houdini wirklich zu hoch. Der Sprung von [lexicon]C4D[/lexicon] zu Houdini gelingt eher den Profis, welche sich auch viel mit Xpresso arbeiten (erkenne da Gemeinsamkeiten)
Realflow zeigt ja mit dem Plugin auch eher die kalte Schulter, nach dem Motto lieber einfache Fluidsimulation als gar keine. (Sorry bin da immer noch sehr eintäuscht von)
-
Im Grunde wurden nur einige Mograph Erweiterungen mit eingebaut , zudem das Knifetool endlich mal etwas überarbeitet. Zudem noch der erweiterte Viewport. Alles in allem sehr nett, jedoch hat man das Gefühl von RX zu RY kommt immer weniger. Denn bis auf den Viewport gabs schon viele Sachen als Plugin.
Hier kann man sich noch einige Neuerungen im Detail anschauen.
Bin sehr skeptisch, auch wenn Viewport und das Knifetool sicher sehr angenehm sein wird.
-
Also 2 Fluids habe ich getestet, lediglich unterschiedliche Dichte verwendet. Das funktioniert tatsächlich nicht. Wenigstens kann man (auch wenn etwas umständlich, mehrere Emitter nach Keys steuern)
Die tutorials sind im Plugin übrigens auch falsch verlinkt.
Plugin verweißt auf : http://www.realflow.com/realfl…alflow_cinema4d/tutorials
Richtig wäre aber : http://www.realflow.com/learn/realflow_cinema4d/tutorials
Alles in allem eigentlich vom Funktionsumfang, dass was man von Maxon erwartet hätte. Von Realflow und vorallem den angezielten Preis viel zu wenig. Hoffentlich kommt da noch was, denn ansonsten macht es doch richtig Spaß in [lexicon]C4D[/lexicon] mal was ordenlich und einfach simulieren zu können

Da ist X-Particles 3.5 mit 630 € günstiger und kann wesentlich mehr. (abgesehen vom Promopreis (610€ von Realflow)
Aber ehrlich, gemessen am Funktionsumfang vom Plugin (wenn nur das Plugin erwirbt) wäre ein Preis von 50€-75€ angemessen. Da fehlt einfach viel zu viel
-
Kleines Résumé von Realflow [lexicon]C4D[/lexicon]:
+ Sehr flache Lernkurve (es wird eine Szene im Objektmanager eingefügt welche nur wenige Optionen zum Einstellen zulässt)
+ Berechnung auf meinem Lappy wahnsinnig schnell
+ Mesher liefert schon bei Standarteinstellungen sehr gute Ergebnisse
+ Emitter und Demons (ich nenn es mal Eigenschaftentabs) bequem hinzu fügbar- leider kein Hybrido (was wirklich die fantastische Pluginidee killt)
- Foam, Bubbles etc. nicht verfügbar
- Emitterkontrolle ab welchem Bild aufgehört werden soll war ganzschön versteckt (aber ist da)
-
Ja, die entrprechenden Kanäle in allen Materialien zu aktivieren, habe ich mir auch schon gedacht. Weiß nur leider nicht, ob das in Punkto Renderzeit sich anschließend als Negativ darstellt.
Ich werde mal entsprechende Versuche unternehmen und die Renderzeiten vergleichen.
-
Ja, ich denke für das aktuelle Projekt kann ich mir auch die Fläche zurecht schneiden für die Sticker. Werde dennoch mal 3D Bodypaint näher anschauen. (seit meinem aller erstem Projekt nicht mehr genutzt #Teufelszeug hehe#)
Wenn den Nässeeffekt schon bei der Grundfarbe angeschalten hätte, würden dann nicht die folgenden Materialien welche drüber sind diesen überschreiben ? Habs jetzt noch nicht ausprobiert, aber kann mir gut vorstellen, dass der Alpha kanal des Rostmaterials dann auch nur die Rostfreien Stellen Nass lässt.
-
Es hat mir einfach keine Ruhe gelassen, habe noch mal etwas anderes ausprobiert.
Eigentlich logisch, jedoch auch vergessen : Die Materialen Reihenfolge ist bei den Objekten ja auch wichtig.
Somit kommt man (wenn auch nicht mit einem einzelnen Material jedoch ohne den ganzen UV [lexicon]Mapping[/lexicon] Umweg ans Ziel.hier sieht man schön wie die Reihenfolge der Materialien sich auf das Objekt beziehen. Genau das, was ich vorher eigentlich mit Materialien machen wollte.
Nur die letzte Schicht was dem Material einen Nass-Look verpassen soll, bin ich noch etwas am Werkeln
So hier mal leichten Nässelook, fehlt natürlich die Beleuchtung um das auch als 100% Nass zu erkennen.
-
Ja, das ist leider der schwierige aber scheinbar einzige Weg den es gibt. Bodypaint ist für mich noch ein Graus. Aber UV-[lexicon]Mapping[/lexicon] muss ich mir wohl doch einmal genauer anschauen. Schöner wäre es gewesen, wenn man in den Ebenen auch die [lexicon]Polygon[/lexicon]-Selektionstags mit verlinken könnte. Also ab ans Werk und Bodypaint lernen.... danke Christian.
Gruß
Nicethunder
-
Wie bekomme ich denn aber den Selektionstag dort im ebenenshader für bestimmte Texturen untergebracht? Sonst müsste ich erstmal mich mit drm UV [lexicon]Mapping[/lexicon] auseinander setzen um die passenden Positionen zu finden. Davor habe ich eigentlich auch die größte Angst.
-
Hallo, bisher habe ich mich bei den [lexicon]C4D[/lexicon] Materialien öfters den Presets bedient, bzw. wenn es einfacher war selber erstellt.
Nun aber eine für mich etwas schwierigere Situation :
Ich möchte einen Würfel mit einen Material belegen welches mehrere Ebenen hat. bzw hier sollten noch Texturen an bestimmten Stellen (zum Beispiel durch Selektionstag) eingefügt werden. Jedoch nicht einfach Oben drauf klatschen , sondern mitten drin im Material .
Also zum Beispiel so:
Grün Metallische Farbe (Grundfarbe)
dort drauf 1-2 "Sticker" an verschiedenen Stellen
dort drauf / über alles einen Rostlook
das Ganze dann noch einen Nass-LookFür mein Verständis müsste hierzu ja alles in einem Material unterkommen. Allerdings weiß ich nicht wie man die Sticker samt Selektionstag hier einbindet.
Möglicherweise gibt es noch einen einfacheren Weg dieses Ziel zu erreichen. Bin für Vorschläge / Demoszenen dankbar.
Gruß
Nicethunder -
Ja danke, bin schon am testen

-
Falls wieder sowas auftritt eventuell im MaterialEditor unter Farbe->Textur-> auf die Ziel Datei klicken und oben dann auf neu laden. Falls es nur in der Vorschau hängt.
Schwierig sowas nach zu vollziehen.
Gruß
Nicethunder -
Kaufen sicher (noch) nicht. Aber vielleicht gibt es dazu eine Trial, Studenten Version oder ähnliches heraus. Auf jedenfall würde ich es testen wollen. 85€ für die Learning Edition wäre ja auch noch akzeptabel.
-
Ebend, es ist und bleibt ein Hobby. Ich versuche auch eigentlich immer Fotorealistisch zu arbeiten. Jedoch stoße ich da an 2 Grenzen , Rechenpower und meine Skills

Gerade die Tutorials was man so findet, sollen Spaß machen. Dann bleibt auch das meißte hängen. Ich war schon immer so : Nachmachen -> Nachgemachte verändern -> Neumachen. Da bleibt die Freude am Hobby erhalten und man lernt auch stetig dazu.
Achso zum Rechner wegen Rechenpower : Mein Lappy hat ein 6700 Desktop CPU drin. Bin damit schon flott unterwegs (ok noch Welten zum teuren Xenon, aber der wird auch ab und an zum spielen missbraucht) Ausserdem bin ich nun mal ein Exot als "Von-Couch-aus-Cinema4d-Nutzer".
Kann dir/euch wenn es um Tutorials geht eigentlich nur die von Uli Staiger empfehlen. Wie er als Tutor mit einem spricht / erklärt ist genial. Hatte hier noch keinen anderen Tutor (egal ob auf youtube oder bezahlte DVD's) wo diese so eindrucksvoll und stimmig erklärt werden.
-
Ja Holz würde eher Splittern, Hier würde die Textur sprich Maserung diese grob vorgeben. Aber wie gesagt ist ja nur eine Übung zum Workflow einer einfachen Animation.
Tutorial kann man auch direkt hier anschauen.
Der Chris Schmidt macht wirklich sehr gute Sachen, leider spricht er sehr schnell. Aber da werden die Englisch Skills auch noch gleich trainiert hehe...
Im Juni bekommt Cinema4d ja noch ein integriertes Realflow. Sprich kein nerviges Import / Export mehr. Dann werde ich mich sicher noch etwas mit Animationen beschäftigen.
Versuche gerade noch das größere Animationsprojekt von Greyscalegorilla. Da hab ich auch schon etwas mit Wassermaterialien dazu gelernt.
-
Also die Kisten sind ja auch nur Quader von der Übung her. Habe einfach einen deformer ab der Explosion drauf gepackt, damit es nicht einfach nur die Kisten weg "pustet". Für eine bessere Explosion müsste ich mich noch mit Nitro oder ähnlichem auseinander setzen. Was aber der Übung als Animation grad etwas übersteigen würde.
Ja wie lange hat das gute gerendert? Habs die Nacht vorm Schlafen gehen angeschalten. Grad nochmal die ersten 10 Bilder testgerendert. Da kam ich auf 20 Sekunden pro Bild , allerdings waren hier die GI Einstellungen noch im Cache. Ohne diese kam ich auf 30-maximal 40 Sekunden pro Bild. Bei Insgesamt 120 Bildern macht das im Schnitt 70 Minuten. Denke mal grob eine Stunde (da nach der Explosion kaum noch was an Belichtung berechnet werden muss.
Gruß
Nicethunder
-
Verwendete(s) Programm(e): [lexicon]C4D[/lexicon]
Hallo zusammen, habe mich mal an einer Animation versucht.
Tutorial stammt von GreyscalegorillaWurde noch etwas aufgepeppt. Jedoch für mich alles Neuland (Keys setzen und alles bissel abstimmen)
Hoffe es gefällt (an 4 sekunden kann man eh nicht groß meckern .... Oder doch ? )

Gruß
Nicethunder