Tutorials zu Riggen in DAZ pro (Versuch)

Es gibt 10 Antworten in diesem Thema, welches 4.591 mal aufgerufen wurde. Der letzte Beitrag () ist von ballerman23.

  • Ich habe mal mir ein Model genommen habe es in drei Teile aufgeteilt, Head, Chest, Default, habe in dieses Model drei Bones reingelegt, in die Mitte der selektierten Face Groups Head, Chest, Default und im Anschluss siehe Bild alle drei Groups nacheinander Markiert, einzelt und sie Bild die neue Funktion ausgeführt.


    Was fehlt nun noch! damit man das Model oder besser die Bones sich mit dem Model verbinden?

    • Offizieller Beitrag

    In dem Weight Maps Tab links sieht man, dass du für deine Bones noch keine Maps hast.
    Klicke mal "Add Map". Sonst hat DS nichts, was es füllen könnte.
    Allerdings frage ich mich, warum die Maps nicht automatisch hinzugefügt wurden. Als ich vor ein paar Tagen was geriggt habe, waren bei den Bones die Maps schon zugewiesen. :nachdenklich:


    Übrigens, deine Hierarchie ist verkehrt rum.
    Du hast Head > Chest > Default. Das bedeutet, wenn du den Kopf drehst, drehen sich sämtliche anderen Teile mit.
    Umgekehrt wäre es besser: Von einem zentralen Bone ausgehend (bei einer humanoiden Figur nimmt man am besten die Hüfte) die anderen Bones der Reihe nach anfügen.
    Also nach oben Hip > Abdomen > Chest > Neck > Head
    Und nach unten Hip > Thigh > Shin > Foot (für die Beine natürlich zweimal für links und rechts)


    Wenn es keine humanoide Struktur ist, muss man sich irgendeinen anderen Fixpunkt überlegen. Bei einer Kommode mit zwei Türen und einer Schublade würde man den Korpus als Basis nehmen und davon ausgehend die linke Tür, die rechte Tür und die Schublade in einer Ebene nebeneinander anlegen.


    Noch ein Hinweis:
    Bei den Bones kann man ja festlegen, ob sie als "Children" (Kinder) oder als "Siblings" (Geschwister) erstellt werden. Ein Child-Bone ist dem vorigen Bone untergeordnet und bewegt sich mit diesem mit. Ein Sibling-Bone liegt auf derselben Ebene wie der andere Bone und bewegt sich von diesem unabhängig.
    Beispiel:
    Der rechte Oberarn ist ein Child von Chest und ein Sibling vom linken Oberarm.

  • Das funktioniert nur wenn DAZ die Bones selber aus den Gruppen erstellt hat


    In diesem Fall wiederum musst du anders vorgenen


    zu sehen ab minute 3,55

    Externer Inhalt youtu.be
    Inhalte von externen Seiten werden ohne Ihre Zustimmung nicht automatisch geladen und angezeigt.
    Durch die Aktivierung der externen Inhalte erklären Sie sich damit einverstanden, dass personenbezogene Daten an Drittplattformen übermittelt werden. Mehr Informationen dazu haben wir in unserer Datenschutzerklärung zur Verfügung gestellt.


    Bone im Scenemanager selctieren > im Geometry Editor die Faces auswählen die an diese Bone gebunden werden soll > und dann im Weightbrush Mode mit ausgewählter Weightmap bei den ToolSettings > RMB Menue Weight Editing = Fill selected face und 100 %
    Nach dem du alle Bones so an das Mesch geskinnt hast must du an den Übergängen zwischen den einzelnen Bones die weighmaps noch smooth painten damit es eine weiche Biegung macht . Rot steht für vollen Einfluss der Bone auf das [lexicon]Mesh[/lexicon] und Blau für keinen. Zwischentöne bestimmen dann den sozusagen den "weichheitsgrad" Einfluss sich das [lexicon]Mesh[/lexicon] mit der Bone bewegt


    Alles soweit auch nachzulesen unter SECTION 5: WEIGHT [lexicon]MAPPING[/lexicon] < Therotischer Teil


    5.2 The Tools < praktische Vorgehensweise


    Da sich das Ganze in dem TUT auf TRIAX bezieht , kannst du aber in deinem Fall vorab das zu einem General Weight konvertieren. Dazu auch RMB Menue im Weightbrush Mode und RMB Weigh Editing > Weight Conversation ...
    Der Vorteil du hast nur eine Weightmap pro Bone (einfacher) auch nicht nötig TRIAX zu benutzen wenn du das eh in iClone exportieren willst

  • Also in deinem einfachen Beispiel hier sehe ich erst mal keine Probleme mit der Bone Hirachy kannst also eigentlich mit den [lexicon]Mesh[/lexicon] an Bone skinnen anfangen

  • Danke euch, oh man, da habe ich ja heute ordentlich was zu tun, um weiterzu kommen, danke, ich werde berichten, nochmals Danke
    aber ich fange nochmals von neuem an mit dem Model und werde schritteweise. screens machen, um so vielleicht anderen später den Einstieg zu erleichtern. poste diese dann hier, und wenn ich was falsch gemacht habe, bitte ruhig bescheidgeben, ich werde dann die screens dementsprechend ändern, so bekommen wir eventuell ein deutsches Tut:)
    1, Model importieren
    2. Model in Daz
    3. Geomotrie die Teile Default in head, chest und end aufgeteilt, dazu den jeweiligen Bereich markiert (Selections Typ Crtl+[) und Selections Mode Marquee, als nächstes wieder rechte Mousetaste auf das Markierte Teil und Geometry Assignment>Create Face Group from Selected und Namen vergeben
    4.rechte Mousetaste auf das Prob, Y> Edit > Convert Prop to Figur , es folgen Bild 5 und 6. Nach Bild 6 wurde ein kleiner Bones in der Mitte erstellt

  • Joint Editor
    7. den kleinen Bones in der Mitte mithilfe der ganz kleinen Pfeile größer machen und an die gewünschte Stelle bringen. ich habe in nach vorne geschoben zum Anfang
    8. Bones makieren, rechte Mouse-taste auf den Bones und Memorize > Memorize Selected Node(s) Rigging
    9. 3 weitere Bones erstellen und punkt 8 bei den 3 erstellten Bones erneut durchführen.
    10. die Bones an die entsprechenden Position bringen.
    11. die erstellten Bones mit der jeweiligen Facegroup verbinden.
    11a kontrolle ob die Bones sich auch in der Facegroup befinden

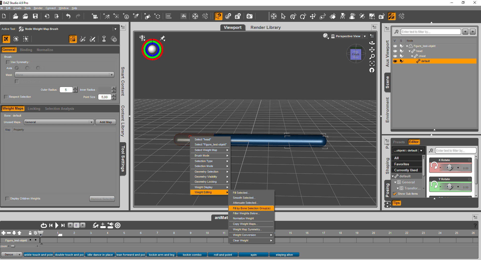
  • 12. eine Face Group aus wählen, hier im Bild 12 gewählt, Head und danach auf das + (Plus) geklickt, wodurch das Model erleuchtet
    13. nach dem Klick befinden wir uns im Tool Node Weight map Brush
    14. über das leuchtende Teil des Models mit der Mouse, rechte Taste und siehe im Bild klick an der Stelle Fill by Bone .....
    15. wieder zurück in den Geomotrie Editor die nächste Face Group, wieder wie ab 12., dieses wiederholen bis alle Face Groups mit Fill by Bone ..... versorgt wurden.


    fertig. bis hier. Das so erstellte Model kann nun bewegt werden, allerdings mit Einschränkung , da bei zu starken Bewegung knicken die kanten, hier mus ich wohl etwas noch machen mit Farben,

    • Offizieller Beitrag

    Stimmt soweit =)


    Zwei kleine ergänzende Hinweise möchte ich noch hinzufügen:


    zu 8.) Man muss nicht unbedingt bei jedem neuen Bone das Memorize klicken. Man kann auch zuerst alle Bones erstellen und einrichten, und dann im Joint Editor Tool Tab rechts oben auf den kleinen Pfeil -> Memorize -> Memorize Figure Rigging
    Ich mach das immer so und hatte noch nie Probleme damit.


    zu 11.) Das kann man machen, muss man aber nicht. Dieser Schritt dient nur dazu, dass man nachher den Bone durch Klick auf den betreffenden Teil auswählen kann. In manchen Fällen ist das aber gar nicht erwünscht, dann kann man diesen Schritt auch einfach weglassen. Für die Bewegung des Bones ist nur entscheidend, ob und welche Teile der Geometrie eine Weightmap haben. Nur so als Hinweis ;)

  • Danke (esha) ich konnte so wie ich es in der Anleitung durchgeführt habe zum Erfolg kommen, naja mein erstes Model, in dem das Model sich bewegt und nicht die Bones alleine.


    Werde trotzdem deine Erwähnten Punkte mal ausprobieren.


    Nun mal eine Frage:


    In den Anleitungen die ich gefunden habe und auch im gekauften Tutorial sieht das Model anders aus, man sieht bei mir das Gitter nicht,
    wo kann man dies einschalten oder umschalten?

    • Gäste Informationen

    Hallo Gast,

    gefällt dir der Thread, willst du was dazu schreiben, oder möchtest du noch mehr in diesem Forum sehen und kostenlose Downloads?

    Dann melde dich bitte an.
    Hast du noch kein Benutzerkonto, dann bitte registriere dich, nach der Freischaltung kannst du das Forum uneingeschränkt nutzen.

    Hello Guest,

    Do you like the thread, do you want to write something about it, or do you want to see more in this forum and free downloads?

    Then please sign in.
    If you don't have an account yet, please register, after activation you can use the forum without any restrictions.


    Dieses Thema enthält 2 weitere Beiträge, die nur für registrierte Benutzer sichtbar sind, bitte registrieren Sie sich oder melden Sie sich an um diese lesen zu können.
  • Dieses Thema enthält 2 weitere Beiträge, die nur für registrierte Benutzer sichtbar sind, bitte registrieren Sie sich oder melden Sie sich an um diese lesen zu können.