Moin zusammen, ich habe im DAZ ein Problem, natürlich probiert der Anfänger zunächst mal alles aus, was nicht unbedingt immer furchtbar klug ist. Ich habe jetzt mitten in meinem Viewport einen weißen Rahmen, in dem links oben ein Zeitstempel ist, hat jemand eine Ahnung, wie ich den wieder loswerde?
Anfängerfragen die Erste
- Kolki
- Unerledigt
Es gibt 6 Antworten in diesem Thema, welches 1.984 mal aufgerufen wurde. Der letzte Beitrag () ist von Kolki.
-
-
Das ist so schon i. O.
Das ist der Bereich, der gerendert wird.
Die Zahl in der Ecke ist kein Zeit-Stempel, sondern dein Bildformat.
-
Das ist dein sogenannter Viewport, und der weiße Rahmen ist der Ausschnitt, der später im Render zu sehen sein wird.
Alles auszumachen ist gar nicht soooo schlimm, du kannst dir alle Panes (oder auch Tabs genannt) über das Menü "Windows", Unterpunkt "Panes" zurückholen.
Wenn du dir DAZ einrichtest, kannst du so ziemlich ALLES customizen, von den Tabs, die zu sehen sind, über die Farben, über die Menüpunkte. Ich hänge mal einen Screenshot meines aktuellen Workspaces an. Wichtig ist, dass du die Tabs SCENE, PARAMETERS, SURFACES, RENDER SETTINGS und CONTENT immer zur Verfügung hast, am besten, ohne irgendwas auf- oder zuklappen zu müssen.
Wie du siehst, habe ich mir einiges selbst eingestellt. Knöpfe und Aktionen kannst du selbst im Bereich "Customize" (F3) anlegen. Panes kannst du andocken, indem du den Balken über dem Tab an den Rand, an dem sie festmachen sollen, andockst. Dort erscheint dann eine gelborange Linie. Du kannst auch Panes an Panes docken oder sie untereinander sortieren.
Willst du mehrere Tabs in einem Reiter haben, kannst du einfach am Tab anfassen und es in den entsprechenden Reiter ziehen.
-
Moin,
und Ahoy
das ist wie schon erwähnt von meinen Vorsprechern der Viewport ...er ist sozusagen der Rahmen von deiner Kamera(nicht die Kamera selber) er nimmt bzw rendert nur das ,was in diesen Quadrat erscheint.
Du kannst ihn loswerden im Rendersetting
wenn du zb.deine ganze Arbeitsfläche sehen möchtest ohne störenden View Rahmen dann folgendes:
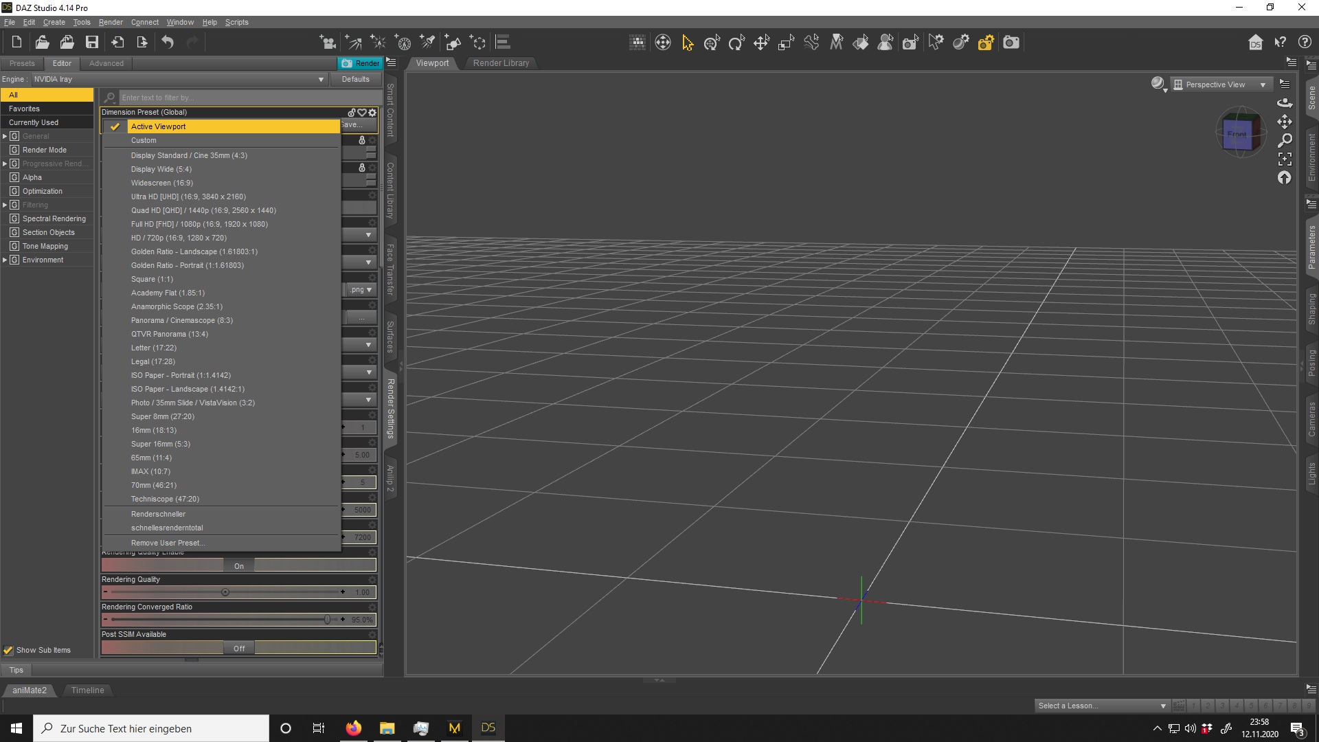
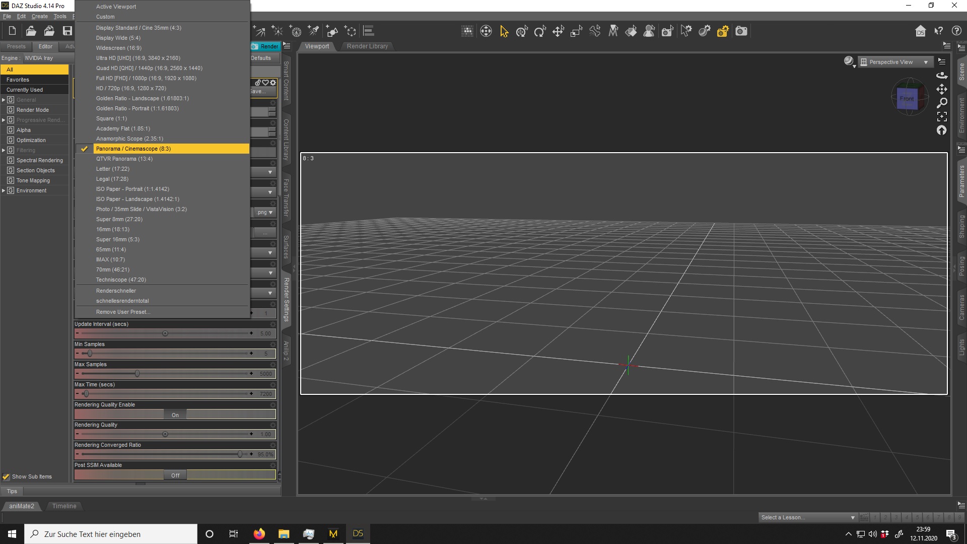
Editor/Rendersetting/Dimension Preset (Global) und schaltest von Costum auf Aktive Viewport und wupp,weg is er.Haken rein und Tadaaa ,kein Rahmen mehr da.Rendern tut er nun im aktiven Viewport Modus trotzdem weiter ^^schön,nicht wahr?
wenn du dann später bereit bis mit deiner fertigen Szene ,dannn! Kannst du es wieder aktivieren mit dem verschiedenen Kameraviewports,die da unten angegeben werden
zb Quad HD,Golden Ratio ,Portrait etc.
die kannst mit dem Aktive Viewport locker wieder abstellen^^ und wenn du wieder die geliebte Standard Größe von Daz haben willst,einfach auf "defaults" gehen ,das ist so nen kleiner Bottom oben rechts im Rendersetting .
Da hat man auch noch mehr Möglichkeiten um fertige Szenen zu rendern ,aber mit Genuss und Vorsicht ! Denn je größer so eine Sicht kann es auch sein,dass dein Rendern sich ins Undeeendliche ziehen kann.
Ps.wenn du den totalen Genuss deines Aktive Viewport haben möchtest zum Szenen bauen und rendern,dann klappe einfach die beiden Arbeitsrahmen (Reiter)zusammen und
ohhhh,größer gehts nimmer zum angucken^^ Praktisch gelle?;)
Und wenn du im Rendersetting oder rechts in der anderen Arbeitsfläche wieder arbeiten willst uffklappen und alles is wieder jut
wiegesagt,dass war erstmal das kleine Viewport 1x1 für Beginner
lg Komy
-
-
-
Herrlich, vielen Dank dafür!

-
- 29. Dezember 2025, 11:11
- Gäste Informationen
Hallo Gast,
gefällt dir der Thread, willst du was dazu schreiben, oder möchtest du noch mehr in diesem Forum sehen und kostenlose Downloads?
Dann melde dich bitte an.
Hast du noch kein Benutzerkonto, dann bitte registriere dich, nach der Freischaltung kannst du das Forum uneingeschränkt nutzen.Hello Guest,
Do you like the thread, do you want to write something about it, or do you want to see more in this forum and free downloads?
Then please sign in.
If you don't have an account yet, please register, after activation you can use the forum without any restrictions.