Den Start einer Force Field Explosion nach später als Frame 1 verlegen

Es gibt 3 Antworten in diesem Thema, welches 2.306 mal aufgerufen wurde. Der letzte Beitrag () ist von Blenderpan.

  • Hi, ich möchte in Blender ein Objekt sprengen. Die Explosion per cell fracture und Force Field "Force" funktioniert schon.
    Allerdings startet die Explosion was immer ich auch versuche bei Frame 1. Ich möchte, dass das sich drehende Objekt erst eine Weile intakt zu sehen ist bevor die Explosion einsetzt.

    Das Force Field per Keyframes in der Timeline später einsetzen zu lassen habe ich nicht geschafft, auch alle anderen Versuche schlugen fehl. Alle Youtube Tutorials beschäftigen sich nur mit den Force Field Wirkungen. 

    Offensichtlich ist die Lösung so trivial, dass sie nirgends erörtert wird. Vielleicht habe ich hier Glück, dass einem Anfänger aufs Pferd geholfen wird.

    Besten Dank im Voraus!

  • Hi, ich möchte in Blender ein Objekt sprengen. Die Explosion per cell fracture und Force Field "Force" funktioniert schon.
    Allerdings startet die Explosion was immer ich auch versuche bei Frame 1. Ich möchte, dass das sich drehende Objekt erst eine Weile intakt zu sehen ist bevor die Explosion einsetzt.

    Das Force Field per Keyframes in der Timeline später einsetzen zu lassen habe ich nicht geschafft, auch alle anderen Versuche schlugen fehl. Alle Youtube Tutorials beschäftigen sich nur mit den Force Field Wirkungen. 

    Offensichtlich ist die Lösung so trivial, dass sie nirgends erörtert wird. Vielleicht habe ich hier Glück, dass einem Anfänger aufs Pferd geholfen wird.

    Besten Dank im Voraus!

    Also ich mache das im Videoschnittprogramm (Video deluxe). Den ersten Frame als Bild berechnen und im Video Editor auf den ersten Frame importieren und danach die Animation. Dann kannst du die Verweildauer von Frame 1 einstellen, z.B. 2-3 Sekunden. Die Animation beginnt dann bei Frame 2 und das ganze als MP4 exportieren. Beim rendern von Anims in Blender wähle ich als Ausgabeformat das verlustfreie AVI. Erst beim Export im Video Editor wird dann das MP4 Format generiert ohne Qualitätsverluste und auch das vertonen geht so in einem Rutsch. ;)

    • Hilfreich

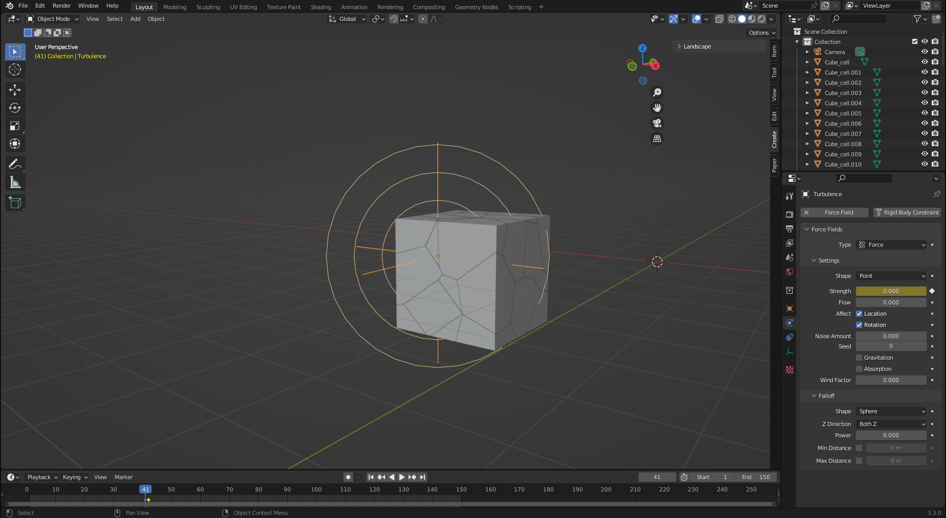
    Du kannst den Strength-Wert Deines Forces Fields animieren.

    Setzt den Wert bis zu deinem gewünschten Frame auf 0 und ab da, wo es los gehen sollst, den passenden Wert (Wert einstellen, Maus drüber halten und mit "i" den Keyframe setzen).

    In dem Beispiel ist bei Frame 41 noch 0 eingestellt und bei 42 ist 50 eingestellt

    "The filmmakers ask that no one attempt walking through walls, cloudbursting while driving, or staring for hours at goats with the intent of harming them

    ... invisibility is fine."

    • Gäste Informationen

    Hallo Gast,

    gefällt dir der Thread, willst du was dazu schreiben, oder möchtest du noch mehr in diesem Forum sehen und kostenlose Downloads?

    Dann melde dich bitte an.
    Hast du noch kein Benutzerkonto, dann bitte registriere dich, nach der Freischaltung kannst du das Forum uneingeschränkt nutzen.

    Hello Guest,

    Do you like the thread, do you want to write something about it, or do you want to see more in this forum and free downloads?

    Then please sign in.
    If you don't have an account yet, please register, after activation you can use the forum without any restrictions.