Super Test, 3dfan! Ich glaube, ganz viele Nutzer und v.a. Anfänger lechzen nach genau solchen Informationen, wie sich die Render-Zeiten drücken lassen. Klar, solche Probleme hat niemand, der einen aktuellen, schnellen, starken Rechner hat - aber alle anderen brauchen solche Infos, um DAZ-Studio überhaupt halbwegas verwenden zu können. Also nochmal Danke, und Danke auch an alle für die vorherigen Tipps, z.B. auch zu den Unterschieden verschiedener Hersteller!
Beiträge von X9_Newbie
-
-
Entschuldigt, dass ich hier für dieses leidige Thema nochmal einen Thread aufmache, aber ich denke, viele kennen das Problem, v.a. Daz3D-Nutzer mit nicht so schnellen Rechner, dass Szenen bloß wegen der "dummen Haare" kaum rendern, oder viel zu lang und niemals fertig rendern. Ja, jeder kann jetzt einwenden, mit Recht: Kauf dir erstmal einen vernünftigen Rechner und Grafikkarte, dann reden wir weiter!
Nein, Spaß beiseite: Ich habe herausgefunden, dass diese "Toulouse-Haare" mit Abstand am schnellsten rund besten rendern. Ich wollte aber immer ein "Pferde-Schwanz-Haar-Set" fürG3 + G8 Female, aber die am Markt verfügbaren rendern nicht gut, brauchen die gefühlte zehn- und zwanzigfache Render-Zeit. Ich hab diese "Sporty-Ponytail-G3 und G8-Haare" und dieses "Zola-Hair-G3+G8". Dehalb meine Frage: Welche Haare, außer diesem Toulouse-Set rendern noch gut? Oder Zusatzfrage: Kann ich noch was an der Einstellungen ändern, außer dem Wechsel von "High Res" zu "Base", was ich immer schon mache?!VG
-
Super! Vielen Dank, genau so hab ich mir das gedacht, dass es irgendwie gehen muss . Gut auch dein Hinweis, die "Opacity" nicht komplett auf Null (0) zu setzen, denn dann sind die Lampen wirklich auch aus, d.h. dann ist die Szene komplett im Dunkeln. Aber 0000000.1 geht super ...

-
Hallo zusammen,
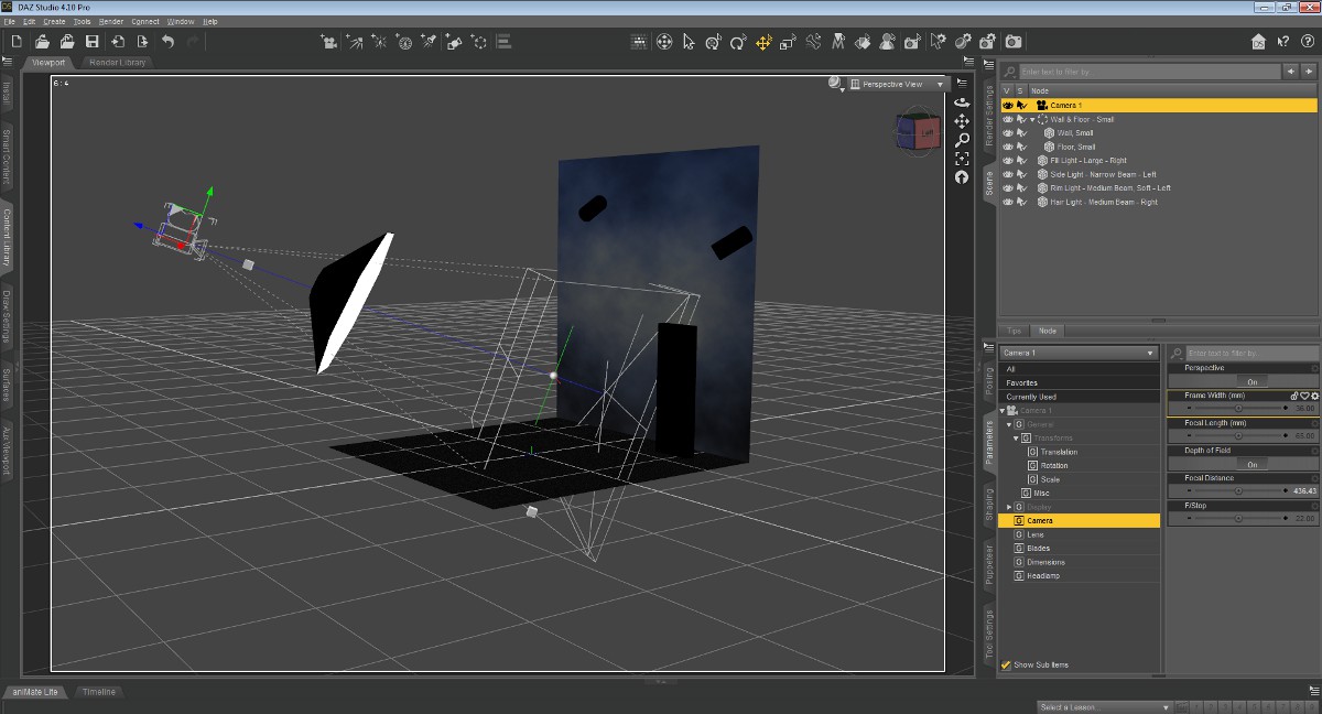
nochmal eine Frage auf ähnlichem Niveau, für die ich kein neues Thema aufmachen will: Kann ich Lampen so einsetzen, ohne dass sie im Zweifel die Sicht blockieren? Also ich meine damit, dass z.B. diese schwarzen "Lampen-(Regen)Schirme" für die Kamera quasi durchsichtig werden. Klar, ich kann jede Lampen im Szenen-Tab das Häckchen rausnehmen, dann ist diese Lampe zwar für die Kamera und die Standard-Ansicht unsichtbar, aber diese so ausgeschaltete Lampe leuchtet eben auch nicht mehr.
Vielleicht erkläre ich es anders an einem Beispiel: Ich habe eine vorgefertigte Beleuchtungs-Situation, wo ich aber die - jedenfalls für mich besten Kamera-Winkel und -Entfernungen nicht nehmen kann, weil immer diese blöden Lampen im Weg sind. Anbei ein Screenshot, wo die Kamera jetzt genau hinter dem Lampenschirm bloß ins Schwarze "fotografiert". Ich hoffe, ihr versteht, was ich meine. Also: Kann ich Lampen ausblenden, ohne sie auszuschalten? Ich könnte die Lampen zwar auch weiter wegziehen und die Leuchtkraft erhöhen, aber ich frage mich eben, ob es nicht auch einfacher geht.VG
-
Eine ähnliche Diskussion zu IRAY und ralativ alten und schwachen Rechnern haben wir auch hier geführt, vielleicht findest du da noch den einen oder anderen zusätzlichen Aspekt: Render-Einstellungen für relativ schwachen Rechner
VG
-
Hier mal ein aktuelles Model, vielleicht erkennt jemand, wen wir hier mit "FaceGen" modelliert haben, aber vielleicht auch nicht, denn, es ist verdammt schwer, Personen eins zu eins hinzubekommen - egal! Irgendwelche Ideen, wen wir hier sehen?
PS. Shit, jetzt plötzlich erkenne ich die VIP selbst kaum wieder, was mal wieder zeigt, wie schwer es ist, Personen des öffentlichen Lebens nachzumodellieren, haha ...

-
Wow, super! Vielen Dank, das kommt dem Muster doch sehr sehr nahe, ich
werde das auch mal so wie beschrieben angehen.
-
Hallo zusammen,
ich bin im DAZ-Shop auf folgendes Bild gestoßen und wollte fragen, ob jemand ungefähr sagen kann, wie es hergestellt wurde, also konkret die Einstellungen, z.B. Dome, Scene, wieviele Lichter und v.a. welche? Ich bin von dem Bild einigermaßen beeindruckt, also dem Licht und dem Kontrast und allem, aber ich weiß überhaupt nicht, wie ich es anfangen soll. Vielleicht erkennt der eine oder andere ja, was hier grob jedenfalls gemacht wurde? Falls nicht, auch nicht schlimm. Ich weiß, die Sache ist SO kaum zu beantworten, weil schon kleine Änderungen bei der Beleuchtung riesen Unterschiede machen. ...
VG
-
Also mein Eindruck jedenfalls: Sobald es um Posen und Füße und Schuhe geht, funktioniert in DAZ3D fast nichts mehr - man muss alles selber machen, manuell, Millimeter für Millimeter. Manche Posen liefern ja bereits Alternativen, einmal für hohe und einmal für flache Schuhe. Aber alles in allem sind die Füße noch immer eine DAZ3D-Baustelle, hoffe ich wenigstens, dass die ihre Fehler in den Griff bekommen wollen.
-
Ich danke zunächst für das Thema und das Wort "Fireflies", denn ich kenne das Problem auch, kannte aber nicht das Wort, was wohl mit dem Iray-Rendering zusammenhängt, aber ich hatte immer das Gefühl, es liegt an mir, dass ich irgendwas falsch eingestellt habe. Eine Lösung habe ich zwar auch nicht, aber ich glaube, folgender Thread (englisch) hat das gleiche Problem zum Thema, immerhin:
https://www.daz3d.com/forums/d…371/iray-render-artifacts -
Ich habe nochmal eine Anfänger-Frage, für die ich mich kein neues Thema aufzumachen traue:
Wie vermeide ich in einem Bild, dass in "leeren Stellen" in einem Environement bloß dieser schachbrettartige *.png-Default Hintergrund zu sehen ist? Mit anderen Worten: Wie generiere ich einen schönen Himmel oder Horizont in all den vorgefertigten Envirnoments und Gebäuden? Ich meine, fast jedes Gebäude oder egal welches Setting hat fast immer eine "offene Seite", entweder offene Fenster oder überhaupt eine offene Flanken? Wenn ich da nichts mache und den "falschen Winkel" wähle, besteht das Ergebnis am Ende zu 50 Prozent aus diesem o.g. schachbrettartigen *.png-Default Hintergrund? Klar, ich kann "Draw Dome" anklicken, aber dann habe ich keine Kontrolle, wie der Hintergrund aussieht, oder? Dann ist irgendeine (Dome-)Farbe in den Fenstern zu sehen, aber ohne jede Kontrolle? Oder ich kann vor jedes Fenster eine Plane hängen, aber die lässt ja kein Licht durch und verändert alles? Sorry, ich hoffe, ihr versteht, was ich meine.
VG
-
So, ich habe https://www.daz3d.com/facegen-artist-pro getestet und kann euch folgendes berichten:
Es funktioniert super, es ist leicht zu bedienen und liefert nach wenigen Minuten ein nahezu perfektes Modell des Kopfes (Morph) und die dazu gehörigen Hauttexturen vom Gesicht; das Programm erstellt aber nicht nur die Textur fürs Gesicht, sondern auch für den restlichen Körper. Klar, das muss ja so sein, denn sonst würde sich das Gesicht ja rein farblich vom Rest des Körpers unterscheiden.
Das neue Morph-Gesicht wird im DAZ-Studio als Schieberegler unter "Parameters > Actor > Real World" angezeigt, d.h. ihr ladet einfach eine Genesis 2 oder 3 Figur und dreht dann diesen von Facegen-Artist automatisch in DAZ Studio integrieten Schieberegler auf 100 Prozent. Dann müsst ihr noch unter Surface > Skin die jeweiligen Texturen anbringen, dazu auf die bestehende Haut-Datei klicken, dann "Browse" und dann die neue Facegen-Artist-Haut-Texturen laden, die sind unter My Library > Runtime > TExtures > Facegen > und so weiter in einem Unterverzeichnis.
Etwas muss ich noch sagen zur Foto-Auswahl im Facegen-Artist, also ganz am Anfang: Es werden euch Beispielfotos vorgeblendet. Am besten sind Fotos, in denen die Berühmtheit "NEUTRAL" und "GERADE" in die Kamera schaut, am besten mit "FREIEN OHREN". Solche Fotos sind viel seltener und schwerer zu finden, als ich dachte. Von den meisten Stars gibt es zwar Fotos wie Sand am Meer, aber findet mal ein solches "neutrales Foto", was dazu noch gut beleuchtet und nicht verzerrt ist (Stichwort: Roter Teppich, Fisheye-Lenses). Aber es geht noch weiter ...
Facegen-Artist reicht es zwar, wenn ihr NUR ein frontales Foto habt, d.h. auch mit nur einem einzigen Foto von vorn bekommt ihr ein Ergebnis. Besser wird das Ergebnis allerdings, wenn ihr die Option in Facegen-Artist nutzt, auch noch ein seitliches Foto zu verwenden. Das ist aber bei vielen Stars fast unmöglich zu bekommen, denn solche Fots gibt es fast nirgendwo, es sei denn, man hat mal Glück. Man kann aber z.B. auf Youtube nach Clips suchen, z.B. Interviews, und dort im entscheidenden Moment einen Screenshot von der Seite also im Profil machen, denn es geht ja jetzt um die Geometrie des Gesichts von der Seite, aber auch hier gilt wieder: Möglichst ausdruckslos, möglichst neutral, d.h. kein Grinsen, kein Lachen, keine Grimassen, gar nichts!
Alternative: Ihr könnt auch ein Gesicht verwenden, in dem die Berühmtheit breit grinst und die Zähne zeigt. Das wird von Facegen-Artist akzeptiert und die Textur wird dann so erstellt, MIT dem Grinsen und MIT den Zähnen. Dann könnt ihr aber, logisch, später in DAZ-Studio das Modell nicht mehr den Mund öffnen lassen, denn dann wird das Gesicht wirklich häßlich entstellt, denn dann hat das Modell quasi ein zweites Gebiss, eine zweite Zahnreihe, eine im Mund und eine auf den Lippen. Trotzdem kann es Sinn machen, ein "lächelndes Foto" zu verwenden, denn bei vielen Berühmtheiten gehört das Lächeln zum Erkennungszeichen. Ihr bekommt dann genau das typische Grinsen, wie ihr es von dieser oder jener Schauspielerin kennt. Das sieht total echt aus, kein Witz!
Und noch eine Idee: Weil Facegen-Artist die Texturen in wenigen Minuten erstellt, könnt ihr auch von ein und derselben Schauspielerin z.B. mehrere "Gesichter" anfertigen, v.a. dann, wenn die Fotos einer Serie alle vom gleichen Foto-Shooting stammen, also gleiches Licht. Dann habt ihr z.B. zwei drei Emotionen vom Originalgesicht und könnt je nach Wunsch in DAZ-Studio alles gleichlassen und bloß die Gesichts-Textur auswechseln. Denn eines muss euch leider auch klar sein: Die Gesichtsmuskeln und die typische Mimik könnt ihr in DAZ-Studio jedenfalls nicht BELIEBIG verändern, d.h. ihr werdet sehen, dass wenn ihr kräftig an den Emotions-Regelern dreht, eure Berühmtheit immer fremder wirkt. OK, hier kann man dann auch wieder Feinarbeit leisten, aber was ihr nicht erwarten dürft ist, dass ihr jetzt 100 Prozent Kontrolle auch über die Emotionen und die Mimik bekommt. Das wäre etwas für die Zukunft und ich bin fast sicher, dass daran gearbeitet wird, oder es schon gibt, Stichwort: KI.
Kurzum: Facegen-Artist ist, jedenfalls meiner Meinung nach, fast unverzichtbar, wenn ihr euren Lieblings-Berühmtheiten halbwegs nah kommen wollt, es sind wirklich die kleinen Details, die man manuell nicht hinbekommt, und die TExturen schon gar nicht - ich jedenfalls nicht ...

Danke nochmal für die Empfehlung von dem Programm und die Hinweise dazu!
PS. Das andere Produkt https://www.daz3d.com/headshop-oneclick-plugin-win habe ich noch nicht getestet, vielleicht ist das noch besser oder schlechter, keine Ahnung! Ich bin jetzt ein paar Tage wohl nicht online, also bis später und schönes WE ...
-
Hallo zusammen,
ich wollte kein neues Thema aufmachen, denn was ich fragen will, wird auch hier schon angesprochen:
Wie geht ihr vor, wenn ihr das Gesicht einer Berühmtheit nachstellen wollt, z.B. Angelina Jolie? Also selbst morphen, nicht fertig kaufen! Habt ihr eine Anleitung, wie man vorgehen muss? Tipps und Tricks? Ich fürchte, es gibt keine, außer Zeit, Geduld und Nerven? Klar, man braucht Morph-Packete für Gesichter, egal ob G2, G3 oder G8, und ich vermute mal, möglichste viele und verschiedene davon? Und man braucht von der gewünschten Berühmtheit ein Foto vom Gesicht von vorn und der Seite? Aber sonst, habt ihr Erfahrungen, z.B. ob es sich überhaupt lohnt, in das Thema einzusteigen, oder ist das alles purer Wahnsinn, weil es einem am Ende sowieso nicht gelingt die gewünschte Berühmtheit nachzubauen? Mein Gefühl ist bislang jedenfalls: Man schafft es nicht, weil schon ein winziges Detail uns Menschen dazu bringt, eine andere Person nicht mehr wiederzuerkennen, sprich, wenn nur irgendwas fehlt, ist das komplette Modell Müll?!
-
Hallo zusammen,
ich wollte das Thema hier nochmal aufgreifen, weil ich auch jetzt frisch den Wunsch entwickelt hab, so einen Öl-Effekt auf die Haut zu zaubern, was mir aber bislang nicht gelungen ist. Ich hab dazu auch eine andere aktuelle Anleitung auf einer anderen Seite gefunden, wo die einzelnen Schritte erklärt werden, zumal sich auch hier über die Jahre an den Einstellungs-Optionen im Surface-Skin-Tab einiges verändert hat, also insofern, dass heute bei den aktuellen Figurenviel mehr bzw. andere Schiebe-Regler zur Verfügung stehen, die mich aber mehr verwirren, weil ich nicht weiß, was für was zuständig ist.
Diese neuere aktuelle Anleitung (s.u.) klingt jedenfalls für mich ziemlich nachvollziehbar, aber an einem Punkt weiß ich nicht weiter, was damit gemeint ist, nämlich folgender Satz im 3. Punkt, wo steht "I then select the Geometry Shell and apply the Iray Water shader to it." Was genau ist mit dem Satz gemeint und wie genau mach ich das, um diesen "Iray Water Shader" auf diese hinzugefügte Geometry Shell zu bekommen? Anbei die ganze Anleitung und ein Screenshot von der Passage, an der ich allein nicht weiter weiß

-
Vielen Dank für die Antworten; ich bin echt beruhigt, weil ich auch vor ein paar Tagen schon mal gedacht habe, ich hätte mit meiner DAZ-Ornder-Struktur irgendwas total falsch "installiert" ganz am Anfang, weswegen jetzt manches nicht so richtig funktioniert. Ich hab jetzt aber auch eine funktionierende Paperroll (Hohlkehle), und mit der teste ich jetzt das reine Sun-Sky-Only-Licht, wie empfohlen, wobei mir die Schatten noch zu hart sind. Sie sind also nicht wie die "normalen" Dome-and-Scene-Environement"-Schatten schön dezent, sondern eben ziemlich hart. Ich hab auch schon die Paperroll so gedreht, dass ich GEGEN die Sonne fotografiere, also quasi im direkten Schatten der Paperroll, das sieht auch nicht schlecht aus - jedenfalls interessant anders! Ich muss nochmal wiederholen, dass mein Rechner lahm ist, und ich deswegen immer erst probeweise rendern muss, um die Lichtverhältnisse überhaupt einschätzen zu können. Aber ich drifte ein wenig vomThema ab ...

-
Kein Problem, mir reicht es, wenn ich jetzt weiß, wie die Ordner-Struktur im Grundsatz funktioniert. Ich bin demnächst auch mal OFF für heute, vielen Dank nochmal und bis die Tage!
-
... so sieht das bei mir aus. Aber trotzdem beruhigend, dass ich die Library dann doch halbwegs richtig verstanden hab, mit dem Reinkopieren von Content
-
Also ich hab die neueste Version von DAZ, ich verwende das ja erst seit ein paar Wochen, also daran liegt es nicht, denk ich. Aber was ganz genau meinst du mit "in die Library" schieben? Muss ich das unter Windows machen, im Datei-Manager? Ich weiß überhaupt nicht, was ich mit der *.duf Datei machen muss, und wo. Wie gesagt, ich hatte einfach manuell unter Windows einen Ordner angelegt unter "Props", dann dann einen neuen Ordner, den ich Paperroll genannt habe. Und da habe ich die *.duf Datei unter Windows reinkopiert. Zurück zu DAZ, da habe ich sonst nichts mehr gemacht, sondern hab einfach auf den Reiter "Content Library" geklickt, dort mich durch die Props-Ordner geklickt bis zu meinem unter Windows angelegten "Paperroll-Ordner". DAZ erkennt dort auch eine Paperroll-Datei, aber wenn ich die anklicke, erscheint folgende Fehlermeldung (sinngemäß): File does not exist
-
Ich weiß nicht, was ich mit der *.duf Datei machen muss. Ich mach mit gerade total lächerlich, glaub ich. DS Library meinst du den Ordner "My Daz 3D Library"? Da soll ich die Datei einfach reinschieben, aber da sind sonst überhaupt keine *.duf Dateien? Vielleicht schreibe ich dir besser per PN, sonst bleibt das hier an mir hängen?!

-
Klingt auch gut! Aber jetzt kommts, nicht lachen, aber ich weiß nicht, wie ich diese Paperroll in DAZ öffne? Das ist eine *.duf, ich hab, was bestimmt falsch war, einfach einen Ordner manuell unter Windows eröffnet im bestehenden Props-Ordner in der MY-Library. Dann bin ich im Content-Manager auf diesen Ordner gegangen, da steht dann auch die Paperroll, aber wenn ich die doppel-klicke, bekomme ich eine Fehlermeldung, das irgendwas fehlt und in die Szene geladen wird die Paperroll als riesige schwarze Kiste ... sorry!
-
Super, vielen Dank für die guten Tipps und v.a. die Schritt-für-Schritt-Bilder für die Einstellungen, das sind genau die Details, auf die man selbst erst nach langem Hängen und Würgen käme, wenn überhaupt. Und danke auch für die PaperRoll, Hohlkehle, halbe Halfpipe ...
-
Danke für die Antworten, verbunden mit einer neuen Anfänger-Frage; ihr seht, ich bleibe dran!
Wie bekomme ich einen Fußboden und Hintergrund so hin, wie hier in dem Beispiel? Gibt es da eine einfache Möglichkeit, einen einheitlichen + einfarbigen Boden und Hintergrund so zu definieren, dass sie sich in der Tiefe und Unendlichkeit verlieren? Ich habe es versucht, bin aber gescheitert. Ich habe es versucht mit dem normalen "Iray-Dome", wo aber immer, jedenfalls bei meinen aktuellen Einstellungen, zwischen Boden und Himmel eine Horizont-Linie das Bild häßlich zerteilt. Oder man wählt als "Dome-Environement" ein hellgünes Bild als "Textur" (meine Worte, sorry), aber dann wird auch das ganze "Dome-Licht" grün, oder? Sorry, ich hoffe, ihr versteht, was ich meine. Ich habe auch schon als "Dome-Environement" ein rein weißes Bild manuell geladen. Das sieht zwar nicht schlecht aus, aber eben nicht wie ein farbiger Boden und Hintergrund, sonder bloß schön weiß. Klar, ich könnte zur Not auch - wenn es wirklich nicht einfacher geht - einfach 3 Planen in die Szene laden auf X, Y und Z als Hintergrund (matt) und dann mit Kamera-Unschärfe arbeiten. Aber mich ärgert es, nicht einfacher ans Ziel zu kommen!
PS. Ich frage jetzt nicht auch noch, wo ich die beiden Badeanzüge günstig herbekomme ...
-
Vielen Dank für die Tipps und Links! Ich habe noch einmal zwei Fragen, für welche ich kein neues Thema aufmachen will, weil sie auch mit dem Thema hier für mich zusammenhängen, zwei typische Anfänger-Fragen:
1) Wo kann ich sehen, welcher Hauttyp aktuell über einer Figur in der Szene liegt? Ich meine, wenn ich irgendwelche Haare für eine Figur auswähle, erscheinen die als eigener "Unterpunkt" in der Szenen-Übersicht, alles schön geordnet untereinander. Aber wo sehe ich den Hauttyp, z.B. wenn ich eine Szene mal vor Tagen gespeichert und dann heute wieder hervor hole? Klar, ich könnte mir im Smart-Content alle verfügbaren Hauttypen anzeigen lassen und dann alles erneut durchgehen, aber das muss man ja irgendwo auch einfacher sehen können?
2) Was ist der Unterschied zwischen MDL und RSL? Ich sehe das als kleinen Schriftzug in vielen Produkt- oderMaterial-Icons, z.B. im Smart-Content-Menü, ich vermute mal, das hat was mit hoher und weniger hoher Qualität zu tun, so wie man das manchmal sieht bei 3Delight und IRAY-Icons?
VG
-
Vielen Dank für die weiteren Tipps und Anregungen! Die Frage, wo ich konkret hin will, kann ich gar nicht richtig beantworten, denn ich bin eigentlich nur zufällig auf DAZ Studio gestoßen, fand dann aber direkt spannend, wie genau inzwischen die Anatomie in 3D-Programmen abgebildet wird - und auch dieses Knochen-Posing-Tool ist super interesant, um Posen hinzubekommen, was aber ein gutes Auge, liebe zum Detail, Zeit und Geduld voraussetzt. Über kurz oder lang werde ich mir dann wohl doch einen neuen Rechner zulegen (müssen), nicht allein wegen DAZ, sondern überhaupt. Dann werde ich aber darauf achten, halbwegs leistungsstarkes Zeugs zu haben, wobei alles auch bezahlbar bleiben soll, klar. Kurzum: Ich werde mich weiternhin hie und da einlesen, und gut Ding´ will Weile haben!

-
Hallo zusammen,
ich verwende DAZ Studio 4.10 erst seit wenigen Tagen und stoße an meine Grenzen, v.a. was meinen Rechner anbelangt, der doch schon ziemlich alt ist - klar, ich wusste auch vorher, dass 3D-Bildbarbeitung viel Rechenleistung erfordert, aber erst jetzt wird mir schmerzlich bewusst, wie eingeschränkt ich tatsächlich bin, wenn ich die vielen Möglichkeiten von DAZ Studio fast überhaupt nicht richtig nutzen kann. Vielleicht nur am Rande meine Systemdaten, wie gesagt, der Rechner ist alt: Windows 7, 64-bit / Intel Core 2 Duo CPU E7500 @ 2.93GHz, 4 GB RAM, NVIDIA GeForce GT 330M.
Was z.B. gar nicht funktioniert, erwartbarerweise, ist die IRAY-Ansicht beim Bearbeiten, d.h. ich weiß nie, wie sich eine Beleuchtung einer Szene am Ende auswirkt. Ich habe die Render-Einstellungen in den folgenden Parametern schon runtergesetzt, ohne zu wissen, ob das sinnvoll ist:
a) Max-Samples von 5000 (Default) auf 100
b) Render-Mode von "Photorealistisch" auf "Interactiv"
c) Max-Time (secs) von 7200 auf 480. (...um mal zu sehen, ob der Rechner überhaupt nach so kurzer Zeit ein Render-Ergebnis liefert, egal wie schlecht!)

d) Auflösung runtergesetzt auf nahezu Briefmarken-Größe, nein Spaß beiseite, aber klein!
... die übrigen Einstellungen habe ich nicht verändert, v.a. weiß ich auch nicht, was der ON-OFF-Schalter "Renderqualität" bedeutet? Muss ich den auf OFF stellen, damit schneller und dafür schlechter gerendet wird, oder auf ON, damit die ganzen Einstellungen überhaupt wirksam werden? Und was ist mit den vielen Optionen unter "Optimization", "Filtering" oder "Tone Mapping"? Kann ich da auch noch was rausholen? Vielleicht auch in dem Zusammenhang: Sind Genesis 2 Figuren insgesamt weniger rechen-intensiv als Genesis 3 oder 8? Oder die neuen Typen von Haut und Haaren? Ich hab den Eindruck, sobald ich eine Figur der neueren Generation rendere, dauert es gleich viel länger. Und noch eine Frage: Lohnt sich bei meinem System (überhaupt noch) der Kauf einer externen Grafikkarte? Seid ruhig ehrlich, ich weiss, mein Rechner ist alles andere als auf dem Neuesten Stand der Technik ...
Antworten gerne auch nur auf Teile meiner vielen Fragen, ich schätze, ich mach hier ein großes Fass auf!
Danke auch nochmal für die vielen guten Tipps, die ich auf meinen ersten Beitrag bekommen hab!