Modeling Anfänger mit vielen dummen Fragen

Es gibt 10 Antworten in diesem Thema, welches 3.033 mal aufgerufen wurde. Der letzte Beitrag () ist von Kushanku.

    • Offizieller Beitrag

    Hallöchen,


    wie bereits in meinem Vorstellungsthread angekündigt, bin ich Newbie und habe ganz, ganz viele dumme Fragen, nachdem ich mich hier durchs Board geklickt hab. Die haben nicht alle mit einem Thema zu tun, sondern sind reichlich konfus, gebe ich zu. So ein paar Tutorials habe ich mir auch schon angesehen, aber das heißt nicht, dass ich viele Zusammenhänge begriffen hab.


    1. Hier gabs ne Menge Fachwörter wie "Box modeling" und so. Wenn ich in Hexagon was von anfang an ohne Foto-Referenz anfange, was ist das dann?


    2. Wie krieg ich überhaupt ne Foto-Referenz in Hexagon eingebunden? Ich hab bei DaCeilons Mountainbike-WIP gesehen, dass es wohl funktioniert.


    3. Wie viel Zeitaufwand muss ich für was einfaches wie ein modernes (sprich: nicht sonderlich viel abgerundetes) Sofa für alles zusammen einrechnen? Und wie fange ich es am besten an. Ich hab bisher die Klötzchen aus Cubes zusammengebaut, die Armlehnen, Sitzkissen, Boden und Lehne bilden, das ging flott. Jetzt muss ich ja noch Details einbauen - abgerundete Ecken, Säume, Knöpfe etc - und dem ganzen eine UV-Map verpassen (was ich bis heut nicht begriffen hab wie es richtig funktioniert - vor allem nicht, wie ich das Ding als UV-Map speichere, wenn ich alle facets einmal zugewiesen habe). Ich frage, weil ich jetzt nicht direkt alles hinwerfen will, wenns nach vier Stunden noch nicht fertig ist oder so.


    Hmm... das waren so die ersten Fragen, die mir eingefallen sind. Kommen bestimmt noch mehr ^^


    Danke,
    Lessa

    • Offizieller Beitrag

    1. Box Modeling: Dabei startest du mit einem Würfel (oder einer anderen geometrischen Grundform) und ziehst Flächen heraus (=Extrudieren), und fügst Kanten und Eckpunkte hinzu, bis das Ganze ungefähr deine gewünschte Form hat, wenn auch kantig. Mit der Smoothing-Funktion (Glätten) wird die Form dann abgerundet.
    Andere Modellierungstechniken, z.b. Spline-Modeling, beruhen auf Kurven, die man auf bestimmte Weise miteinander verbindet.


    2. Keine Ahnung, sorry, das mach ich nie ;) Aber jemand anders kann dir da bestimmt weiterhelfen.


    3. Das kann man nicht sagen. Schließlich bist du gerade erst dabei, die Grundbegriffe sowie die Software zu erlernen, und wir können nicht wissen, wie leicht und schnell du lernst.
    Die UV-Koordinaten werden übrigens in der obj-Datei mitgespeichert.

    • Offizieller Beitrag

    So ganz allgemein erst mal: Es gibt viele Wege nach Rom und jedem liegt eine andere Modelling-Art und manchmal braucht man alle Arten um ans Ziel zu kommen. Aber keine Panik, dafür bekommst Du sicher bald ein Gefühl.


    Siehe Bild um Referenzbilder einzusetzen:


    und hier jetzt noch ein Link zu Geekatplay und DAZ. Dort gibt es Tutorials fast ohne Ende und ich kann Dir nur empfehlen, möglichst viele davon durch zu arbeiten. Auch wenn Du mit dem Objekt, das da erstellt wird vielleicht grad nix anfangen kannst, es geht um dem Weg und die kleinen Tipps und Tricks, die da nebenbei noch mit rüberkommen.


    Hex-Tuts 1
    Hex-Tuts 2


    So und nun ran ans Werk und viel Erfolg


    lg
    Kushanku

    • Offizieller Beitrag

    Vielen Dank schon mal :) Ihr habt mir beide schon gut weitergeholfen.


    Die geekatplay-sachen habe ich mal angefangen, durchzuarbeiten, bin dann aber immer wieder auf Stellen gestoßen, an denen bestimmtes Wissen über Tools etc. vorausgesetzt wurde. Nachdem ich mich inzwischen so halbwegs mit den einzelnen Funktionen vertraut gemacht habe, sollte ich da vielleicht noch mal vorbeischneien, danke. *g*


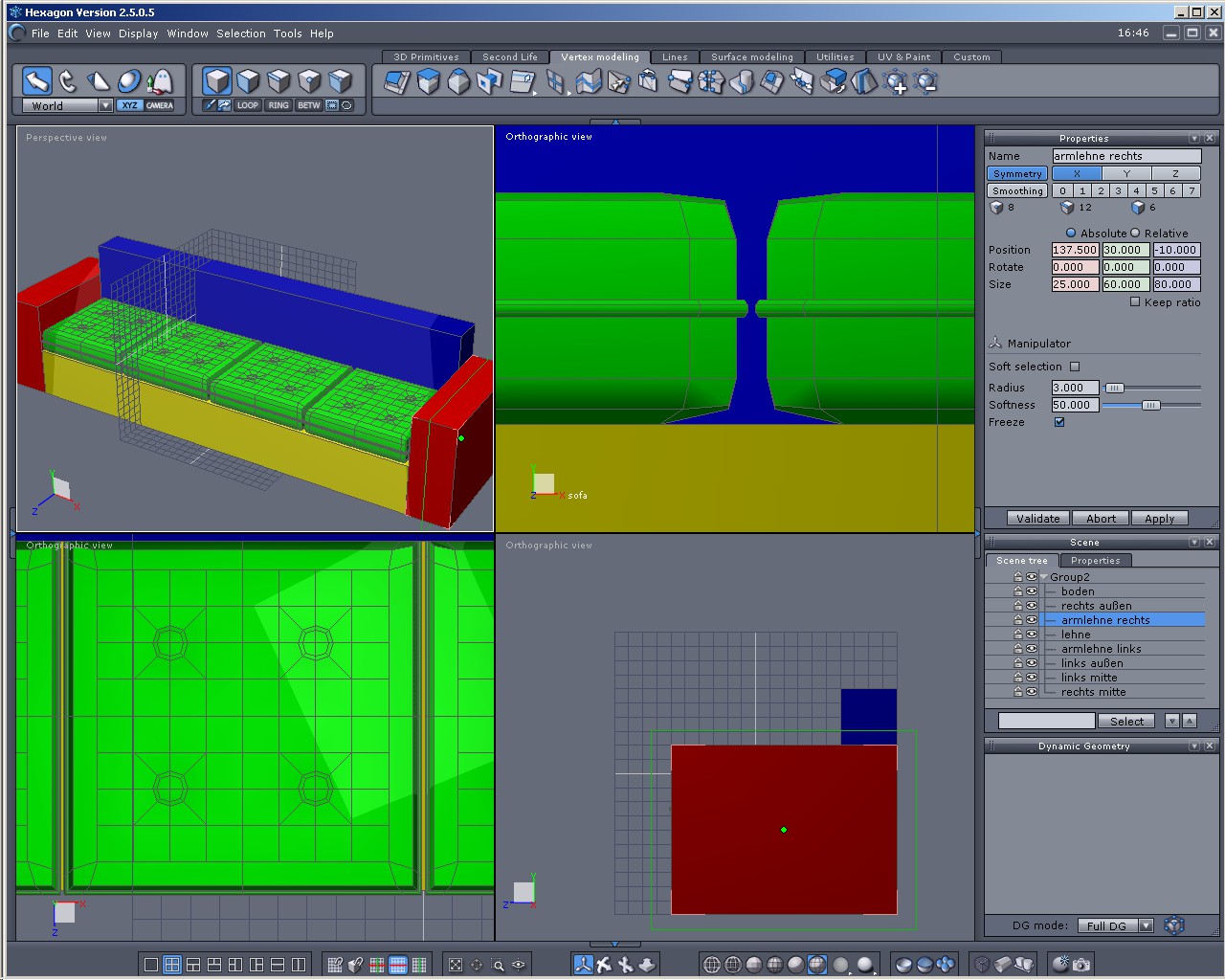
    Ich hänge mal einen Screenshot von meinem aktuellen Projekt an - Teil eines Großprojekts, denn mir fehlen noch moderne, alltägliche Innenräume für DAZ. Soll ein 4-Sitzer Sofa werden. Falls ihr da schon Tipps haben solltet - gern. Die Lehne und Armlehnen sollen noch abgerundet werden, und ich spiele mit dem Gedanken, hinten auch noch Kissen dranzumachen.

    • Offizieller Beitrag

    Dein Sofa sieht schon nicht schlecht aus.


    Hier ein paar Screenshots zum Thema Kanten runden. Eine Patentlösung gibt es nicht. Manchmal ist die Reihenfolge in der man die Kanten rundet wichtig. Am besten mit einem einfachen Würfel erstmal testen. Dann siehst Du was wann passiert und zerschiesst Dir nicht Dein Sofa.



    Lg
    Kushanku

  • Das Sofa sieht schon sehr gut aus. Doch wenn ich mir die Grössenverhältnisse von Deinem Screenshot angucke und es für DAZ (ich vermute einmal für DAZ-Studio) sein soll... Da ist es immer ratsam, eine Grundfigur bspw. die V4 als OBJ zu importieren. Dann hast Du wenigstens mal eine grobe Grössenvorgabe, an welcher Du dich orientieren kannst.
    Natürlich kannst Du es in der bisherigen Grösse modellieren, beim Import musst Du dann entsprechend die Grösse runterskalieren.



    VG,
    Ridpath

    • Offizieller Beitrag

    Danke für die Tipps - das direkte Tool zum Ecken abrunden kannte ich noch gar nicht. Ich habs bei allen Ecken "zu Fuß" gemacht - edges eingefügt und vergrößert / verkleinert, Punkte verschoben etc.


    Das Sofa sieht schon sehr gut aus. Doch wenn ich mir die Grössenverhältnisse von Deinem Screenshot angucke und es für DAZ (ich vermute einmal für DAZ-Studio) sein soll... Da ist es immer ratsam, eine Grundfigur bspw. die V4 als OBJ zu importieren. Dann hast Du wenigstens mal eine grobe Grössenvorgabe, an welcher Du dich orientieren kannst.

    Ich hab bei Hex immer das Gefühl, dass der in cm rechnet. Also ist mein Sofa 250 cm lang geworden, 80 cm tief... etc. Ich hab mir einfach mal die Größenskalierung von Poser bei DAZ gemerkt (diese ominösen vierundzwanzigtausendnochwas), das hat bei meinen ersten Exportversuchen meistens geklappt. Außerdem fliegt mir grundsätzlich Hex weg, wenn ich die V4 lade und versuche, irgendwas zu machen. Selber basteln kann ich bis zum Abwinken (auch wenn Hex dann auch schon mal zu Mucken neigt), aber sobald ich die blMilWom_v4b.obj lade, isses vorbei. Auch wenn ich sie gleich aus DS4 exportiere, funktioniert es nicht. Daher lassichs, exportiere, und wenn was nicht passt, rechne ich wie ein Maikäferchen und setze die Größe in Hex neu.

    • Offizieller Beitrag

    Hier könntest Du die Maßeinheiten in Hex ändern, wenn es nötig ist:


    Ich kenne mich mit DAZ Studio nicht aus, da ich es nicht benutze. Größenunterschiede beim Export und Import von Objekten kommen aber auch in anderen Proggis vor, auch wenn man mit derselben Maßeinheit in den jeweiligen Proggis arbeitet.


    Lg
    Kushanku

  • Das ist aber schon ein wenig sonderbar, wenn Dir Hex immer abschmiert, sobald Du ein anderes OBJ importieren willst...
    Aber wenn Du damit zurecht kommst, dann passt es ja - das ist ja die Hauptsache.


    VG,
    Ridpath

    • Gäste Informationen

    Hallo Gast,

    gefällt dir der Thread, willst du was dazu schreiben, oder möchtest du noch mehr in diesem Forum sehen und kostenlose Downloads?

    Dann melde dich bitte an.
    Hast du noch kein Benutzerkonto, dann bitte registriere dich, nach der Freischaltung kannst du das Forum uneingeschränkt nutzen.

    Hello Guest,

    Do you like the thread, do you want to write something about it, or do you want to see more in this forum and free downloads?

    Then please sign in.
    If you don't have an account yet, please register, after activation you can use the forum without any restrictions.


    Dieses Thema enthält 2 weitere Beiträge, die nur für registrierte Benutzer sichtbar sind, bitte registrieren Sie sich oder melden Sie sich an um diese lesen zu können.
  • Dieses Thema enthält 2 weitere Beiträge, die nur für registrierte Benutzer sichtbar sind, bitte registrieren Sie sich oder melden Sie sich an um diese lesen zu können.