Klingt prima, zeig doch mal ein Bild von den gedruckten Objekten. ![]()
Beiträge von Hogopogo
-
-
@ Trialar:
Vielleicht kannst Du an einem Beispiel erläutern, wo die Probleme auftauchen?
Ich habe nochmal das Tutorial durchgearbeitet und dabei keine besonderen Störungen festgestellt. Wenn ich den Gummireifen in VUE importiere und
z.B. die normale Gummitextur einsetze, sieht alles glatt aus, auch im Nahbereich.
Mir ist beim Nacharbeiten des Tuts nur aufgefallen, dass die Box um das Biegeobjekt Einfluss auf die Reifenform hat; so erscheint der Reifen mal grösser, schmaler oder kleiner, je nach Position der Box. Durch Verschieben der Box kann die Form verändert werden.
Der Gummireifen sollte in der Mitte der Biegebox liegen, dann wird alles gut.
Gruß, Micha
-
Hallo Trialar,
danke für die Hinweise, die werde ich mal austesten. Bisher gab es bei mir jedoch noch keine Probleme mit der obj-Datei. Da ich den Reifen eigentlich nur für VUE brauche und ihn dort texturiere, sind mir noch keine Texturfehler aufgefallen. Das mit dem Klonobjekt werde ich mal ausprobieren.
MfG Micha

-
Find' ich prima gemacht
LG hogopogo -
Danke Reiner für den freundlichen Zuspruch

Das Erstellen von Tutorials macht ja auch Spass und oft braucht man nur kleine Tipps über die Verwendung bestimmter Funktionen, ob es sich nun um Programme wie C4d, VUE, DAZ oder andere handelt.
MfG Micha

-
[webdisk]1252[/webdisk]In diesem Tutorial möchte ich euch zeigen, wie ich mit Hilfe der Kopierfunktion und des Biege-Deformers mit Cinema 4D Rev. 12 relativ einfach Reifen erstellt habe.
Eigentlich habe ich das Tutorial zunächst nur für mich selber erstellt, weil ich nach einiger Zeit wieder die Hälfte vergessen habe, wie ich bestimmte Funktionen verwenden muß
Aber vielleicht kann es auch anderen interessierten Anfängern weiterhelfen und deshalb möchte ich es hier zum Download anbieten.In diesem Tutorial möchte ich euch zeigen, wie ich mit Hilfe der Kopierfunktion und des Biege-Deformers mit Cinema 4D Rev. 12 relativ einfach Reifen erstellt habe.
Eigentlich habe ich das Tutorial zunächst nur für mich selber erstellt, weil ich nach einiger Zeit wieder die Hälfte vergessen habe, wie ich bestimmte Funktionen verwenden muß
Aber vielleicht kann es auch anderen interessierten Anfängern weiterhelfen und deshalb möchte ich es hier zum Download anbieten.
[webdisk]1251[/webdisk]
-
Ein tolles Foto ist Dir da gelungen

Na dann viel Glück, kleiner Specht

vg hogopogo
-
Das Bild ist super

Bin aus meinen bisherigen Erfahrungen allerdings der Meinung, das Notebooks für so große Rechenaufgaben, wie das Rendern, nicht so gut geeignet sind. Auch bei bester Kühlung wird es langsam aber sicher zu warm, weil alles zu eng verbaut ist und dann regelt die Kiste runter. Ein Desktop mit gleicher Ausstattung würde eher nicht meckern, vermute ich.

VG hogopogo
-
Astrein, sieht wirklich prima aus
Das hast Du alles wirklich schön zusammen gestellt
Vor allem das Auto aus dem Blueprint herauszuarbeiten finde ich prima.LG hogopogo
-
Ein sehr schönes Bild

Ich bewundere bei mir im Garten auch immer wieder die schönen Mohnblüten, doch wenn der nächste Regenschauer kommt, sind die schönen Blüten leider schnell zusammengeklatscht. Vielleicht heißt er deshalb ja auch Klatschmohn?

LG hogopogo

-
Find' ich sehr gelungen die Szene
Besonders den letzten Dino finde ich prima; der wirkt sehr dynamisch und etwas aufsässig 
-
Da hast Du ja wirklich ein richtiges Meisterfoto hingelegt.
Und es ist auch schön zu sehen, dass diese kleinen Flugkünstler noch nicht ausgestorben sind oder aufgespießt irgendwo im Setzkasten hängen.Freundliche Grüße,
hogopogo

-
@ Patra77: stimmt, Laptops sind nicht so ideal zum Rendern; die sind zu eng gebaut und kriegen dann Hitzewallungen
Bei mir sind schon zwei Targa-Laptops von Lidl verbrannt. 
Das mit dem Reifen im Download-Bereich wäre prima

LG hogopogo
-
Bei mir kommt diese Meldung nur, wenn ich mit dem Samsung Tablet-PC im Board surfe. Wenn ich den Bildschirm ausschalte ist das Tablet ja trotzdem noch online und vielleicht greift es im Hintergrund immer mal wieder aus irgendwelchen Gründen auf die Seite zu, bis die maximale Anzahl der erlaubten Aufrufe pro Zeit erreicht ist.

lg hogopogo
-
Sehr hübsches "Rädchen", das könnte gut zu meinem Titan-T1S1 passen
Gibt es das Teil bald im Downloadbereich?
Ich überlege auch gerade, wie ein Zubehörteil aussehen könnte, um solche großen Räder zu wechseln

Vor langer, langer Zeit habe ich mal gelesen, dass die Realisierung so grosser Gummiräder (> 5m) die Konstrukteure vor Probleme stellt, weil die Gummireifen einfach zu schwer werden. In der Zukunft wird es aber bestimmt durch neue Entwicklungen in den Materialwissenschaften möglich sein. Heute Sci-FI und morgen schon Realität

LG hogopogo
-
So wie es bisher ausschaut, wird es ein sehr professionelles Modell
und ich bin gespannt, wie es weiter geht 
mfg hogopogo
-
Besten Dank für euer freundliches Feedback

parallel zum MiniTut habe ich hier im Forum nach Antworten zum Erstellen eines Lenktrapez unter VUE gefragt. Die Sache scheint aber nicht so trivial zu sein wie es scheint. Nach weiteren Nachforschungen bin ich nun noch etwas schlauer und habe die Sache mit der Fahrzeuglenkung einigermaßen kapiert. Im Internet findet man sehr viele Foren - z.B. Modellbauer - die sich damit befassen.
Erweiterte Hinweise zum Lenktrapez finden sich nun in meiner Anfrage im VUE-Forum hier unter "Konstruktion eines Lenktrapez"
Das MiniTut werde ich dann noch entsprechend erweitern.
LG hogopogo

-
Hallo Leute,
erstmal besten Dank für die Tipps
. Ich bin zwar mit der offensichtlich komplizierten VUE-Lösung für mein Lenktrapez noch nicht so richtig erfolgreich,
aber wenigstens teilweise habe ich eine Lösung für meinen Titan-T1S1 gefunden. Das MiniTut dafür habe ich im Download-Bereich untergebracht.
Die im MiniTut beschriebene Lösung reicht für meine Zwecke aus, entspricht jedoch nicht der genauen Wirklichkeit, die bei Fahrzeuglenkungen gebraucht wird. Die Erklärung liefert der Beitrag hier:http://www.e-learnforum.net/in…p;c3=c42683&c4=c42684
Beide Lenkarten habe ich nun für meinen T1S1 getestet und der Fehler kann eigentlich vernachlässigt werden, denn die Lösung über den Kurvenmittelpunkt als Ziel gestaltet sich etwas komplizierter.
Bei meiner Suche nach einer Lösung für das Problem bin ich im Internet auf eine interessante Konzeptstudie einer deutschen Firma gestoßen, die
ziemlich große Radlader plant. Die gibt es zwar noch nicht, sind auch etwas kleiner als mein T1S1, haben mich aber zu weiteren Ideen angeregt -
z.B. wie man beim T1S1 ein Rad wechselt
Die Konzeptstudie findet man hier: http://www.etftrucks.eu/
Bei allen Bildern und Animationen handelt es sich also um Produkte aus 3D-Programmen, da sie in Wirklichkeit noch nicht existieren.
Viel Spass eim Anschauen und ein schönes Wochenende wünscht,
hogopogo

-
[webdisk]1239[/webdisk]Kurztutorial zur Erstellung lenkbarer Räder
Aus dem Problem heraus, für meinen Titan-T1S1, der sich im Downloadbereich hier
befindet, eine funktionierende Lenkung zu bauen, ist dieses Kurztutorial
entstanden. Vielleicht kann es dem einen oder anderen VUE-Freund ebenfalls
helfen.[webdisk]1238[/webdisk]
-
@ Trialar: habe Deinen Tipp ausprobiert, klingt mir auch logisch. Die Drehpunkte folgen dann sehr schön der Verbindungsstange. Nun folgt aber schon das nächste Problem, dass z.B. der linke Lenkhebel nicht dem linken Drehpunkt oder der Verbindungsstange folgt.
Irgendwie muss der linke Lenkhebel mit der Verbindungsstange und/oder dem linken Drehpunkt gekoppelt werden.
Und alles muss sich um den Drehpunkt des linken Lenkhebels bewegen lassen

lg hogopogo
-
Ja, ich muss mal darüber nachdenken über die kleinen "Helferlein".
Hab' jetzt ein paar Stunden probiert und nix erreicht. Mir brummt der Schädel
Es geht bestimmt irgendwie, aber ich bin wohl zu doof dazu

lg hogopogo
-
@ Trialar: dass das Gelenk Links die Verbindungsstange steuert ist mir nur per Zufall aufgefallen, denn wenn ich die Verbindungsstange verschiebe, bleiben die anderen Teile leider stehen. Aber stimmt, das wäre dann die Loesung des Problems. Die Sache mit dem Link to... ist mir nicht so klar.

Alles läuft auch über den Animationsassistenten, obwohl keine Animation gebraucht wird.@ mermaid: muss ich abends mal ausprobieren

Wenn ich das kapiert habe, mache drei Kreuze

lg hogopogo
@ mermaid: die Drehpunkte gruppieren geht nicht, weil ich sie dann nicht mit der Verbindungsstange verlinken kann.
@
Trialar: die Verbindungsstange muß irgendwie mit dem rechten und linken Gelenk verlinkt werden und genau hier liegt das Problem. Es ist nur
eine Verlinkung möglich. Verlinkt man es nicht, um es anders zu verbinden, kann im Animationsassistenten in den "Forward dynamic
options" das Feld "Rotation" nicht abgewählt werden. Wenn es jedoch nicht abgewählt werden kann, folgt die Verbindungsstange nicht mehr den
drehpunkten, sondern rotiert.

-
@ Trialar: dass das Gelenk Links die Verbindungsstange steuert ist mir nur per Zufall aufgefallen, denn wenn ich die Verbindungsstange verschiebe, bleiben die anderen Teile leider stehen. Aber stimmt, das wäre dann die Lösung des Problems. Die Sache mit dem Link to... ist mir nicht so klar.

Alles läuft auch über den Animationsassistenten, obwohl keine Animation gebraucht wird.@ mermaid: muß ich abends mal ausprobieren

Wenn ich das kapiert habe, mache drei Kreuze

lg hogopogo
-
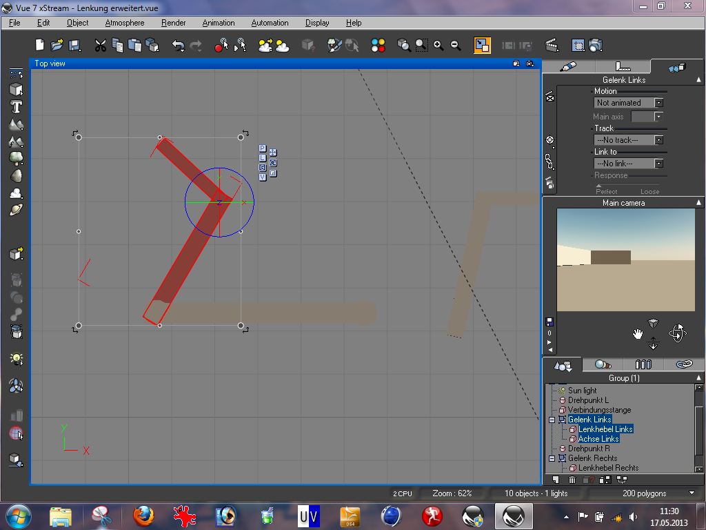
Uff....., irgendwie fehlt immer etwas.
Habe es wenigstens geschafft, dass sich etwas richtig dreht, aber nun komme ich wieder nicht weiter mit VUE

Zu Bild 1
Die Lenkung befindet sich jetzt in Nullstellung.
Über den Anfasser kann ich das "Gelenk Links" drehen und die Verbindungsstange folgt.
Über die Befehle "Link to..." im Animationsassistenten habe ich den "Drehpunkt Links" mit dem "Lenkhebel Links" gekoppelt und die Verbindungsstange über "Link to Drehpunkt Links" miteinander verbunden (scheint so etwas zu sein wie parenten)Zu Bild 2
Hier sieht man, dass die linke Seite korrekt gedreht wird.
Das Problem kommt in Bild 3.Zu Bild 3
Wie schaffe ich es nun, dass die rechte Gelenkseite mit der linken Gelenkseite über die Verbindungsstange verbunden wird, denn die Verbindungsstange kann nicht gleichzeitig einen "Link to Drehpunkt Links" und einen "Link to Drehpunkt Rechts" haben?
Das muß doch gehen, aber wie???????
Setze eine Belohnung für den Menschen aus, der mir das beibringt !!!!!!!!!!

LG hogopogo
-
Ja, vielen Dank euch beiden
Jetzt muss ich das nur noch in Vue irgendwie umsetzen. Hm.... mal sehen, ob ich das schaffe.
Die verschiedenen Programme koennen das offenbar mehr oder weniger leicht umsetzten, ich brauche eben diese spezielle Loesung fuer VUE
So wie auf dem Video sollte es dann bei mir auch aussehen, aber da fehlt mir dann doch noch das noetige Wissen zur Zeit
LG hogopogo