Mein gesammelte-Probleme-Thread

Es gibt 2 Antworten in diesem Thema, welches 132 mal aufgerufen wurde. Der letzte Beitrag () ist von rjordan.

  • Hallo alle miteinander :)


    Und schon wieder wird ein Thread von mir eröffnet, diesmal aber zu allgemeinen Problemen, die ich als Anfänger so habe, bei denen ich mir denke: ich bin wohl echt der Einzige auf der Welt, der auf solche Probleme stößt und der sie überhaupt hat. So auch jetzt (wieder) mit meinem aktuellen Projekt. Ich habe die Sache mit dem eigenen Spiel vorerst auf Eis gelegt, um aus einer anderen Perspektive etwas neues dazu zu lernen. Und zwar arbeite ich momentan an einem Animationsclip. Er ist nicht SFW, also kann ich hierzu keine Bilder posten, wie weit es bis jetzt ist. Traue mich daher auch nicht, im entsprechenden WIP-Forenbereich mein Projekt zu posten. Aber mein derzeitiges Problem beschreiben geht.


    Und zwar arbeite ich jetzt die Umgebung für die "Unterhaltungsszene" aus. Die Animation spielt im Weltraum und die Unterhaltung zwischen zwei Aliens soll halt im Cockpit stattfinden. Das Problem was ich jetzt habe ist aber sehr ... speziell, scheint mir. Und zwar habe ich einen ersten Entwurf für eine Monitorwand (ähnlich wie in den Star Treck Raumschiff Enterprise-Folgen zu sehen) auf die Boden-Plane gesetzt. Er ist definitiv ein eigenständiges Objekt, ich habe es aus einem Würfel heraus extrudiert, es gibt KEINE Parents zu anderen Objekten, oder sonstige Abhängigkeiten. Trotzdem verformt sich die Monitorwand bei gesetztem Subdivision-Modifier nicht, dafür aber eines der Steuerpults, was ich gar nicht beabsichtigt habe. Bin gerade hart am verzweifeln, woran es liegen könnte. ChatGPT hilft mir da auch nicht, weil diese KI immer dümmer und unbrauchbarer wird.

    Kann mir bitte jemand helfen? ||


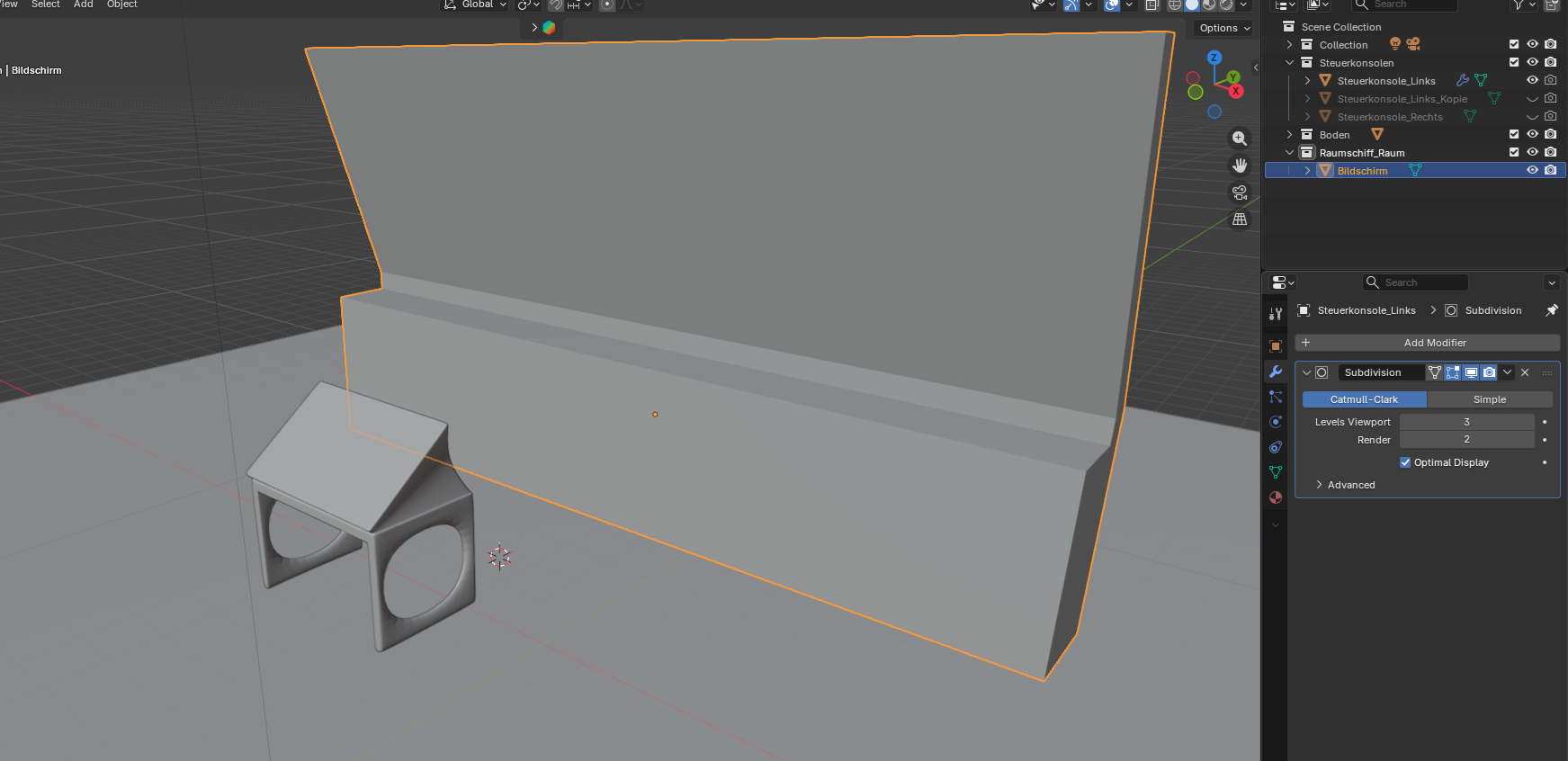
  • Dein Bildschirmobjekt hat definitiv keinen SDS-Modifier drauf. Hat ein Objekt einen Modifier, sieht man das am kleinen Schraubenschlüssel Icon, neben der Bezeichnung, im Outliner und da ist keiner.

    Dagegen hat die Steuerkonsole-Links schon einen Schraubenschlüssel im Outliner. Warum jetzt aber ein Modifier im Stack zusehen ist unter dem Outliner, obwohl das Teil ohne Mod ausgewählt ist, ist mir gerade echt ein Rätsel.


    Ist immer etwas schwierig aus der Ferne das zu beurteilen was Du wirklich gerade falsch machst.

  • Der Subdivision Surface Modifier (oft einfach "Subsurf" genannt) ist das Herzstück des poly-modellings in Blender. Er verwandelt grobe, kantige Meshes in glatte, organische Formen, indem er Flächen mathematisch unterteilt.

    Hier ist dein Guide für Blender 4.5, um einen einfachen Würfel in eine kontrollierte, abgerundete Form zu verwandeln.

    Schritt-für-Schritt: Vom Würfel zur runden Form

    1. Das Setup

    • Öffne Blender und starte mit dem Standard-Cube.
    • Stelle sicher, dass du dich im Object Mode befindest.

    2. Den Modifier hinzufügen

    • Navigiere im Properties-Panel (rechts) zum blauen Schraubenschlüssel-Icon (Modifier Properties).
    • Klicke auf Add Modifier -> Generate -> Subdivision Surface.
    • Shortcut-Tipp: Drücke Strg + 2, um den Modifier sofort mit 2 Unterteilungsstufen hinzuzufügen.

    Zitat
    Was passiert hier? Dein Würfel sieht jetzt wahrscheinlich aus wie eine unebene Kugel. Das liegt am Catmull-Clark Algorithmus, der Ecken abrundet, indem er den Durchschnitt zwischen den Vertices berechnet.

    3. Kontrolle durch "Support Loops" (Edge Loops)

    Damit der Würfel kein Ball bleibt, sondern abgerundete Kanten bekommt, müssen wir dem Modifier sagen, wo er die Form halten soll.

    • Wechsle mit Tab in den Edit Mode.
    • Drücke Strg + R, um ein Loop Cut Werkzeug zu aktivieren.
    • Bewege die Maus über eine Kante, klicke links und schiebe den neuen Loop nah an den Rand des Würfels.
    • Wiederhole das für alle Achsen. Je näher der Loop an der Außenkante sitzt, desto schärfer wird die Rundung.

    4. Die Viewport-Einstellungen

    Im Modifier-Tab siehst du zwei wichtige Werte:

    • Levels Viewport: Bestimmt, wie glatt das Objekt im Arbeitsfenster aussieht (2 oder 3 reicht meistens).
    • Render: Bestimmt die Qualität im fertigen Bild. Dieser Wert darf höher sein als der Viewport-Wert.

    Häufige Fehler und wie du sie vermeidest

    ⚠️ Fehler 1: Zu hohe Unterteilung (Performance-Killer)

    Viele Anfänger schrauben den Viewport-Wert auf 5 oder 6 hoch.

    • Problem: Die Polygonanzahl wächst exponentiell. Blender kann abstürzen oder extrem langsam werden.
    • Lösung: Nutze Shade Smooth (Rechtsklick auf das Objekt im Object Mode), um die Oberfläche optisch zu glätten, anstatt die Geometrie unnötig zu unterteilen.

    ⚠️ Fehler 2: "N-Gons" und Triangles

    Der Subdivision-Algorithmus liebt Quads (Flächen mit 4 Ecken).

    • Problem: Flächen mit mehr als 4 Ecken (N-Gons) oder Dreiecke führen oft zu hässlichen Artefakten, Schattenfehlern oder "Pinchings" an der Oberfläche.
    • Lösung: Achte darauf, dass dein Mesh fast ausschließlich aus Vierecken besteht.

    ⚠️ Fehler 3: Doppelte Vertices

    • Problem: Wenn zwei Punkte direkt übereinander liegen, "klemmt" der Modifier die Geometrie dort zusammen, was zu scharfen, schwarzen Strichen führt.
    • Lösung: Wähle im Edit Mode alles aus (A) und drücke M -> Merge by Distance.

    ⚠️ Fehler 4: Die falsche Modifier-Reihenfolge (Stack)

    • Problem: Wenn du z.B. einen Mirror Modifier nach dem Subdivision Modifier platzierst, entsteht eine unschöne Naht in der Mitte.
    • Lösung: Der Subdivision Modifier sollte fast immer am Ende des Stacks stehen (ganz unten in der Liste).

    Pro-Tipp für Blender 4.5:

    Nutze den Crease-Wert (Shift + E im Edit Mode bei ausgewählten Kanten), wenn du scharfe Kanten erzwingen willst, ohne zusätzliche Edge Loops hinzufügen zu müssen. Das hält dein Mesh "low-poly" und übersichtlich! :saint:

    • Neu
    • Gäste Informationen

    Hallo Gast,

    gefällt dir der Thread, willst du was dazu schreiben, oder möchtest du noch mehr in diesem Forum sehen und kostenlose Downloads?

    Dann melde dich bitte an.
    Hast du noch kein Benutzerkonto, dann bitte registriere dich, nach der Freischaltung kannst du das Forum uneingeschränkt nutzen.

    Hello Guest,

    Do you like the thread, do you want to write something about it, or do you want to see more in this forum and free downloads?

    Then please sign in.
    If you don't have an account yet, please register, after activation you can use the forum without any restrictions.