Beiträge von diefa

    So kannst Du aus Deiner komplexen Form jede Kurve einzeln separieren. (Vielleicht ist es ja das)


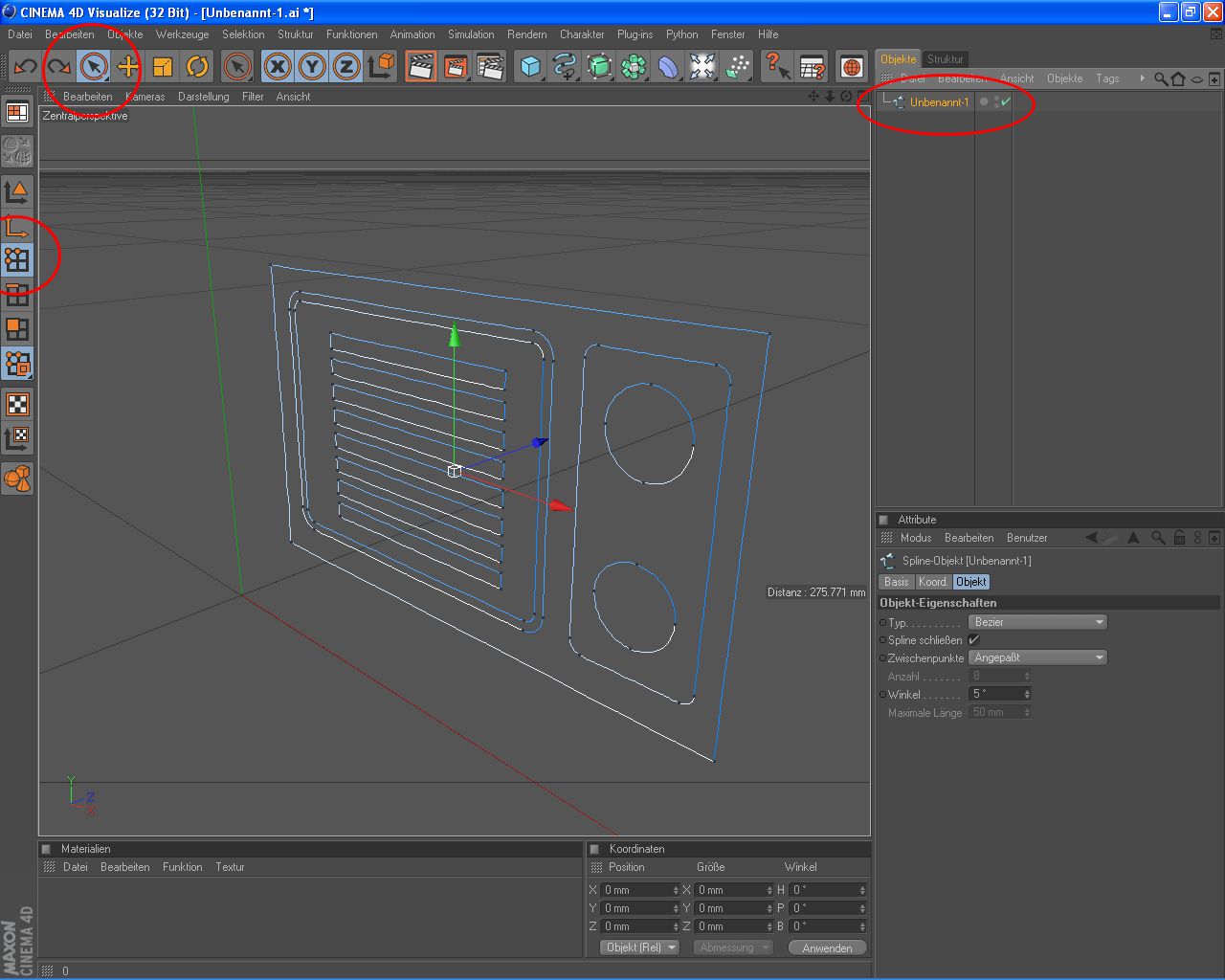
    a: ai laden, Live-Selektion (oder auch Rechteckselektion) und als Bearbeitungsmodus "Punkte bearbeiten" auswählen. Damit alle Punkte selektieren.
    b: Funktionen > "Alle Segmente auflösen".
    c: Cinema legt jede Form innerhalb Deines Ausgangssplines als separates Spline an. Wichtig dabei: Der oberste Spline bleibt unverändert, ist also Deine Ausgangsform, das bedeutet, dass in meinem Beispiel Unbenannt-1 kein Nullobjekt ist! Darunter kommen dann durchnummeriert alle Einzelformen (Unbenannt1-2; Unbenannt 1-2...). Die kannst Du dann alle wie einzelne Splineobjekte bearbeiten.
    d: Gegebenenfalls aus der Gruppe herausnehmen, neu verbinden usw. und extrudieren, bis der Arzt kommt. ;)

    Hallo,
    das mit Verschiebung auf Null habe ich jetzt nicht verstanden. Ansonsten ist ai.-Import kein Problem. Du klickst einfach auf "Hinzuladen". Cinema sieht das dann als Spline an. Je nach dem packt Cinema mehrere Pfade in ein Null-Objekt. Ich habe aber nicht verstanden, was Du eigentlich machen willst...
    PS: "Oben" und "unten" finde ich sehr verwirrend. Für mich ist das eine Extrusion nach "hinten"!

    Mit welcher Cinemaversion arbeitest Du überhaupt?
    Ansonsten am Beispiel Deines Links: Das Stroh ist der Farbkanal. Dann nimmst Du das gleiche Foto nochmal und bearbeitest es im Bildprogramm Deiner Wahl entsprechend so, dass die Fläche des Strohst weiß ist und der Rest des Bildes schwarz (oder umgekehrt). Das nimmst Du dann in Deinen Transparenzkanal.
    stoNe: Wieso gibst Du in Deinem Profil als 3D-Software C4D an, wenn Du es gar nicht hast?

    Anbei mal eine Bastelei von mir, ich hoffe dass Du jetzt nicht sauer bist, weil ich in Dein Werk pfusche. Aber es erkärt vielleicht mehr was ich meine.
    1. Die drei Eier links habe ich mal auf die Schnelle in Dein Bild1 kopiert und noch etwas aufgehellt.
    2. Dein zweites Bild einfach mal etwas in den Helligkeitswerten korrigiert.
    Aber jetzt nicht hauen, ja?

    ...und wenn Du mal die Eier aus dem unteren Bild per Bildbearbeitung in das obere Bild kopierst? Den zweiten Entwurf finde ich nämlich zu dunkel, wärend ich die Szene um die Eier im ersten Durchgang gut finde...

    Hallo Leute,
    ich habe mit meinem Cinema Release12 das Problem, dass der aktuelle Treiber das OpenGL von Cinema nicht fahren kann. Cinema stürzt beim Schließen des Programms ab. Laut Maxon wird der Crash vom Grafikkartentreiber verursacht. Weiß jemand eine Lösung oder Alternative zum aktuellen ATI-Treiber? Es gibr zwar diverse Vorschläge im Web, aber die Spuren dazu verlieren sich dann. Habe mal was von Oron-Treibern gelesen aber nicht kapiert, ob das jetzt ´ne Lösung speziell für Linuxer ist oder nicht. Ich will mir nicht mir irgendwelchen Treiberbasteleien mein System zerlegen. Das Softwareshading läuft problemlos, ist aber nicht so flott und gut, wie die Open GL Darstellung.
    Eine neue Grafikkarte kommt nicht infrage. Zur Not werde ich beim Softwareshading bleiben, bis ich ein großes Hardwareupdate (neuer Rechner) mache.
    Aber vielleicht hat doch jemand hier Erfahrung mit unwilligen ATI-Treibern?
    :rolleyes:

    Hallo,
    ich möchte hier mal einen Tipp von Horst Sondermann (Buch "Licht, Schatten; Raum") weitergeben. Er rät nämlich zur Nutzung des Contentbrowsers in Cinema. Ich kann nur empfehlen, das mal auszuprobieren. Es gestaltet den "Workflow" (nannte man das nicht mal "Arbeitsablauf? :rolleyes: ) wesentlich angenehmer. Zumal man hier auch Vorschauen seiner Cinemadateien findet 8o


    Gut modeln!

    Hallo freegirl,
    ich teile Deinen Verdruss absolut. Meine persönliche Analyse: Hier kommen zwei Phänomene zusammen und ergeben eine ungünstige Mischung. 1.) Englisch ist Weltsprache und 2.) gibt es auf der Welt vermutlich kein zweites Volk, das so geil darauf ist seine Sprache zu demontieren, wie die Deutschen. Wie es andere deutsprachige Länder und Regionen handhaben weiß ich allerdings nicht.
    :(

    Hm, da ich die IM, die ich Dir geschrieben habe, hier nirgendwo wiederfinde, schreib ich Dir noch PN (private Nachricht). Die findest Du dann gaaaanz oben auf der Website unter "Private Nachrichten". Das weiß ich nämlich wie es geht. :D

    Hallo Kamener,


    und Willkommen im (an) Board! Interessante Geschäftsidee. Das Logo finde ich gar nicht so schlecht. Zu Carrara gibt es hier im Board eine Eindeutschung des gesamten Interfaces! Auch ist das Handbuch ist, meines Wissens, in Arbeit. Vom Hersteller selbst gibt es leider keine deutschesprachige Version. Schau mal unter "Carrara". Dort gibt es auch das Handbuch von Carrara3 zum Download.
    Ein 3D-Programm ist keine Garrantie dafür, dass ein Logo besser aussieht. Vielleicht findest Du jemanden, der Dir ein Logo aus Spaß entwickelt. Das ist allerdings eine Arbeit, womit manch anderer, vielleicht auch hier im Board, seine Brötchen verdient. Wenn es also keine Vorschläge hageln sollte, kann an daran liegen.
    Eine Idee wäre noch, dass Du verschiedene Logos (Logi?) hier einstellst und die Comunity hier um ihre Meinung bittest. Für Dein jetziges Logo musst Du Dich nicht schämen, ich finde es durchaus "marktfähig".


    Gruß und viel Erfolg! :thumbup:


    PS: Ich frage mich allerdings, wie Du von diesen Preisen, die Du verlangst, leben willst...

    Um das mal mit den Photoshop-Plugins zu entmystifizieren: Ein Photoshop-Plugin läuft beileibe nicht nur in Photoshop. Das entscheidene ist, dass das Programm der Wahl eine Schnittstelle für Photoshop-Plugins hat. Z.B. auch das gerne unterschätzte Corel-Photopaint, mit dem ich mit Photoshop-Plugins noch nie Probleme hatte.


    PS: Die Free-Versionen laufen (zumindest die, die ich habe) als Standalone, sprich ohne sich in ein Bildbearbeitungsprogramm einklinken zu müssen. Allein diese finde ich schon sehr empfehlenswert. :)

    Ich bastel gerade an einem feinmaschigen Gitter herum. Es ist gerade sehr viel besser geworden, nachdem ich ein Himmelsobjekt platziert habe. Da es nur einen Metallglanz und ein paar Reflektionen hat, aber keine eigenständige Farbe, konnte ich die Textor im Editor nicht sehen. Und im Rendering war es sehr dunkel. Hatte zwar ein Himmelslicht eingesetzt, aber so im Nichts verliert sich Licht dann doch ;) Jetzt mit Himmelsobjekt sieht das Ganze schon viel besser aus. Dumm halt, wenn man mehrere Fehler gleichzeitig macht... :idee



    8o PS: Hatte die Reflektion viel zu hoch eingestellt. Wenn drumherum alles dunkel ist, spiegelt sich natürlich auch nichts gescheit. Oh mann, ich sollte ins Bett gehen...

    Hallo!
    Cinema macht mich mal wieder wahsinnig. Ich möchte einfach eine Textur auf einem Zylinder kacheln. Wenn ich aber den Wert für die Kachel erhöhe, wird gleichzeitig die Projektionsfläche reduziert. D.h. bei Kacheln trage ich eine 2 ein und Cinema ändert den Wert der Länge auf 50%. Also die Textur geht um den Zyluínder nicht mehr herum. Stelle ich Kacheln auf 5 sind nur noch 20% meines Zylinders texturiert. Wie bekomme ich das hin? :(

    Hi,
    Ich kann mir nun selbst die Antwort geben: Nach der Maxon-Präsentation heute weiß ich, dass erst Release 12 dieses Feature hat. Man kann einmal einen alternativen Grundshader wählen oder sich einen selbst gestalten, der dann auf alle untexturierten Objekte standardmäßig angewendet wird.

    So, heute kam nun die Bestätigung von Corel, dass was mit den mitverkauften Freischaltcodes von Swishmax3 nicht stimmt. Man bietet mit an, mir eine neue Seriennummer zu schicken, wenn ich denen einen Kaufbeleg und eine Abbildung meiner DVD-Box mit dem Feld, wo die Seriennummer abgedruckt ist, zu schicken.
    Da ich mich mit meiner X5-Version bei Corel registriert habe, sehe ich keinerlei Notwendigkeit, Corel den Kauf meines Paketes zu beweisen. Da man bei Swishzone.com wesentlich unkomplizieter und schneller war, mir meine Lizenz umzuwandeln, tue ich diesbezüglich nichts weiter.
    Immerhin hat man mich bei Corel ja nun nicht verhungern lassen, aber etwas bemühter hätte man sich auch geben können.
    Damit ist dieses Thema für mich durch. :|