Flächen zueinander bewegen ohne Verzerrung

Es gibt 11 Antworten in diesem Thema, welches 1.411 mal aufgerufen wurde. Der letzte Beitrag () ist von Hansum.

  • Hallo zusammen,


    stehe mal wieder vor einem Problem wo mir der Durchblick fehlt.


    Frage: 1

    wie kann ich die obige Fläche in Pfeilrichtung extrudieren?

    Ich meine, dass die Fläche weiter ihre Neigung behält. Habe alle Möglichkeiten von Global bis Normal durchprobiert, klappt nicht.

    Ich kann nur senkrecht in der Z-Ache extrudieren, aber eben nur senkrecht und nicht entsprechend der Neigung der Seite.


    Frage 2:

    Wie kann ich die beiden markierten Flächen zum 3D Cursor bewegen, ohne das sich die markierten Flächen verzerren?


    Vielen Dank

    LG

  • Hi,

    Frage: 1

    wie kann ich die obige Fläche in Pfeilrichtung extrudieren?

    94744-extrude-1-png

    Ich meine, dass die Fläche weiter ihre Neigung behält. Habe alle Möglichkeiten von Global bis Normal durchprobiert, klappt nicht.

    Ich kann nur senkrecht in der Z-Ache extrudieren, aber eben nur senkrecht und nicht entsprechend der Neigung der Seite.

    das geht in mehreren Schritten: Zuerst stellst Du den Pivot Point auf Active Element:



    und die Transformation Orientation auf Normal:



    Danach geht es bei mir zumindest leider nur Vertexweise weiter. Du wählst zuerst den oberen Vertex von einer schrägen Kante, bzw, einem schrägen Edge und anschliessend den unteren Vertex dieses Edges. Dieser ist das Active Element, was wichtig ist.



    Wenn Du jetzt Scale auswählst, kannst Du die Kante, d.h. das Edge so verlängern, wie es im Raum liegt. Ausgehend vom aktiven Vertex wird der nicht aktive Vertex jetzt so verschoben, dass das Edge, das er zusammen mit dem aktiven Vertex bildet, verlängert oder verkürzt wird.



    Diese Prozedur musst Du jetzt für alle weiteren Edges wiederholen damit die Fläche gleichmässig in der Höhe und zur Seite verschoben wird. Du kannst diese Arbeit aber etwas schneller machen, indem Du den Skalierungsfaktor sofort eingibst, nachdem Du s gedrückt hast. Also wie in meinem Beispiel hier: s 1 . 2 5 eintippen und Enter drücken.


    Das ist leider etwas Umständlich, aber eine andere Methode kenn ich auch nicht. :( - Wenn Du Dich mit Python auskennst, kannst Du vielleicht ein Script schreiben, dass Dir die Arbeit erleichtert... :/


    Frage 2:

    Wie kann ich die beiden markierten Flächen zum 3D Cursor bewegen, ohne das sich die markierten Flächen verzerren?

    94745-extrude-2-png

    Wenn der Cursor auf der selben Höhe ist, wie die markierten Flächen und als Pivot-Point eingestellt ist, dann verschiebst Du sie einfach einzeln nacheinander in Richtung Cursor. Dabei merkst Du Dir dann auch wieder den Faktor, um den Du die erste Fläche (in Deinem Beispiel) in Y-Richtung verschoben hast. Die andere Fläche verschiebst Du um den selben Zahlenwert. Je nach Einstellung der Transform-orientation evtl. mit umgekehrtem Vorzeichen. - Also mal die Minus-Taste drücken, wenn die Fläche nicht sofort in die gewünschte Richtung wandert.

  • Ich sehe auf Anhieb zwei Möglichkeiten:


    Anstatt in Pfeilrichtung zu extrudieren, könntest Du zunächst in Pfeilrichtung verschieben. Wenn Du die oberen Flächen markiert hast, drückst Du zweimal g - damit bist Du im Vertex-Slide. Dann schiebst Du ein wenig in Richtung der Kanten nach unten, drückst C um Clamp auszuschalten. Dann kannst Du die Faces in die andere Richtung schieben.


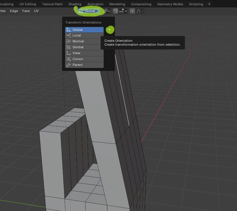
    Zweite Möglichkeit: Markiere eine der Kanten, die die Richtung hat, in der Du verschieben möchtest. Bei den Transform Orientation klickst Du dann auf + und dein Koordinatensystem wird auf das von der Kante umgestellt. Jetzt kannst Du einfach in x oder y Richtung verschieben, je nachdem, wie Deine Kante orientiert ist. Nicht vergessen, die Orientation wieder auf Global umzustellen, wenn Du im normalen rechtwinkligen Raum weiter modellieren willst.

    (edit: Du kannst die neue Koordinateneinstellung auch umbenennen um's später einfacher zu finden, falls Du mehrere benötigst, die Du wieder verwenden möchtest)



    Bei dem zweiten Fall würde ich erst eine Mesh-Hälfte löschen und einen Mirror-Modifier benutzen. Dann schiebst Du einfach die Fläche mit g nach innen.

    "The filmmakers ask that no one attempt walking through walls, cloudbursting while driving, or staring for hours at goats with the intent of harming them

    ... invisibility is fine."

  • Ich bin leider wieder mal zu weit von meinem PC entfernt.

    Meine zwei Vorposter haben aber schöne Workflows beschrieben.

    Wenn ich das Bild extrude3 angucke, dann begehst da wieder den Denkfehler zu skalieren anstelle von bewegen. So ein Problem hattest Du schon beim letzten Mal.

  • Verzeiht, wenn ich mich kurz einmische, aber an dieser Stelle möchte ich Hexagon lobend erwähnen: Flächen markieren, Symmetrie aktivieren und den gewünschten Winkel einstellen – und schon ist es erledigt, in nur zwei Arbeitsschritten. Natürlich ist mir bewusst, dass man nicht Äpfel mit Birnen vergleichen sollte, aber ich wollte es einfach mal anmerken. 😊

    „Wir geben Geld aus, das wir nicht besitzen, für Dinge, die wir nicht brauchen, um Menschen zu beeindrucken, die wir nicht einmal mögen.“

    2 Mal editiert, zuletzt von B&A ()

  • Das geht in Blender genau so. Wenn das Mesh aber nicht von vornherein symmetrisch gebaut ist, funktioniert das manchmal nicht. Da ich nicht weiß wie das Modell von pix gebaut ist, habe ich das mal außen vorgelassen.

    "The filmmakers ask that no one attempt walking through walls, cloudbursting while driving, or staring for hours at goats with the intent of harming them

    ... invisibility is fine."

  • Habt alle erstmal vielen Dank für eure Hilfe. <3

    So trivial scheint die Aufgabe aus meiner Sicht nicht zu sein.


    Hansum

    vielen Dank für deine ausführliche Anleitung.

    Konnte die Schritte für Frage 1 nachvollziehen


    artoo

    Die Lösung 1 (Egde Slide) zu Frage 1 ist aus meiner Sicht wirklich die komfortabelste und am einfachsten nachzuvollziehende Lösung. <3


    Lösung 2 zu Frage 1 mit Markierung der Kante klappt nicht.

    Die Kante verschiebt sich nicht als parallele Verlängerung (gelber Pfeil) sondern in einen anderen Winkel - siehe Bild

    Ist aber nicht dramatisch, da ich mit der Lösung via Edge Slide zufrieden bin.


    Frage 2:

    ja, hatte ich via Mirror gemacht, dachte aber es gibt eine passable Alternative dazu.


    Vom Grundsatz her sind meine beiden Fragen beantwortet :thumbup:


    Ich möchte es nicht ausarten lassen, aber wie kann ich einzelne Flächen aus einer Gesamtfläche unter Beibehaltung ihres (Seiten-) Winkel heraus extrudieren?

    Das klappt nicht per Edge Slide da ich zuerst nicht nach unten und dann wieder nach oben sliden kann.


    Gibt es dafür eine Lösung?


    Kushanku

    grins, ja du hast Recht, wird leider nicht das letzte Mal sein ;(

  • Das klappt nicht per Edge Slide da ich zuerst nicht nach unten und dann wieder nach oben sliden kann.



    Ich möchte es nicht ausarten lassen, aber wie kann ich einzelne Flächen aus einer Gesamtfläche unter Beibehaltung ihres (Seiten-) Winkel heraus extrudieren?

    Das klappt nicht per Edge Slide da ich zuerst nicht nach unten und dann wieder nach oben sliden kann.


    In dem Fall müsstest Du die Methode mit der Transform Orientation anwenden.

    Warum die bei Dir nicht funktioniert hat, ist schwierig zu sagen. Hast Du alle Richtungsbeschränkungen durch (x, y, z)?

    Bei einer Kante als Grundlage sollte es eigentlich die y-Achse sein.

    https://youtu.be/d0UbCyqwa2o

    "The filmmakers ask that no one attempt walking through walls, cloudbursting while driving, or staring for hours at goats with the intent of harming them

    ... invisibility is fine."

    • Gäste Informationen

    Hallo Gast,

    gefällt dir der Thread, willst du was dazu schreiben, oder möchtest du noch mehr in diesem Forum sehen und kostenlose Downloads?

    Dann melde dich bitte an.
    Hast du noch kein Benutzerkonto, dann bitte registriere dich, nach der Freischaltung kannst du das Forum uneingeschränkt nutzen.

    Hello Guest,

    Do you like the thread, do you want to write something about it, or do you want to see more in this forum and free downloads?

    Then please sign in.
    If you don't have an account yet, please register, after activation you can use the forum without any restrictions.


    Dieses Thema enthält 3 weitere Beiträge, die nur für registrierte Benutzer sichtbar sind, bitte registrieren Sie sich oder melden Sie sich an um diese lesen zu können.
  • Dieses Thema enthält 3 weitere Beiträge, die nur für registrierte Benutzer sichtbar sind, bitte registrieren Sie sich oder melden Sie sich an um diese lesen zu können.